Department of Nephrology, Huadong Hospital, Fudan University, Shanghai, China.
Shanghai Key Laboratory of Clinical Geriatric Medicine, Shanghai, China.
Cell Death Dis. 2018 Mar 1;9(3):338. doi: 10.1038/s41419-018-0358-7.
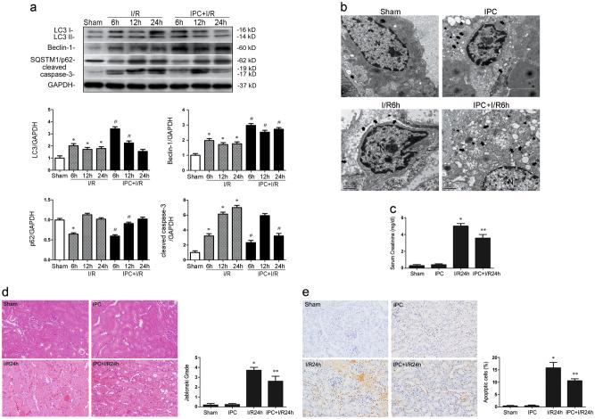
Ischemic preconditioning (IPC) has a strong renoprotective effect during renal ischemia/reperfusion (I/R) injury that is thought to relate to autophagy. However, the role of autophagy during IPC-afforded renoprotection and the precise mechanisms involved are unknown. In this study, an in vitro hypoxia/reoxygenation (H/R) model was established in which oxygen and glucose deprivation (OGD) was applied to renal cells for 15 h followed by reoxygenation under normal conditions for 30 min, 2 h or 6 h; transient OGD and subsequent reoxygenation were implemented before prolonged H/R injury to achieve hypoxic preconditioning (HPC). 3-Methyladenine (3-MA) was used to inhibit autophagy. In a renal I/R injury model, rats were subjected to 40 min of renal ischemia followed by 6 h, 12 h or 24 h of reperfusion. IPC was produced by four cycles of ischemia (8 min each) followed by 5 min of reperfusion prior to sustained ischemia. We found that IPC increased LC3II and Beclin-1 levels and decreased SQSTM/p62 and cleaved caspase-3 levels in a time-dependent manner during renal I/R injury, as well as increased the number of intracellular double-membrane vesicles in injured renal cells. IPC-induced renal protection was efficiently attenuated by pretreatment with 5 mM 3-MA. Pretreatment with IPC also dynamically affected the expression of SGK1/FOXO3a/HIF-1α signaling components. Moreover, knocking down SGK1 expression significantly downregulated phosphorylated-FOXO3a (p-FOXO3a)/FOXO3 and HIF-1α, suppressed LC3II and Beclin-1 levels, increased SQSTM/p62 and cleaved caspase-3 levels, and abolished the protective effect of IPC against I/R-induced renal damage. SGK1 overexpression efficiently increased p-FOXO3a/FOXO3 and HIF-1α levels, promoted the autophagy flux and enhanced the protective effect mediated by HPC. Furthermore, FOXO3a overexpression decreased HIF-1α protein levels, inhibited HIF-1α transcriptional activity and reduced the protective effect of IPC. Our study indicates that IPC can ameliorate renal I/R injury by promoting autophagy through the SGK1 pathway.
缺血预处理(IPC)在肾缺血/再灌注(I/R)损伤期间具有很强的肾保护作用,据认为这与自噬有关。然而,自噬在 IPC 提供的肾保护中的作用以及涉及的精确机制尚不清楚。在这项研究中,建立了体外缺氧/复氧(H/R)模型,其中将氧和葡萄糖剥夺(OGD)应用于肾细胞 15 小时,然后在正常条件下复氧 30 分钟、2 小时或 6 小时;在进行长期 H/R 损伤之前,短暂的 OGD 和随后的复氧实现了低氧预处理(HPC)。使用 3-甲基腺嘌呤(3-MA)抑制自噬。在肾 I/R 损伤模型中,大鼠经历 40 分钟的肾缺血,然后再灌注 6 小时、12 小时或 24 小时。IPC 通过四个循环的缺血(每个 8 分钟)和随后的 5 分钟再灌注来产生,然后是持续的缺血。我们发现,IPC 在肾 I/R 损伤过程中以时间依赖性方式增加 LC3II 和 Beclin-1 水平,降低 SQSTM/p62 和 cleaved caspase-3 水平,并增加损伤肾细胞内的双层膜囊泡数量。用 5mM 3-MA 预处理有效减弱了 IPC 诱导的肾保护作用。IPC 预处理还动态影响 SGK1/FOXO3a/HIF-1α信号成分的表达。此外,敲低 SGK1 表达显著下调磷酸化-FOXO3a(p-FOXO3a)/FOXO3 和 HIF-1α,抑制 LC3II 和 Beclin-1 水平,增加 SQSTM/p62 和 cleaved caspase-3 水平,并消除 IPC 对 I/R 诱导的肾损伤的保护作用。SGK1 过表达有效增加了 p-FOXO3a/FOXO3 和 HIF-1α 水平,促进了自噬流,并增强了 HPC 介导的保护作用。此外,FOXO3a 过表达降低了 HIF-1α 蛋白水平,抑制了 HIF-1α 转录活性,并降低了 IPC 的保护作用。我们的研究表明,IPC 可以通过 SGK1 途径促进自噬来改善肾 I/R 损伤。