Suppr超能文献

CADM2 作为 miR-10b 的一个新靶点,通过 FAK/AKT 通路促进肝癌的肿瘤转移。

CADM2, as a new target of miR-10b, promotes tumor metastasis through FAK/AKT pathway in hepatocellular carcinoma.

机构信息

Department of Biochemistry and Molecular Biology, Harbin Medical University, Harbin, Heilongjiang, 150081, China.

Department of Hepatobiliary and Pancreas, Heilongjiang Cancer Hospital, Harbin, China.

出版信息

J Exp Clin Cancer Res. 2018 Mar 5;37(1):46. doi: 10.1186/s13046-018-0699-1.

Abstract

BACKGROUND

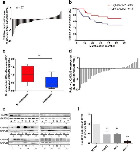
Cell adhesion molecules (CADMs) comprise of a protein family whose functions include maintenance of cell polarity and tumor suppression. Hypo-expression of CADM2 gene expression has been observed in several cancers including hepatocellular carcinoma (HCC). However, the role and mechanisms of CADM2 in HCC remain unclear.

METHODS

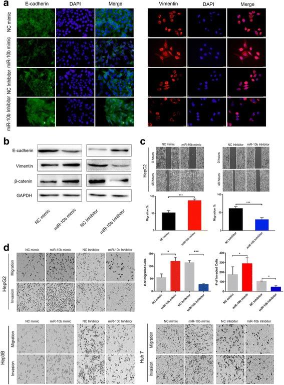
The expression of CADM2 and miRNA-10b (miR-10b) in HCC tissues and cell lines were detected using real-time PCR and Western blotting. Immunofluorescence was used to detect Epithelial-mesenchymal transition (EMT) progression in HCC cell lines. Dual-luciferase reporter assay was used to determine miR-10b binding to CADM2 3'UTR. Wound healing assay and Transwell assay were performed to examine the migration and invasion of HCC cells.

RESULTS

We report the effect of CADM2 as a tumor suppressor in HCC. Firstly, we confirmed that CADM2 expression was significantly down regulated in HCC tissues compared to normal tissues according to TCGA data analysis and fresh HCC sample detection. Secondly, overexpression of CADM2 could inhibit EMT process, migratory and invasion ability of HCC cells. Furthermore, the results indicated that CADM2 is a direct target of miR-10b in HCC cells and miR-10b/CADM2 modulates EMT process and migration ability via focal adhesion kinase (FAK) /AKT signaling pathway in HCC.

CONCLUSIONS

Our study demonstrates that miR-10b-CADM2-FAK/AKT axis plays an important role in HCC metastasis, which might be a novel potential therapeutic option for HCC treatment.

摘要

背景

细胞黏附分子(CADMs)是一个蛋白质家族,其功能包括维持细胞极性和抑制肿瘤。在包括肝细胞癌(HCC)在内的几种癌症中,已经观察到 CADM2 基因表达的低表达。然而,CADM2 在 HCC 中的作用和机制尚不清楚。

方法

使用实时 PCR 和 Western blot 检测 HCC 组织和细胞系中 CADM2 和 miRNA-10b(miR-10b)的表达。免疫荧光检测 HCC 细胞系中上皮-间充质转化(EMT)的进展。双荧光素酶报告基因检测用于确定 miR-10b 与 CADM2 3'UTR 的结合。划痕愈合实验和 Transwell 实验用于检测 HCC 细胞的迁移和侵袭。

结果

我们报告了 CADM2 作为 HCC 肿瘤抑制因子的作用。首先,根据 TCGA 数据分析和新鲜 HCC 样本检测,我们证实 CADM2 表达在 HCC 组织中明显低于正常组织。其次,CADM2 的过表达可以抑制 EMT 过程、HCC 细胞的迁移和侵袭能力。此外,结果表明 CADM2 是 HCC 细胞中 miR-10b 的直接靶标,miR-10b/CADM2 通过 HCC 中的粘着斑激酶(FAK)/AKT 信号通路调节 EMT 过程和迁移能力。

结论

我们的研究表明,miR-10b-CADM2-FAK/AKT 轴在 HCC 转移中发挥重要作用,这可能是 HCC 治疗的一种新的潜在治疗选择。

https://cdn.ncbi.nlm.nih.gov/pmc/blobs/70e4/5836378/bccfd3b5d878/13046_2018_699_Fig1_HTML.jpg

文献检索

告别复杂PubMed语法,用中文像聊天一样搜索,搜遍4000万医学文献。AI智能推荐,让科研检索更轻松。

立即免费搜索

文件翻译

保留排版,准确专业,支持PDF/Word/PPT等文件格式,支持 12+语言互译。

免费翻译文档

深度研究

AI帮你快速写综述,25分钟生成高质量综述,智能提取关键信息,辅助科研写作。

立即免费体验