Suppr超能文献

钙蛋白酶-2在核糖体生物合成中于结肠癌细胞核仁中的新定位与功能:KRAS状态的影响

New localization and function of calpain-2 in nucleoli of colorectal cancer cells in ribosomal biogenesis: effect of KRAS status.

作者信息

Telechea-Fernández Marcelino, Rodríguez-Fernández Lucia, García Concha, Zaragozá Rosa, Viña Juan, Cervantes Andrés, García-Trevijano Elena R

机构信息

CIBERONC, Department of Medical Oncology, INCLIVA Biomedical Research Institute/University of Valencia, Valencia, Spain.

Department of Biochemistry and Molecular Biology, INCLIVA Biomedical Research Institute/University of Valencia, Valencia, Spain.

出版信息

Oncotarget. 2018 Jan 3;9(10):9100-9113. doi: 10.18632/oncotarget.23888. eCollection 2018 Feb 6.

Abstract

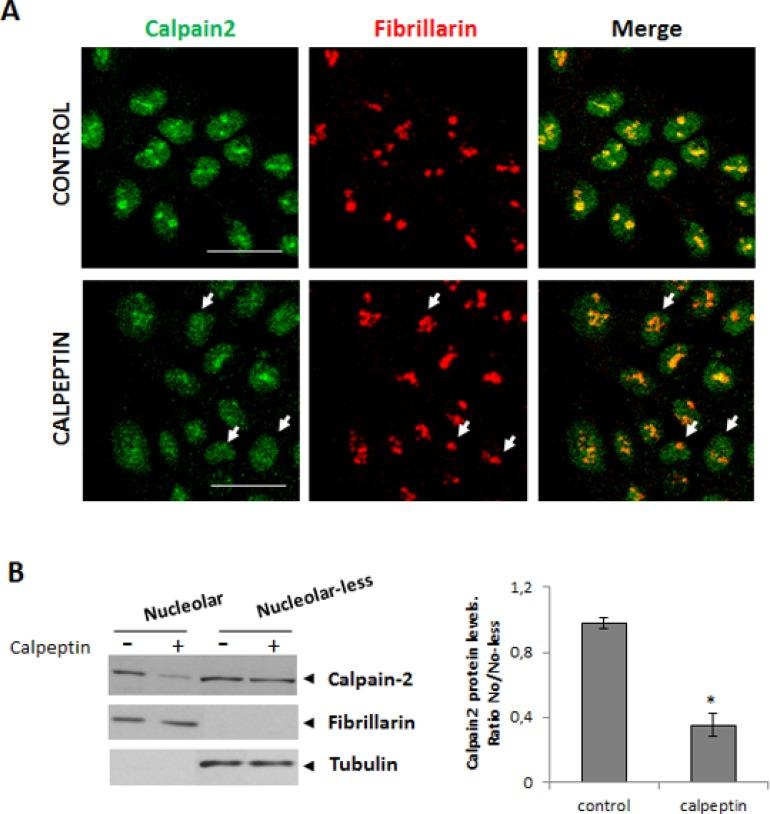
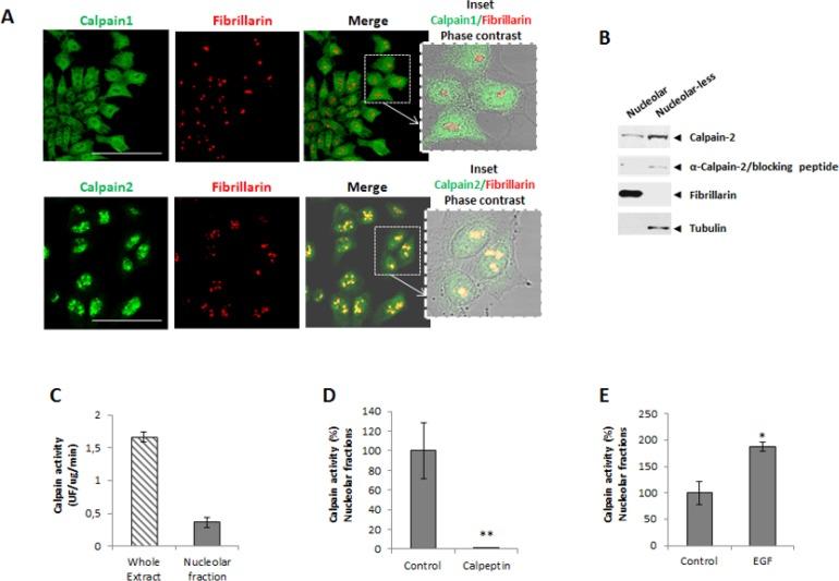
Calpain-2 belongs to a family of pleiotropic Cys-proteases with modulatory rather than degradative functions. Calpain (CAPN) overexpression has been controversially correlated with poor prognosis in several cancer types, including colorectal carcinoma (CRC). However, the mechanisms of substrate-recognition, calpain-2 regulation/deregulation and specific functions in CRC remain elusive. Herein, calpain subcellular distribution was studied as a key event for substrate-recognition and consequently, for calpain-mediated function. We describe a new localization for calpain-2 in the nucleoli of CRC cells. Calpain-2 nucleolar distribution resulted dependent on its enzymatic activity and on the mutational status of KRAS. In KRASWT/- cells serum-starvation induced CAPN2 expression, nucleolar accumulation and increased binding to the rDNA-core promoter and intergenic spacer (IGS), concomitant with a reduction in pre-rRNA levels. Depletion of calpain-2 by specific siRNA prevented pre-rRNA down-regulation after serum removal. Conversely, ribosomal biogenesis proceeded in the absence of serum in unresponsive KRASG13D/- cells whose CAPN2 expression, nucleolar localization and rDNA-occupancy remained unchanged during the time-course of serum starvation. We propose here that nucleolar calpain-2 might be a KRAS-dependent sensor to repress ribosomal biogenesis in growth limiting conditions. Under constitutive activation of the pathway commonly found in CRC, calpain-2 is deregulated and tumor cells become insensitive to the extracellular microenvironment.

摘要

钙蛋白酶-2属于一类多效性半胱氨酸蛋白酶家族,具有调节而非降解功能。钙蛋白酶(CAPN)的过表达与包括结直肠癌(CRC)在内的几种癌症类型的不良预后存在争议性关联。然而,在结直肠癌中,底物识别、钙蛋白酶-2的调节/失调及特定功能的机制仍不清楚。在此,研究了钙蛋白酶的亚细胞分布,将其作为底物识别以及钙蛋白酶介导功能的关键事件。我们描述了钙蛋白酶-2在结直肠癌细胞核仁中的新定位。钙蛋白酶-2的核仁分布取决于其酶活性和KRAS的突变状态。在KRASWT/-细胞中,血清饥饿诱导CAPN2表达、核仁积累并增加与核糖体DNA核心启动子和基因间隔区(IGS)的结合,同时前体核糖体RNA水平降低。用特异性小干扰RNA(siRNA)耗尽钙蛋白酶-2可防止血清去除后前体核糖体RNA的下调。相反,在无反应的KRASG13D/-细胞中,血清饥饿期间其CAPN2表达、核仁定位和核糖体DNA占据情况保持不变,核糖体生物合成在无血清条件下仍可进行。我们在此提出核仁钙蛋白酶-2可能是一种KRAS依赖性传感器,在生长受限条件下抑制核糖体生物合成。在结直肠癌中常见的该信号通路的组成性激活下,钙蛋白酶-2失调,肿瘤细胞对细胞外微环境变得不敏感。

https://cdn.ncbi.nlm.nih.gov/pmc/blobs/1c96/5823616/a61a968efb05/oncotarget-09-9100-g001.jpg

文献AI研究员

20分钟写一篇综述,助力文献阅读效率提升50倍。

立即体验

用中文搜PubMed

大模型驱动的PubMed中文搜索引擎

马上搜索

文档翻译

学术文献翻译模型,支持多种主流文档格式。

立即体验