Department of Pharmacology, University of Virginia, Charlottesville, VA 22908, USA.
Department of Medicine, University of Pennsylvania, Philadelphia, PA 19104, USA.
Cell Rep. 2018 Mar 6;22(10):2550-2556. doi: 10.1016/j.celrep.2018.02.033.
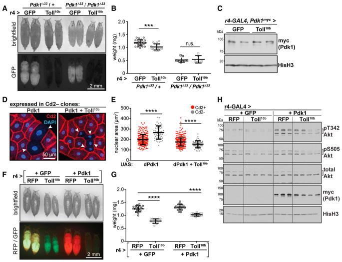
In obese adipose tissue, Toll-like receptor signaling in macrophages leads to insulin resistance in adipocytes. Similarly, Toll signaling in the Drosophila larval fat body blocks insulin-dependent growth and nutrient storage. We find that Toll acts cell autonomously to block growth but not PI(3,4,5)P production in fat body cells expressing constitutively active PI3K. Fat body Toll signaling blocks whole-animal growth in rictor mutants lacking TORC2 activity, but not in larvae lacking Pdk1. Phosphorylation of Akt on the Pdk1 site, Thr342, is significantly reduced by Toll signaling, and expression of mutant Akt rescues cell and animal growth, nutrient storage, and viability in animals with active Toll signaling. Altogether, these data show that innate immune signaling blocks insulin signaling at a more distal level than previously appreciated, and they suggest that manipulations affecting the Pdk1 arm of the pathway may have profound effects on insulin sensitivity in inflamed tissues.
在肥胖的脂肪组织中,巨噬细胞中的 Toll 样受体信号转导导致脂肪细胞的胰岛素抵抗。同样,果蝇幼虫脂肪体中的 Toll 信号转导也会阻止胰岛素依赖性生长和营养物质储存。我们发现,Toll 以细胞自主性方式阻止生长,但不会阻止在持续表达活性 PI3K 的脂肪体细胞中产生 PI(3,4,5)P。在缺乏 TORC2 活性的 rictor 突变体中,脂肪体 Toll 信号转导会阻止整个动物的生长,但在缺乏 Pdk1 的幼虫中则不会。Toll 信号转导显著降低 Akt 在 Pdk1 位点 Thr342 上的磷酸化,并且表达突变 Akt 可挽救活性 Toll 信号转导动物中的细胞和动物生长、营养物质储存和活力。总之,这些数据表明,先天免疫信号转导在比以前认识到的更远的水平上阻断胰岛素信号转导,并且它们表明,影响途径的 Pdk1 臂的操作可能对炎症组织中的胰岛素敏感性产生深远影响。