Ma Yangyang, Yu Tong, Cai Yuanxing, Wang Huayan
Department of Animal Biotechnology, College of Veterinary Medicine, Northwest A&F University, Yangling, Shaanxi China.
Cell Death Discov. 2018 Feb 14;4:21. doi: 10.1038/s41420-017-0015-4. eCollection 2018 Dec.
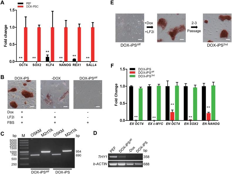
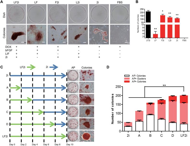
Derivation of bona fide porcine pluripotent stem cells is still a critical issue because porcine embryonic stem cells (ESCs) are not available yet, and most of the culture conditions to maintain porcine induced pluripotent stem cells (piPSCs) are based on conditions for mouse and human iPS cells. In this study, we generated a doxycycline-inducible porcine iPS cell line (DOX-iPSCs) and used it to screen the optimal culture condition to sustain the self-renewal of piPSCs. We found that LIF and b-FGF were required for porcine cell reprogramming, but were not essential cytokines for maintaining the self-renewal and pluripotency of piPSCs. A serum-free 3i medium, which includes three inhibitors CHIR99021, SB431542, and PD0325901, three cytokines BMP4, SCF, and IL-6, and human platelet lysates (PL), was made through serious selections. In 3i condition, the doxycycline-inducible iPSCs could be passaged for a long term without the addition of doxycycline, and the flattened morphology of intermediate state piPSCs could convert to the naïve-like morphology with the increase in endogenous pluripotent gene expressions. Additionally, pPSC cell line isolated from 5.5 days blastocysts could be sustained in 3i medium and the expression of endogenous pluripotent genes , , and was significantly increased. Our finding directed a new reprogramming strategy by using 3i condition to maintain and convert primed piPSCs into naïve-like pluripotent state. A combination of traditional LIF/b-FGF conditions and 3i condition may help us to find out an appropriate reprogramming approach to generate the naïve state of porcine iPSCs.
真正的猪多能干细胞的衍生仍然是一个关键问题,因为目前还没有猪胚胎干细胞(ESC),并且大多数用于维持猪诱导多能干细胞(piPSC)的培养条件都是基于小鼠和人类诱导多能干细胞的条件。在本研究中,我们构建了一种强力霉素诱导的猪诱导多能干细胞系(DOX-iPSC),并利用它来筛选维持piPSC自我更新的最佳培养条件。我们发现白血病抑制因子(LIF)和成纤维细胞生长因子(b-FGF)是猪细胞重编程所必需的,但不是维持piPSC自我更新和多能性的必需细胞因子。通过严格筛选,制备了一种无血清3i培养基,其中包括三种抑制剂CHIR99021、SB431542和PD0325901、三种细胞因子骨形态发生蛋白4(BMP4)、干细胞因子(SCF)和白细胞介素6(IL-6)以及人血小板裂解物(PL)。在3i条件下,强力霉素诱导的诱导多能干细胞可以在不添加强力霉素的情况下长期传代,并且随着内源性多能基因表达的增加,中间状态piPSC的扁平形态可以转变为幼稚样形态。此外,从5.5天囊胚中分离的pPSC细胞系可以在3i培养基中维持,并且内源性多能基因、和的表达显著增加。我们的发现指导了一种新的重编程策略,即利用3i条件将已分化的piPSC维持并转化为幼稚样多能状态。传统的LIF/b-FGF条件与3i条件的结合可能有助于我们找到一种合适的重编程方法来产生猪诱导多能干细胞的幼稚状态。