Liu Honghong, Liu Pingping, Shi Xingxing, Yin Deling, Zhao Jing
1Shandong Provincial Key Laboratory of Animal Cells and Developmental Biology, School of Life Science, Shandong University, Jinan, 250100 China.
2Yantai Affiliated Hospital of Binzhou Medical University, Yantai 264000, China.
Cell Death Discov. 2018 Feb 15;4:27. doi: 10.1038/s41420-017-0011-8. eCollection 2018 Dec.
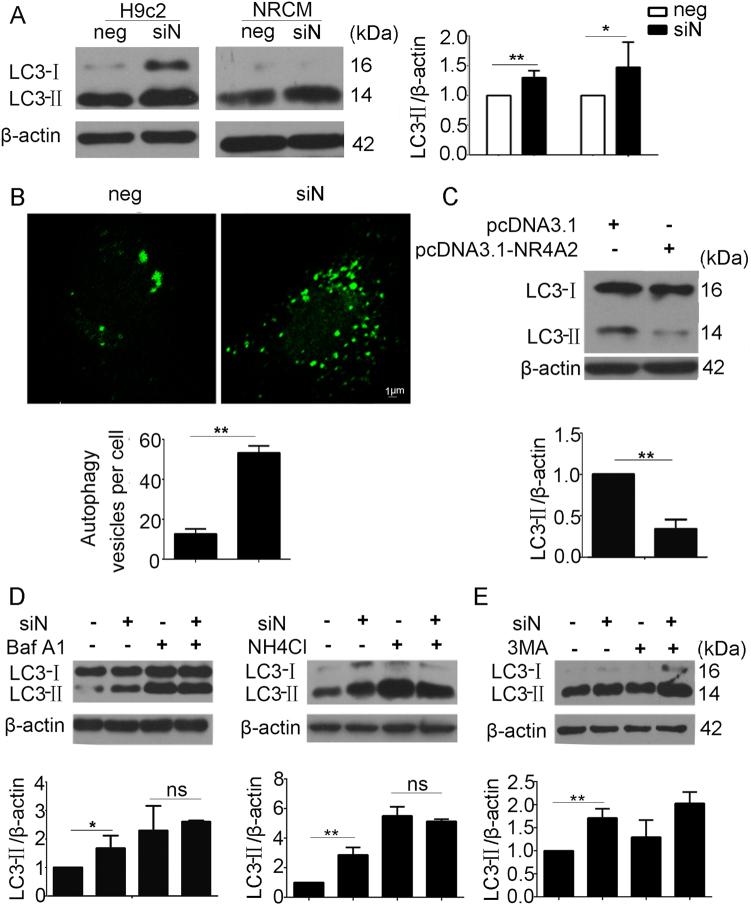
Myocardial infarction (MI), characterized by ischemia-induced cardiomyocyte apoptosis, is the leading cause of mortality worldwide. NR4A2, a member of the NR4A orphan nucleus receptor family, is upregulated in mouse hearts with MI injury. Furthermore, NR4A2 knockdown aggravates heart injury as evidenced by enlarged hearts and increased apoptosis. To elucidate the underlying mechanisms of NR4A2-regulated apoptosis, we used H9c2 cardiomyocytes deprived of serum and neonatal rat cardiomyocytes (NRCMs) exposed to hypoxia to mimic ischemic conditions in vivo. As NR4A2 knockdown aggravates cardiomyocyte apoptosis, while NR4A2 overexpression ameliorates it, NR4A2 upregulation was considered an adaptive response to ischemia-induced cardiomyocyte apoptosis. By detecting changes in LC3 and using autophagy detection tools including Bafilomycin A1, 3MA and rapamycin, we found that NR4A2 knockdown promoted apoptosis through blocking autophagic flux. This apoptotic response was phenocopied by downregulation of NR4A2 after autophagic flux was impaired by Bafilomycin A1. Further study showed that NR4A2 binds to p53 directly and decreases its levels when it inhibits apoptosis; thus, p53/Bax is the downstream effector of NR4A2-mediated apoptosis, as previously reported. Changes in p53/Bax that were regulated by NR4A2 were also detected in injured hearts with NR4A2 knockdown. In addition, miR-212-3p is the upstream regulator of NR4A2, and it could downregulate the expression of NR4A2, as well as p53/Bax. The mechanism underlying the role of NR4A2 in apoptosis and autophagy was elucidated, and NR4A2 may be a therapeutic drug target for heart failure.
心肌梗死(MI)以缺血诱导的心肌细胞凋亡为特征,是全球范围内死亡的主要原因。NR4A2是NR4A孤儿核受体家族的成员之一,在发生MI损伤的小鼠心脏中表达上调。此外,NR4A2基因敲低会加重心脏损伤,表现为心脏增大和凋亡增加。为了阐明NR4A2调节凋亡的潜在机制,我们使用血清饥饿的H9c2心肌细胞和暴露于缺氧环境的新生大鼠心肌细胞(NRCMs)来模拟体内缺血情况。由于NR4A2基因敲低会加重心肌细胞凋亡,而NR4A2过表达则可改善凋亡,因此NR4A2的上调被认为是对缺血诱导的心肌细胞凋亡的一种适应性反应。通过检测LC3的变化并使用包括巴弗洛霉素A1、3-甲基腺嘌呤(3MA)和雷帕霉素在内的自噬检测工具,我们发现NR4A2基因敲低通过阻断自噬流促进凋亡。在用巴弗洛霉素A1损害自噬流后,NR4A2下调也出现了这种凋亡反应。进一步研究表明,NR4A2直接与p53结合,并在抑制凋亡时降低其水平;因此,p53/Bax是NR4A2介导的凋亡的下游效应物,如先前报道。在NR4A2基因敲低的受损心脏中也检测到了由NR4A2调节的p53/Bax的变化。此外,miR-212-3p是NR4A2的上游调节因子,它可以下调NR4A2以及p53/Bax的表达。阐明了NR4A2在凋亡和自噬中的作用机制,NR4A2可能是心力衰竭的治疗药物靶点。