CellNetworks Junior Research Group Posttranscriptional Regulation of mRNA Expression and Localization, Heidelberg University, D-69120 Heidelberg, Germany.
Biochemistry Center, Heidelberg University, D-69120 Heidelberg, Germany.
Nucleic Acids Res. 2018 Jun 20;46(11):5792-5808. doi: 10.1093/nar/gky198.
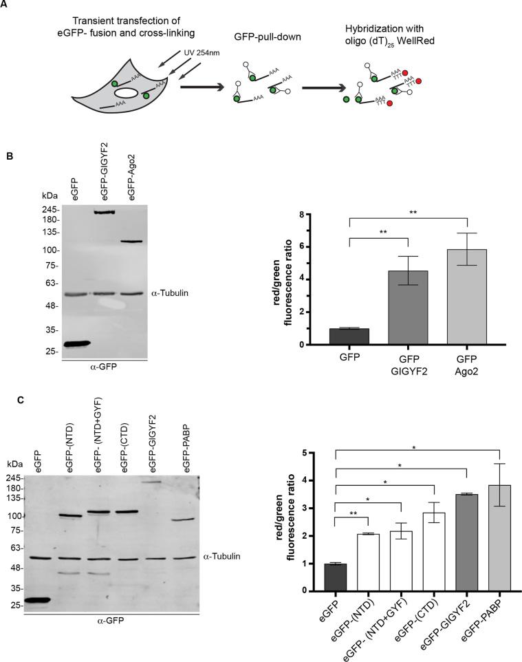
Initially identified as a factor involved in tyrosine kinase receptor signaling, Grb10-interacting GYF protein 2 (GIGYF2) has later been shown to interact with the 5' cap-binding protein 4EHP as part of a translation repression complex, and to mediate post-transcriptional repression of tethered reporter mRNAs. A current model proposes that GIGYF2 is indirectly recruited to mRNAs by specific RNA-binding proteins (RBPs) leading to translation repression through its association with 4EHP. Accordingly, we recently observed that GIGYF2 also interacts with the miRNA-induced silencing complex and probably modulates its translation repression activity. Here we have further investigated how GIGYF2 represses mRNA function. In a tethering reporter assay, we identify three independent domains of GIGYF2 with repressive activity. In this assay, GIGYF2-mediated repression is independent of 4EHP but largely dependent on the CCR4/NOT complex that GIGYF2 recruits through multiple interfaces. Importantly, we show that GIGYF2 is an RBP and identify for the first time endogenous mRNA targets that recapitulate 4EHP-independent repression. Altogether, we propose that GIGYF2 has two distinct mechanisms of repression: one depends on 4EHP binding and mainly affects translation; the other is 4EHP-independent and involves the CCR4/NOT complex and its deadenylation activity.
最初被鉴定为参与酪氨酸激酶受体信号的因子,Grb10 相互作用的 GYF 蛋白 2(GIGYF2)后来被证明与 5' 帽结合蛋白 4EHP 相互作用,作为翻译抑制复合物的一部分,并介导连接报告 mRNA 的转录后抑制。目前的模型提出,GIGYF2 通过与其结合的 4EHP,通过与特定 RNA 结合蛋白(RBPs)相互作用间接被招募到 mRNA 上,从而导致翻译抑制。因此,我们最近观察到 GIGYF2 还与 miRNA 诱导的沉默复合物相互作用,并可能调节其翻译抑制活性。在这里,我们进一步研究了 GIGYF2 如何抑制 mRNA 功能。在连接报告基因检测中,我们鉴定了 GIGYF2 具有抑制活性的三个独立结构域。在该检测中,GIGYF2 介导的抑制作用不依赖于 4EHP,但主要依赖于 GIGYF2 通过多个界面招募的 CCR4/NOT 复合物。重要的是,我们表明 GIGYF2 是一种 RBPs,并首次鉴定了能够重现 4EHP 非依赖性抑制的内源性 mRNA 靶标。总的来说,我们提出 GIGYF2 有两种不同的抑制机制:一种依赖于 4EHP 结合,主要影响翻译;另一种是 4EHP 非依赖性的,涉及 CCR4/NOT 复合物及其去腺苷酸化活性。