Suppr超能文献

泰国一种新的腹菌属(牛肝菌科)的系统发育亲缘关系。

Phylogenetic affinities of the sequestrate genus (Boletaceae), with a new species, from Thailand.

作者信息

Vadthanarat Santhiti, Raspé Olivier, Lumyong Saisamorn

机构信息

Department of Biology, Faculty of Science, Chiang Mai University, Chiang Mai, 50200, Thailand.

Botanic Garden Meise, Nieuwelaan 38, 1860 Meise, Belgium.

出版信息

MycoKeys. 2018 Jan 25(29):63-80. doi: 10.3897/mycokeys.29.22572. eCollection 2018.

Abstract

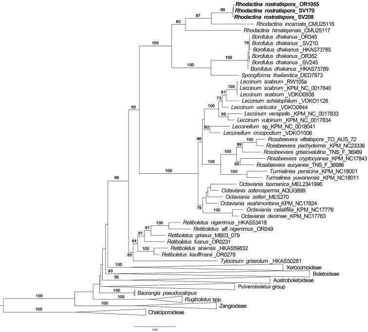
is a small sequestrate genus in Boletaceae with two described species, and . Phylogenetic analyses of a three-gene dataset including 6, 1 and 2 of species along with selected Boletaceae species showed that all species formed a monophyletic clade, sister to the genera and in subfamily Leccinoideae with high support. All of the taxa in the clade have a similar chemical reaction in which basidiospores turn purplish, purplish red to violet or violet grey when in contact with potassium hydroxide. The molecular analyses also showed that all specimens collected from Ubon Ratchathani province, northeastern Thailand, belong to a new species. Morphologically, the new species is different from others by having a markedly prominent hilar appendage and a terminal hilum on its basidiospores. Thus, the new species, , is introduced with detailed macroscopic and microscopic descriptions and illustrations.

摘要

是牛肝菌科中一个小型的埋生菌属,有两个已描述的物种,即 和 。对一个包含 物种的 6 个、1 个和 2 个以及选定牛肝菌科物种的三基因数据集进行系统发育分析表明,所有 物种形成一个单系类群,在高支持率下是红菇亚科中 属和 属的姐妹群。该类群中的所有分类单元都有类似的化学反应,即担孢子与氢氧化钾接触时会变成紫色、紫红色至紫罗兰色或紫灰色。分子分析还表明,从泰国东北部乌汶府采集的所有 标本都属于一个新物种。在形态上,新物种与其他物种的不同之处在于其担孢子上有明显突出的脐附器和顶端脐点。因此,引入了新物种 ,并给出了详细的宏观和微观描述及图示。

https://cdn.ncbi.nlm.nih.gov/pmc/blobs/bfc2/5804118/4539e11b2d18/mycokeys-29-063-g001.jpg

文献AI研究员

20分钟写一篇综述,助力文献阅读效率提升50倍。

立即体验

用中文搜PubMed

大模型驱动的PubMed中文搜索引擎

马上搜索

文档翻译

学术文献翻译模型,支持多种主流文档格式。

立即体验