Suppr超能文献

真菌毒素玉米赤霉烯酮暴露损害猪卵泡颗粒细胞的基因组稳定性。

Mycotoxin zearalenone exposure impairs genomic stability of swine follicular granulosa cells .

机构信息

College of Animal Science and Technology, Qingdao Agricultural University, Qingdao 266109, China.

Center for Reproductive Medicine, Qingdao Women's and Children's Hospital, Qingdao University, Qingdao 266034, China.

出版信息

Int J Biol Sci. 2018 Feb 12;14(3):294-305. doi: 10.7150/ijbs.23898. eCollection 2018.

Abstract

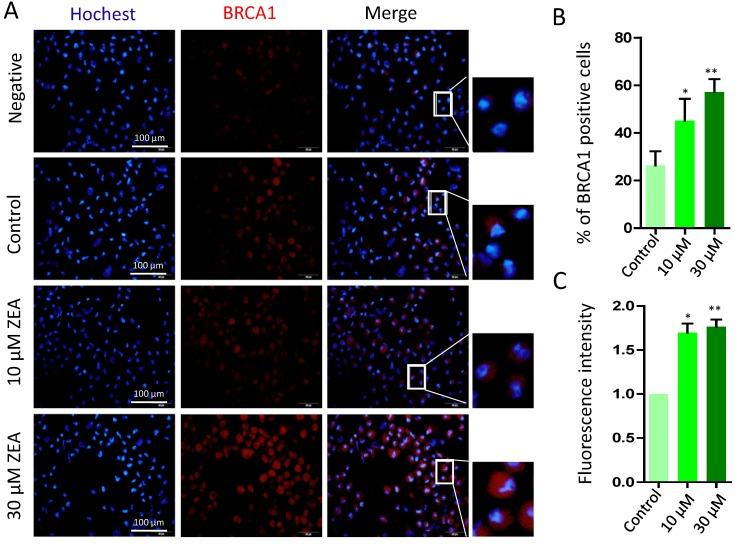
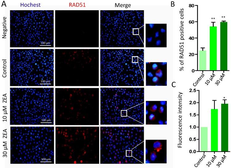
Zearalenone (ZEA), a metabolite of fungi, is commonly found on moldy grains. Because it can competitively combine to estrogen receptor to disrupt estrogenic signaling, it has been reported to have serious adverse effects on animal reproduction systems. In order to explore the genotoxic effects of ZEA exposure on ovarian somatic cells, porcine granulosa cells were exposed to 10 μM and 30 μM ZEA for 24 or 72 h . The results showed that ZEA exposure for 24 h remarkably reduced the proliferation of porcine granulosa cells in a dose-dependent manner as determined by MTT analysis and flow cytometry. Furthermore, exposure to ZEA for 72 h induced apoptosis, and RNA sequence analysis also revealed that the expression of apoptosis related genes were altered. RT-qPCR, immunofluorescence and western blot analysis further confirmed the expression of DNA damage and repair related genes (, , and ) were increased in ZEA exposed granulosa cells. When the estrogen antagonist, tamoxifen, was added with ZEA in the culture medium, the DNA damage and repairment by ZEA returned to normal level. Collectively, these results illustrate that ZEA disrupts genome stability and inhibits growth of porcine granulosa cells via the estrogen receptors which may promote granulosa cell apoptosis when the DNA repair system is not enough to rescue this serious damage.

摘要

玉米赤霉烯酮(ZEA)是一种真菌代谢产物,常存在于霉变谷物中。因其可与雌激素受体竞争性结合,从而破坏雌激素信号转导,已被报道对动物生殖系统具有严重的不良影响。为了探究 ZEA 暴露对卵巢体细胞的遗传毒性作用,本研究将猪卵巢颗粒细胞分别暴露于 10 μM 和 30 μM ZEA 中 24 或 72 h。结果表明,MTT 分析和流式细胞术检测结果显示,ZEA 暴露 24 h 可呈剂量依赖性显著降低猪卵巢颗粒细胞的增殖能力。此外,ZEA 暴露 72 h 可诱导细胞凋亡,RNA 测序分析还表明,凋亡相关基因的表达发生改变。RT-qPCR、免疫荧光和 Western blot 分析进一步证实,ZEA 暴露的颗粒细胞中 DNA 损伤和修复相关基因(、、和)的表达增加。当在培养基中添加雌激素拮抗剂他莫昔芬与 ZEA 共孵育时,ZEA 引起的 DNA 损伤和修复恢复至正常水平。综上所述,这些结果表明 ZEA 通过雌激素受体破坏基因组稳定性并抑制猪卵巢颗粒细胞的生长,当 DNA 修复系统不足以挽救这种严重损伤时,可能会促进颗粒细胞凋亡。

https://cdn.ncbi.nlm.nih.gov/pmc/blobs/4a33/5859475/8f4b17ce1bfc/ijbsv14p0294g001.jpg

文献AI研究员

20分钟写一篇综述,助力文献阅读效率提升50倍。

立即体验

用中文搜PubMed

大模型驱动的PubMed中文搜索引擎

马上搜索

文档翻译

学术文献翻译模型,支持多种主流文档格式。

立即体验