Suppr超能文献

脊髓内质网应激促进吗啡耐受性的形成。

Endoplasmic Reticulum Stress in Spinal Cord Contributes to the Development of Morphine Tolerance.

作者信息

Liu Daiqiang, Zhou Yaqun, Peng Yawen, Su Peng, Li Zheng, Xu Qiaoqiao, Tu Ye, Tian Xuebi, Yang Hui, Wu Zhen, Mei Wei, Gao Feng

机构信息

Department of Anesthesiology, Tongji Hospital, Tongji Medical College, Huazhong University of Science and Technology, Wuhan, China.

Department of Anesthesiology, Renmin Hospital of Wuhan University, Hubei General Hospital, Wuhan, China.

出版信息

Front Mol Neurosci. 2018 Mar 6;11:72. doi: 10.3389/fnmol.2018.00072. eCollection 2018.

Abstract

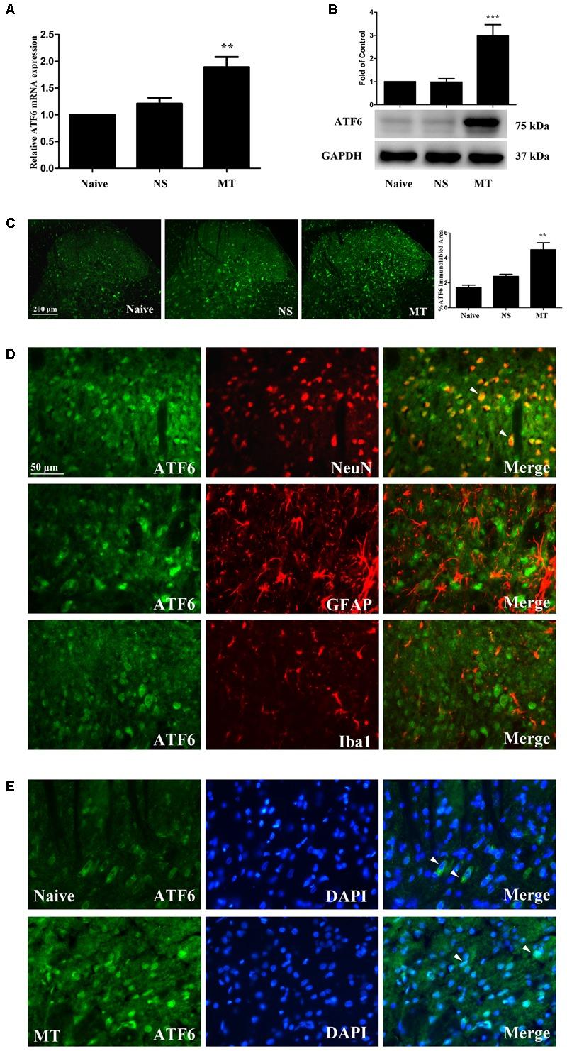
Morphine tolerance remains an intractable problem, which hinders its prolonged use in clinical practice. Endoplasmic reticulum (ER) stress has been proved to play a fundamental role in the pathogenesis of Alzheimer's disease, diabetes, atherosclerosis, cancer, etc. In this study, we provide the first direct evidence that ER stress may be a significant driver of morphine tolerance. Binding immunoglobulin protein (BiP), the ER stress marker, was significantly upregulated in neurons in spinal dorsal horn in rats being treated with morphine for 7 days. Additionally, chronic morphine treatment resulted in the activation of three arms of unfolded protein response (UPR): inositol-requiring enzyme 1/X-box binding protein 1 (IRE1/XBP1), protein kinase RNA-like ER kinase/eukaryotic initiation factor 2 subunit alpha (PERK/eIF2α), and activating transcription factor 6 (ATF6). More importantly, inhibiting either one of the three cascades could attenuate the development of morphine tolerance. Taken together, our results suggest that ER stress in spinal cord might contribute to the development of morphine tolerance. These findings implicate a potential clinical strategy for preventing morphine tolerance and may contribute to expanding the morphine usage in clinic.

摘要

吗啡耐受性仍然是一个棘手的问题,这阻碍了其在临床实践中的长期使用。内质网(ER)应激已被证明在阿尔茨海默病、糖尿病、动脉粥样硬化、癌症等疾病的发病机制中起重要作用。在本研究中,我们提供了首个直接证据,表明内质网应激可能是吗啡耐受性的一个重要驱动因素。内质网应激标志物结合免疫球蛋白蛋白(BiP)在接受7天吗啡治疗的大鼠脊髓背角神经元中显著上调。此外,慢性吗啡治疗导致未折叠蛋白反应(UPR)的三个分支激活:肌醇需求酶1/X盒结合蛋白1(IRE1/XBP1)、蛋白激酶RNA样内质网激酶/真核起始因子2α亚基(PERK/eIF2α)和激活转录因子6(ATF6)。更重要的是,抑制这三个级联反应中的任何一个都可以减弱吗啡耐受性的发展。综上所述,我们的结果表明脊髓中的内质网应激可能促成吗啡耐受性的发展。这些发现暗示了一种预防吗啡耐受性的潜在临床策略,可能有助于扩大吗啡在临床上的应用。

https://cdn.ncbi.nlm.nih.gov/pmc/blobs/f04a/5845556/a120cfe5a2ac/fnmol-11-00072-g001.jpg

文献检索

告别复杂PubMed语法,用中文像聊天一样搜索,搜遍4000万医学文献。AI智能推荐,让科研检索更轻松。

立即免费搜索

文件翻译

保留排版,准确专业,支持PDF/Word/PPT等文件格式,支持 12+语言互译。

免费翻译文档

深度研究

AI帮你快速写综述,25分钟生成高质量综述,智能提取关键信息,辅助科研写作。

立即免费体验