Xiamen Xianyue Hospital, Xiamen, China.
Research Center of Biomedical Engineering of Xiamen, Key Laboratory of Biomedical Engineering of Fujian Province, Fujian Provincial Key Laboratory for Soft Functional Materials Research, Department of Biomaterials, College of Materials, Xiamen University, Xiamen, China.
Int J Nanomedicine. 2018 Mar 9;13:1381-1398. doi: 10.2147/IJN.S152312. eCollection 2018.
We designed acid-labile methotrexate (MTX) targeting prodrug self-assembling nanoparticles loaded with curcumin (CUR) drug for simultaneous delivery of multi-chemotherapeutic drugs and combination cancer therapy.
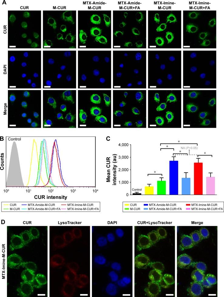
A dual-acting MTX, acting as both an anticancer drug and as a tumor-targeting ligand, was coupled to 1,2-distearoyl-sn-glycero-3-phosphoethanolamine-N-[aldehyde(polyethylene glycol)-2000] via Schiff's base reaction. The synthesized prodrug conjugate (DSPE-PEG-Imine-MTX) could be self-assembled into micellar nanoparticles (MTX-Imine-M) in aqueous solution, which encapsulated CUR into their core by hydrophobic interactions (MTX-Imine-M-CUR).
The prepared MTX-Imine-M-CUR nanoparticles were composed of an inner hydrophobic DSPE/CUR core and an outside hydrophilic bishydroxyl poly (ethyleneglycol) (PEG) shell with a self-targeting MTX prodrug corona. The imine linker between 1,2-distearoyl-sn-glycero-3-phosphoethanolamine-N-[aldehyde(polyethyleneglycol)-2000] and MTX, as a dynamic covalent bond, was strong enough to remain intact in physiological pH, even though it is rapidly cleaved in acidic pH. The MTX-Imine-M-CUR could codeliver MTX and CUR selectively and efficiently into the cancer cells via folate receptor-mediated endocytosis followed by the rapid intracellular release of CUR and the active form of MTX via the acidity of endosomes/lysosomes. Moreover, the MTX-Imine-M-CUR resulted in significantly higher in vitro and in vivo anticancer activity than pH-insensitive DSPE-PEGAmide-MTX assembling nanoparticles loaded with CUR (MTX-Amide-M-CUR), MTX unconjugated DSPE-PEG assembling micellar nanoparticles loaded with CUR (M-CUR), combination of both free drugs, and individual free drugs.
The smart system provided a simple, yet feasible, drug delivery strategy for targeted combination chemotherapy.
我们设计了酸不稳定的甲氨蝶呤(MTX)靶向前药自组装纳米颗粒,负载姜黄素(CUR)药物,用于同时递送多种化疗药物和联合癌症治疗。
双作用 MTX 既作为抗癌药物,又作为肿瘤靶向配体,通过席夫碱反应与 1,2-二硬脂酰-sn-甘油-3-磷酸乙醇胺-N-[醛(聚乙二醇)-2000]偶联。合成的前药偶联物(DSPE-PEG-imine-MTX)可在水溶液中自组装成胶束纳米颗粒(MTX-imine-M),通过疏水相互作用将 CUR 包封到其核心中(MTX-imine-M-CUR)。
所制备的 MTX-imine-M-CUR 纳米颗粒由内部疏水的 DSPE/CUR 核心和外部亲水的双羟基聚(乙二醇)(PEG)壳组成,具有自靶向 MTX 前药冠。1,2-二硬脂酰-sn-甘油-3-磷酸乙醇胺-N-[醛(聚乙二醇)-2000]和 MTX 之间的亚胺键作为动态共价键,在生理 pH 下足够稳定,即使在酸性 pH 下也能迅速断裂。MTX-imine-M-CUR 可以通过叶酸受体介导的内吞作用选择性和有效地递送到癌细胞中,随后通过内涵体/溶酶体的酸度迅速释放 CUR 和 MTX 的活性形式。此外,MTX-imine-M-CUR 导致的体外和体内抗癌活性明显高于载有 CUR 的 pH 不敏感的 DSPE-PEGAmide-MTX 组装纳米颗粒(MTX-Amide-M-CUR)、载有 CUR 的未缀合的 MTX DSPE-PEG 组装胶束纳米颗粒(M-CUR)、两者的游离药物组合以及单独的游离药物。
该智能系统为靶向联合化疗提供了一种简单可行的药物递送策略。