Suppr超能文献

有机渗透物可维持经中波紫外线照射的大鼠表皮角质细胞中发育中的紧密连接的功能。

Organic osmolytes preserve the function of the developing tight junction in ultraviolet B-irradiated rat epidermal keratinocytes.

机构信息

School of Biological Sciences, Division of Musculoskeletal & Dermatological Sciences, Faculty of Biology, Medicine and Health, University of Manchester, Oxford Road, Manchester, M13 9PT, United Kingdom.

School of Medical Sciences, Division of Diabetes, Endocrinology and Gastroenterology, Faculty of Biology, Medicine and Health, University of Manchester, Oxford Road, Manchester, M13 9PT, United Kingdom.

出版信息

Sci Rep. 2018 Mar 26;8(1):5167. doi: 10.1038/s41598-018-22533-0.

Abstract

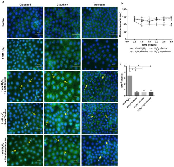
Epidermal barrier function is provided by the highly keratinised stratum corneum and also by tight junctions (TJs) in the granular layer of skin. The development of the TJ barrier significantly deteriorates in response to ultraviolet B radiation (UVB). Following exposure to UVB, keratinocytes accumulate organic osmolytes, which are known to preserve cell volume during water stress. Since TJs are intimately associated with control of water homeostasis in skin, we hypothesised that there may be a direct influence of osmolytes on TJ development. Exposure of rat epidermal keratinocytes (REKs) to a single dose of UVB reduced the function of developing TJs. This was concomitant with dislocalisation of claudin-1 and claudin-4 from the keratinocyte plasma membrane, phosphorylation of occludin and elevation of reactive oxygen species (ROS). In the presence of organic osmolytes, these effects were negated but were independent of the effects of these molecules on cell volume, elevation of ROS or the gene expression of TJ proteins. These data suggest that organic osmolytes affect TJs via post-translational mechanism(s) possibly involving protection of the native conformation of TJ proteins.

摘要

表皮屏障功能由高度角蛋白化的角质层以及皮肤颗粒层的紧密连接 (TJ) 提供。TJ 屏障的发育在紫外线 B 辐射 (UVB) 的作用下显著恶化。UVB 暴露后,角质形成细胞积累有机渗透物,已知这些渗透物在水胁迫期间可维持细胞体积。由于 TJ 与皮肤水稳态的控制密切相关,我们假设渗透物可能对 TJ 的发育有直接影响。单次 UVB 暴露可降低发育中的 TJ 的功能。这与 Claudin-1 和 Claudin-4 从角质形成细胞膜的去定位、闭合蛋白的磷酸化以及活性氧 (ROS) 的升高同时发生。在有机渗透物存在的情况下,这些作用被消除,但与这些分子对细胞体积、ROS 升高或 TJ 蛋白的基因表达的影响无关。这些数据表明,有机渗透物通过可能涉及保护 TJ 蛋白天然构象的翻译后机制来影响 TJ。

https://cdn.ncbi.nlm.nih.gov/pmc/blobs/3821/5979960/27c8d700b047/41598_2018_22533_Fig1_HTML.jpg

文献AI研究员

20分钟写一篇综述,助力文献阅读效率提升50倍。

立即体验

用中文搜PubMed

大模型驱动的PubMed中文搜索引擎

马上搜索

文档翻译

学术文献翻译模型,支持多种主流文档格式。

立即体验