Suppr超能文献

COL10A1的高表达与结直肠癌的不良预后相关。

High expression of COL10A1 is associated with poor prognosis in colorectal cancer.

作者信息

Huang Haipeng, Li Tingting, Ye Gengtai, Zhao Liying, Zhang Zhenzhan, Mo Debin, Wang Yiming, Zhang Ce, Deng Haijun, Li Guoxin, Liu Hao

机构信息

Department of General Surgery, Nanfang Hospital, Southern Medical University, Guangdong Provincial Engineering Technology Research Center of Minimally Invasive Surgery, Guangzhou, China.

出版信息

Onco Targets Ther. 2018 Mar 20;11:1571-1581. doi: 10.2147/OTT.S160196. eCollection 2018.

Abstract

BACKGROUND

High expression of collagen type X alpha 1 chain (COL10A1), a member of the collagen family, had been observed in various human cancers, but the detailed function and molecular mechanism of COL10A1 were largely unclear.

AIM

The aim of this study was to investigate the expression of COL10A1 in colorectal cancer (CRC) tissues and cells and to reveal its biological function and mechanism in CRC.

MATERIALS AND METHODS

Immunohistochemistry (IHC), real-time quantitative polymerase chain reaction (QPCR) and Western blot experiments were used to determine the clinical relevance between expression levels of COL10A1 and CRC.

RESULTS

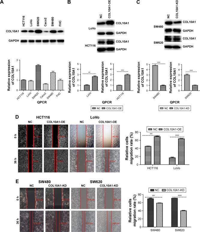
Compared with normal tissues, COL10A1 expression was significantly higher in CRC tissues. Biological functional experiments showed that overexpression of COL10A1 enhanced proliferation, migration, and invasion of CRC cells, and knockdown of COL10A1 inhibited tumorigenesis in vivo. Western blot assays showed that COL10A1 promoted the process of epithelial-mesenchymal transition (EMT). The overexpression of COL10A1 was associated with adverse prognosis in CRC by tissue microarray (TMA) analysis.

CONCLUSION

Our findings had provided evidences to support the fact that COL10A1 was abnormally up-expressed in CRC and involved in the progression of CRC and the process of EMT. Furthermore, we demonstrated that the high-level expression of COL10A1 was an independent risk factor of prognosis and overall survival in CRC patients. These suggested that COL10A1 might be a new potential target for cancer therapy in the future.

摘要

背景

胶原蛋白家族成员X型胶原蛋白α1链(COL10A1)在多种人类癌症中高表达,但COL10A1的详细功能和分子机制尚不清楚。

目的

本研究旨在探讨COL10A1在结直肠癌(CRC)组织和细胞中的表达,揭示其在CRC中的生物学功能及机制。

材料与方法

采用免疫组织化学(IHC)、实时定量聚合酶链反应(QPCR)和蛋白质印迹实验来确定COL10A1表达水平与CRC之间的临床相关性。

结果

与正常组织相比,COL10A1在CRC组织中的表达显著更高。生物学功能实验表明,COL10A1过表达增强了CRC细胞的增殖、迁移和侵袭能力,而COL10A1敲低则抑制了体内肿瘤发生。蛋白质印迹分析表明,COL10A1促进上皮-间质转化(EMT)过程。通过组织芯片(TMA)分析,COL10A1过表达与CRC患者的不良预后相关。

结论

我们的研究结果为COL10A1在CRC中异常上调表达并参与CRC进展及EMT过程提供了证据支持。此外,我们证明COL10A1的高水平表达是CRC患者预后和总生存的独立危险因素。这些提示COL10A1可能是未来癌症治疗的一个新的潜在靶点。

https://cdn.ncbi.nlm.nih.gov/pmc/blobs/3e19/5865565/eba67579f0a5/ott-11-1571Fig1.jpg

文献AI研究员

20分钟写一篇综述,助力文献阅读效率提升50倍。

立即体验

用中文搜PubMed

大模型驱动的PubMed中文搜索引擎

马上搜索

文档翻译

学术文献翻译模型,支持多种主流文档格式。

立即体验