Suppr超能文献

直接将小鼠成纤维细胞转化为胆管祖细胞。

Direct Conversion of Mouse Fibroblasts into Cholangiocyte Progenitor Cells.

机构信息

Department of Stem Cell Biology, School of Medicine, Konkuk University, 120 Neungdong-ro, Gwangjin-gu, Seoul 05029, Republic of Korea.

State Key Laboratory of Cell Biology, Institute of Biochemistry and Cell Biology, Shanghai Institutes for Biological Sciences, Chinese Academy of Sciences, Shanghai 200031, China.

出版信息

Stem Cell Reports. 2018 May 8;10(5):1522-1536. doi: 10.1016/j.stemcr.2018.03.002. Epub 2018 Mar 29.

Abstract

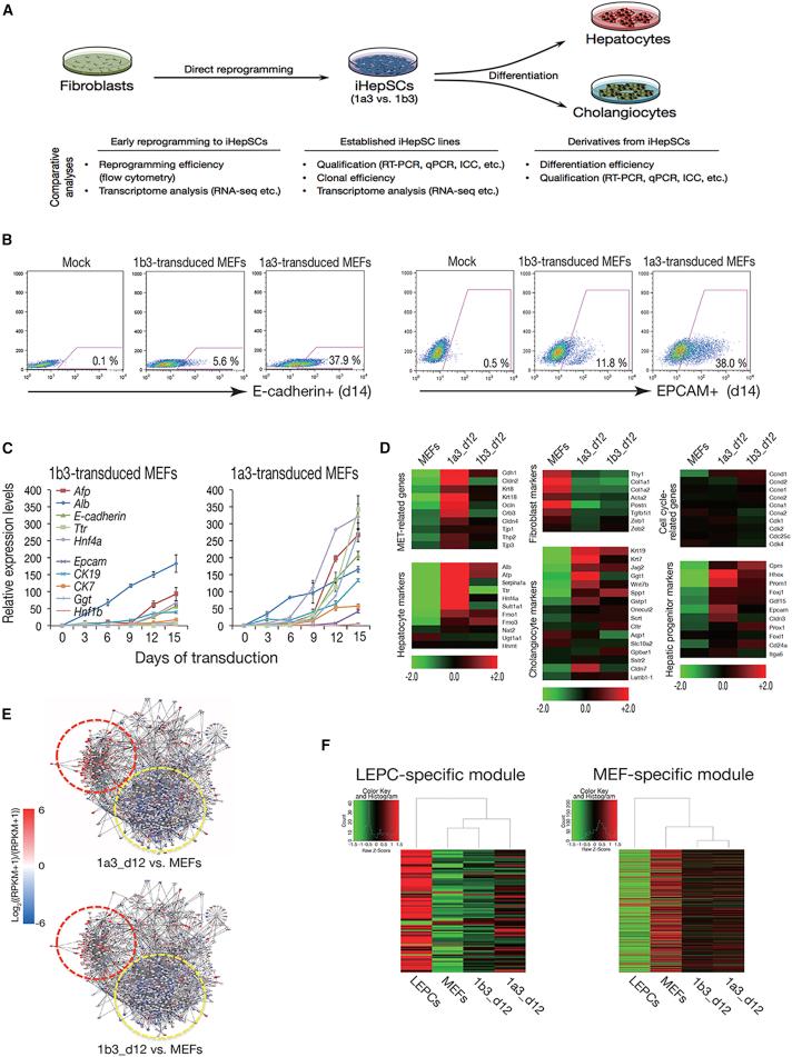
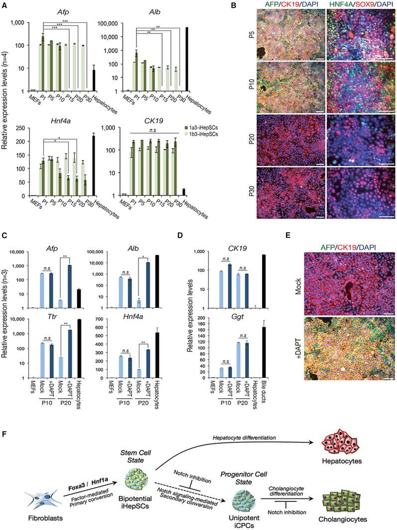
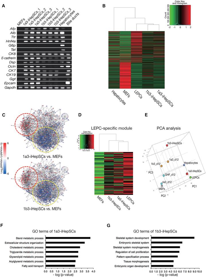
Disorders of the biliary epithelium, known as cholangiopathies, cause severe and irreversible liver diseases. The limited accessibility of bile duct precludes modeling of several cholangiocyte-mediated diseases. Therefore, novel approaches for obtaining functional cholangiocytes with high purity are needed. Previous work has shown that the combination of Hnf1β and Foxa3 could directly convert mouse fibroblasts into bipotential hepatic stem cell-like cells, termed iHepSCs. However, the efficiency of converting fibroblasts into iHepSCs is low, and these iHepSCs exhibit extremely low differentiation potential into cholangiocytes, thus hindering the translation of iHepSCs to the clinic. Here, we describe that the expression of Hnf1α and Foxa3 dramatically facilitates the robust generation of iHepSCs. Notably, prolonged in vitro culture of Hnf1α- and Foxa3-derived iHepSCs induces a Notch signaling-mediated secondary conversion into cholangiocyte progenitor-like cells that display dramatically enhanced differentiation capacity into mature cholangiocytes. Our study provides a robust two-step approach for obtaining cholangiocyte progenitor-like cells using defined factors.

摘要

胆管上皮细胞紊乱,称为胆管疾病,会导致严重且不可逆转的肝脏疾病。由于胆管的有限可及性,无法对几种胆管细胞介导的疾病进行建模。因此,需要新的方法来获得具有高纯度的功能性胆管细胞。先前的研究表明,Hnf1β 和 Foxa3 的组合可以直接将小鼠成纤维细胞转化为具有双向潜能的肝干细胞样细胞,称为 iHepSCs。然而,将成纤维细胞转化为 iHepSCs 的效率很低,并且这些 iHepSCs 向胆管细胞分化的潜力极低,从而阻碍了 iHepSCs 在临床上的应用。在这里,我们描述了 Hnf1α 和 Foxa3 的表达显著促进了 iHepSCs 的高效生成。值得注意的是,延长 Hnf1α 和 Foxa3 衍生的 iHepSCs 的体外培养会诱导 Notch 信号通路介导的二次转化为胆管祖细胞样细胞,这些细胞向成熟胆管细胞的分化能力显著增强。我们的研究提供了一种使用定义因子获得胆管祖细胞样细胞的稳健两步法。

https://cdn.ncbi.nlm.nih.gov/pmc/blobs/d095/5995161/5cb550caa96e/fx1.jpg

文献AI研究员

20分钟写一篇综述,助力文献阅读效率提升50倍。

立即体验

用中文搜PubMed

大模型驱动的PubMed中文搜索引擎

马上搜索

文档翻译

学术文献翻译模型,支持多种主流文档格式。

立即体验