Suppr超能文献

从小鼠成纤维细胞中生成无整合诱导的肝细胞样细胞。

Generation of integration-free induced hepatocyte-like cells from mouse fibroblasts.

作者信息

Kim Jonghun, Kim Kee-Pyo, Lim Kyung Tae, Lee Seung Chan, Yoon Juyong, Song Guangqi, Hwang Seon In, Schöler Hans R, Cantz Tobias, Han Dong Wook

机构信息

Department of Stem Cell Biology, School of Medicine, Konkuk University, 1 Hwayang-dong, Gwangjin-gu, Seoul 143-701, Republic of Korea.

Department of Cell and Developmental Biology, Max Planck Institute for Molecular Biomedicine, Röntgenstrasse 20, 48149 Münster, Germany.

出版信息

Sci Rep. 2015 Oct 27;5:15706. doi: 10.1038/srep15706.

Abstract

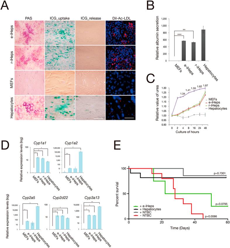
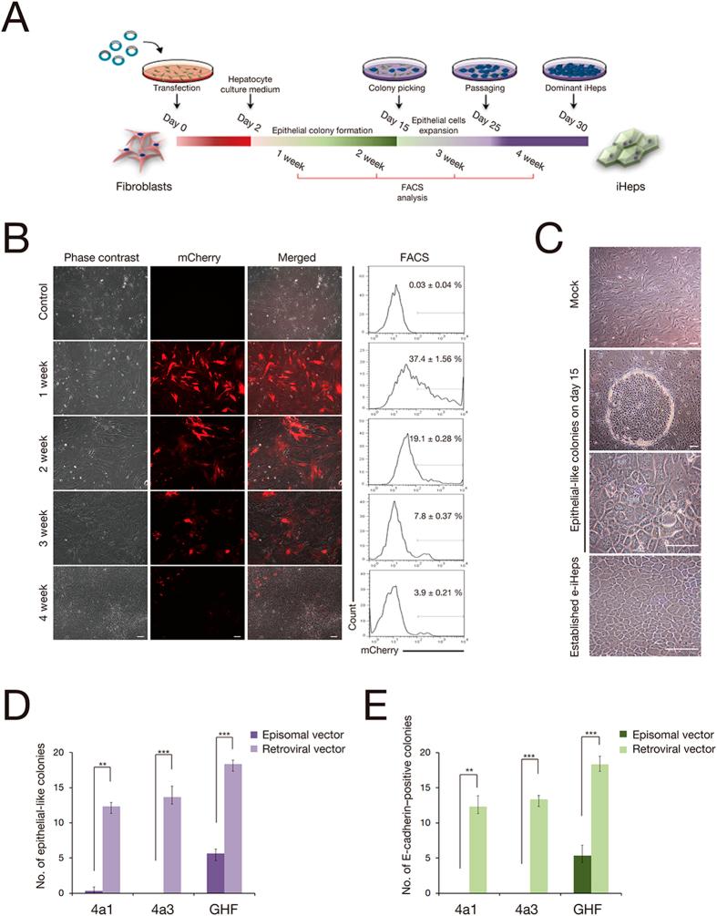
The ability to generate integration-free induced hepatocyte-like cells (iHeps) from somatic fibroblasts has the potential to advance their clinical application. Here, we have generated integration-free, functional, and expandable iHeps from mouse somatic fibroblasts. To elicit this direct conversion, we took advantage of an oriP/EBNA1-based episomal system to deliver a set of transcription factors, Gata4, Hnf1a, and Foxa3, to the fibroblasts. The established iHeps exhibit similar morphology, marker expression, and functional properties to primary hepatocytes. Furthermore, integration-free iHeps prolong the survival of fumarylacetoacetate-hydrolase-deficient (Fah(-/-)) mice after cell transplantation. Our study provides a novel concept for generating functional and expandable iHeps using a non-viral, non-integrating, plasmid-based system that could facilitate their pharmaceutical and biomedical application.

摘要

从体细胞成纤维细胞中生成无整合诱导性肝细胞样细胞(iHeps)的能力具有推动其临床应用的潜力。在此,我们从小鼠体细胞成纤维细胞中生成了无整合、有功能且可扩增的iHeps。为引发这种直接转化,我们利用基于oriP/EBNA1的附加型系统将一组转录因子Gata4、Hnf1a和Foxa3导入成纤维细胞。所建立的iHeps在形态、标志物表达和功能特性方面与原代肝细胞相似。此外,无整合iHeps在细胞移植后延长了富马酰乙酰乙酸水解酶缺陷(Fah(-/-))小鼠的存活时间。我们的研究提供了一个新的概念,即使用基于非病毒、非整合质粒的系统来生成有功能且可扩增的iHeps,这可能会促进它们在制药和生物医学方面的应用。

https://cdn.ncbi.nlm.nih.gov/pmc/blobs/0783/4621602/d5d220d4aeba/srep15706-f1.jpg

文献AI研究员

20分钟写一篇综述,助力文献阅读效率提升50倍。

立即体验

用中文搜PubMed

大模型驱动的PubMed中文搜索引擎

马上搜索

文档翻译

学术文献翻译模型,支持多种主流文档格式。

立即体验