Duke Human Vaccine Institute, Duke University Medical Centre, Durham, North Carolina, United States of America.
Los Alamos National Laboratory, Los Alamos, New Mexico, United States of America.
PLoS Pathog. 2018 Apr 19;14(4):e1006944. doi: 10.1371/journal.ppat.1006944. eCollection 2018 Apr.
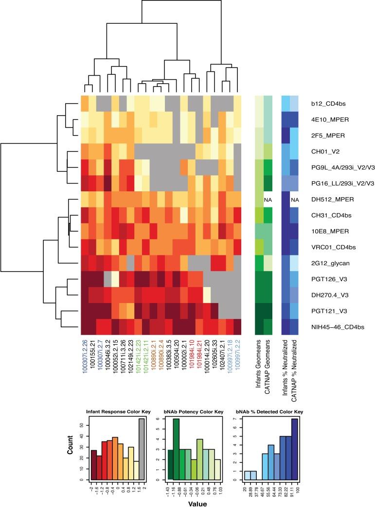
Despite extensive genetic diversity of HIV-1 in chronic infection, a single or few maternal virus variants become the founders of an infant's infection. These transmitted/founder (T/F) variants are of particular interest, as a maternal or infant HIV vaccine should raise envelope (Env) specific IgG responses capable of blocking this group of viruses. However, the maternal or infant factors that contribute to selection of infant T/F viruses are not well understood. In this study, we amplified HIV-1 env genes by single genome amplification from 16 mother-infant transmitting pairs from the U.S. pre-antiretroviral era Women Infant Transmission Study (WITS). Infant T/F and representative maternal non-transmitted Env variants from plasma were identified and used to generate pseudoviruses for paired maternal plasma neutralization sensitivity analysis. Eighteen out of 21 (85%) infant T/F Env pseudoviruses were neutralization resistant to paired maternal plasma. Yet, all infant T/F viruses were neutralization sensitive to a panel of HIV-1 broadly neutralizing antibodies and variably sensitive to heterologous plasma neutralizing antibodies. Also, these infant T/F pseudoviruses were overall more neutralization resistant to paired maternal plasma in comparison to pseudoviruses from maternal non-transmitted variants (p = 0.012). Altogether, our findings suggest that autologous neutralization of circulating viruses by maternal plasma antibodies select for neutralization-resistant viruses that initiate peripartum transmission, raising the speculation that enhancement of this response at the end of pregnancy could further reduce infant HIV-1 infection risk.
尽管 HIV-1 在慢性感染中具有广泛的遗传多样性,但单一或少数母体病毒变体成为婴儿感染的源头。这些传播/起源(T/F)变体特别有趣,因为母体或婴儿疫苗应该引起能够阻断这群病毒的包膜(Env)特异性 IgG 反应。然而,导致选择婴儿 T/F 病毒的母体或婴儿因素尚未得到很好的理解。在这项研究中,我们通过对来自美国前抗逆转录病毒时代妇女婴儿传播研究(WITS)的 16 对母婴传播对的 HIV-1 env 基因进行单基因组扩增,从血浆中鉴定出婴儿 T/F 和代表性母体未传播的 Env 变体,并用于生成假病毒以进行配对的母体血浆中和敏感性分析。在 21 个婴儿 T/F Env 假病毒中有 18 个(85%)对配对的母体血浆具有中和抗性。然而,所有婴儿 T/F 病毒对一组 HIV-1 广泛中和抗体均敏感,对异源血浆中和抗体的敏感性不同。此外,与母体未传播变体的假病毒相比,这些婴儿 T/F 假病毒总体上对配对的母体血浆具有更高的中和抗性(p = 0.012)。总的来说,我们的发现表明母体血浆抗体对循环病毒的自身中和选择了中和抗性病毒,这些病毒引发围产期传播,这引发了这样的推测,即在妊娠末期增强这种反应可能会进一步降低婴儿 HIV-1 感染的风险。