• 文献检索
  • 文档翻译
  • 深度研究
  • 学术资讯
  • Suppr Zotero 插件Zotero 插件
  • 邀请有礼
  • 套餐&价格
  • 历史记录
应用&插件
Suppr Zotero 插件Zotero 插件浏览器插件Mac 客户端Windows 客户端微信小程序
定价
高级版会员购买积分包购买API积分包
服务
文献检索文档翻译深度研究API 文档MCP 服务
关于我们
关于 Suppr公司介绍联系我们用户协议隐私条款
关注我们

Suppr 超能文献

核心技术专利:CN118964589B侵权必究
粤ICP备2023148730 号-1Suppr @ 2026

文献检索

告别复杂PubMed语法,用中文像聊天一样搜索,搜遍4000万医学文献。AI智能推荐,让科研检索更轻松。

立即免费搜索

文件翻译

保留排版,准确专业,支持PDF/Word/PPT等文件格式,支持 12+语言互译。

免费翻译文档

深度研究

AI帮你快速写综述,25分钟生成高质量综述,智能提取关键信息,辅助科研写作。

立即免费体验

N-WASP 的缺失会促使 Apc 模型中的肠道肿瘤早期进展。

Loss of N-WASP drives early progression in an Apc model of intestinal tumourigenesis.

机构信息

Cancer Research UK Beatson Institute, Bearsden, Glasgow, UK.

Academic Unit of Surgery, School of Medicine, Dentistry and Nursing, University of Glasgow, Glasgow Royal Infirmary, Glasgow, UK.

出版信息

J Pathol. 2018 Jul;245(3):337-348. doi: 10.1002/path.5086. Epub 2018 May 28.

DOI:10.1002/path.5086
PMID:29672847
原文链接:https://pmc.ncbi.nlm.nih.gov/articles/PMC6033012/
Abstract

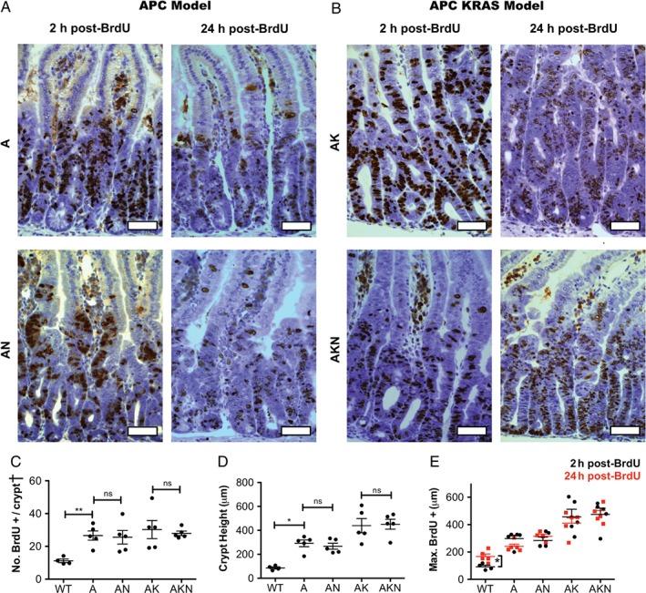
N-WASP (WASL) is a widely expressed cytoskeletal signalling and scaffold protein also implicated in regulation of Wnt signalling and homeostatic maintenance of skin epithelial architecture. N-WASP mediates invasion of cancer cells in vitro and its depletion reduces invasion and metastatic dissemination of breast cancer. Given this role in cancer invasion and universal expression in the gastrointestinal tract, we explored a role for N-WASP in the initiation and progression of colorectal cancer. While deletion of N-wasp is not detectably harmful in the murine intestinal tract, numbers of Paneth cells increased, indicating potential changes in the stem cell niche, and migration up the crypt-villus axis was enhanced. Loss of N-wasp promoted adenoma formation in an adenomatous polyposis coli (Apc) deletion model of intestinal tumourigenesis. Thus, we establish a tumour suppressive role of N-WASP in early intestinal carcinogenesis despite its later pro-invasive role in other cancers. Our study highlights that while the actin cytoskeletal machinery promotes invasion of cancer cells, it also maintains normal epithelial tissue function and thus may have tumour suppressive roles in pre-neoplastic tissues. © 2018 The Authors. The Journal of Pathology published by John Wiley & Sons Ltd on behalf of Pathological Society of Great Britain and Ireland.

摘要

N-WASP(WASL)是一种广泛表达的细胞骨架信号转导和支架蛋白,也与 Wnt 信号转导的调节和皮肤上皮结构的动态平衡维持有关。N-WASP 介导体外癌细胞的侵袭,其缺失可降低乳腺癌的侵袭和转移扩散。鉴于其在癌症侵袭中的作用以及在胃肠道中的普遍表达,我们探讨了 N-WASP 在结直肠癌发生和发展中的作用。虽然 N-wasp 在小鼠肠道中缺失并不明显有害,但 Paneth 细胞数量增加,表明干细胞龛位可能发生变化,隐窝-绒毛轴向上的迁移增强。在结直肠肿瘤发生的腺瘤性结肠息肉病(Apc)缺失模型中,N-wasp 的缺失促进了腺瘤的形成。因此,尽管 N-WASP 在其他癌症中具有促进侵袭的后期作用,但我们确立了 N-WASP 在早期肠道癌变中的肿瘤抑制作用。我们的研究强调,尽管肌动蛋白细胞骨架机制促进了癌细胞的侵袭,但它也维持了正常的上皮组织功能,因此在癌前组织中可能具有肿瘤抑制作用。

https://cdn.ncbi.nlm.nih.gov/pmc/blobs/09f2/6033012/9d6a107a9ded/PATH-245-337-g006.jpg
https://cdn.ncbi.nlm.nih.gov/pmc/blobs/09f2/6033012/a2083afeefb0/PATH-245-337-g001.jpg
https://cdn.ncbi.nlm.nih.gov/pmc/blobs/09f2/6033012/212b55f2b647/PATH-245-337-g002.jpg
https://cdn.ncbi.nlm.nih.gov/pmc/blobs/09f2/6033012/b2007caf7d0d/PATH-245-337-g003.jpg
https://cdn.ncbi.nlm.nih.gov/pmc/blobs/09f2/6033012/ec31c0cdc056/PATH-245-337-g004.jpg
https://cdn.ncbi.nlm.nih.gov/pmc/blobs/09f2/6033012/62b6812e3f4d/PATH-245-337-g005.jpg
https://cdn.ncbi.nlm.nih.gov/pmc/blobs/09f2/6033012/9d6a107a9ded/PATH-245-337-g006.jpg
https://cdn.ncbi.nlm.nih.gov/pmc/blobs/09f2/6033012/a2083afeefb0/PATH-245-337-g001.jpg
https://cdn.ncbi.nlm.nih.gov/pmc/blobs/09f2/6033012/212b55f2b647/PATH-245-337-g002.jpg
https://cdn.ncbi.nlm.nih.gov/pmc/blobs/09f2/6033012/b2007caf7d0d/PATH-245-337-g003.jpg
https://cdn.ncbi.nlm.nih.gov/pmc/blobs/09f2/6033012/ec31c0cdc056/PATH-245-337-g004.jpg
https://cdn.ncbi.nlm.nih.gov/pmc/blobs/09f2/6033012/62b6812e3f4d/PATH-245-337-g005.jpg
https://cdn.ncbi.nlm.nih.gov/pmc/blobs/09f2/6033012/9d6a107a9ded/PATH-245-337-g006.jpg

相似文献

1
Loss of N-WASP drives early progression in an Apc model of intestinal tumourigenesis.N-WASP 的缺失会促使 Apc 模型中的肠道肿瘤早期进展。
J Pathol. 2018 Jul;245(3):337-348. doi: 10.1002/path.5086. Epub 2018 May 28.
2
Mbd2 enables tumourigenesis within the intestine while preventing tumour-promoting inflammation.Mbd2 在肠道内促进肿瘤发生,同时防止促进肿瘤的炎症。
J Pathol. 2018 Jul;245(3):270-282. doi: 10.1002/path.5074. Epub 2018 May 16.
3
APC mutations in human colon lead to decreased neuroendocrine maturation of ALDH+ stem cells that alters GLP-2 and SST feedback signaling: Clue to a link between WNT and retinoic acid signalling in colon cancer development.APC 突变导致人结肠中的 ALDH+干细胞神经内分泌成熟减少,改变 GLP-2 和 SST 反馈信号:提示 WNT 和视黄酸信号在结肠癌发展中的联系。
PLoS One. 2020 Oct 28;15(10):e0239601. doi: 10.1371/journal.pone.0239601. eCollection 2020.
4
A role for the vitamin D pathway in non-intestinal lesions in genetic and carcinogen models of colorectal cancer and in familial adenomatous polyposis.维生素D途径在结直肠癌的遗传和致癌物模型以及家族性腺瘤性息肉病的非肠道病变中的作用。
Oncotarget. 2016 Dec 6;7(49):80508-80520. doi: 10.18632/oncotarget.12768.
5
A hypermorphic epithelial β-catenin mutation facilitates intestinal tumorigenesis in mice in response to compounding WNT-pathway mutations.一种超形态上皮β-连环蛋白突变会促使小鼠肠道发生肿瘤,这是对复合WNT信号通路突变的反应。
Dis Model Mech. 2015 Nov;8(11):1361-73. doi: 10.1242/dmm.019844. Epub 2015 Aug 6.
6
Stat3 is a negative regulator of intestinal tumor progression in Apc(Min) mice.Stat3 是 Apc(Min) 小鼠肠道肿瘤进展的负调节剂。
Gastroenterology. 2010 Mar;138(3):1003-11.e1-5. doi: 10.1053/j.gastro.2009.11.049. Epub 2009 Dec 4.
7
Stromal Indian hedgehog signaling is required for intestinal adenoma formation in mice.基质 Indian hedgehog 信号对于小鼠肠道腺瘤的形成是必需的。
Gastroenterology. 2015 Jan;148(1):170-180.e6. doi: 10.1053/j.gastro.2014.10.006. Epub 2014 Oct 13.
8
Inducible loss of one Apc allele in Lrig1-expressing progenitor cells results in multiple distal colonic tumors with features of familial adenomatous polyposis.Lrig1 表达祖细胞中一个 Apc 等位基因的诱导缺失导致具有家族性腺瘤性息肉病特征的多个远端结肠肿瘤。
Am J Physiol Gastrointest Liver Physiol. 2014 Jul 1;307(1):G16-23. doi: 10.1152/ajpgi.00358.2013. Epub 2014 May 15.
9
Sox9 induction, ectopic Paneth cells, and mitotic spindle axis defects in mouse colon adenomatous epithelium arising from conditional biallelic Apc inactivation.条件性双等位基因 Apc 失活诱导的小鼠结肠腺瘤状上皮中 Sox9 的诱导、异位 Paneth 细胞和有丝分裂纺锤体轴缺陷。
Am J Pathol. 2013 Aug;183(2):493-503. doi: 10.1016/j.ajpath.2013.04.013. Epub 2013 Jun 13.
10
Elevated adenomatous polyposis coli in goblet cells is associated with inflammation in mouse and human colon.杯状细胞中腺瘤性息肉病大肠杆菌水平升高与小鼠和人类结肠炎症相关。
Exp Physiol. 2020 Dec;105(12):2154-2167. doi: 10.1113/EP088970. Epub 2020 Nov 4.

引用本文的文献

1
Predictive value analysis of the interaction network of Tks4 scaffold protein in colon cancer.结肠癌中Tks4支架蛋白相互作用网络的预测价值分析
Front Mol Biosci. 2024 Aug 21;11:1414805. doi: 10.3389/fmolb.2024.1414805. eCollection 2024.
2
Tissue and cellular spatiotemporal dynamics in colon aging.结肠衰老过程中的组织和细胞时空动态变化。
bioRxiv. 2024 Apr 26:2024.04.22.590125. doi: 10.1101/2024.04.22.590125.
3
Lymphocyte migration regulation related proteins in urine exosomes may serve as a potential biomarker for lung cancer diagnosis.

本文引用的文献

1
Cell proliferation within small intestinal crypts is the principal driving force for cell migration on villi.小肠隐窝内的细胞增殖是绒毛上细胞迁移的主要驱动力。
FASEB J. 2017 Feb;31(2):636-649. doi: 10.1096/fj.201601002. Epub 2016 Oct 20.
2
Neuronal Wiskott-Aldrich syndrome protein regulates TGF-β1-mediated lung vascular permeability.神经元威斯科特-奥尔德里奇综合征蛋白调节转化生长因子-β1介导的肺血管通透性。
FASEB J. 2016 Jul;30(7):2557-69. doi: 10.1096/fj.201600102R. Epub 2016 Mar 29.
3
Genetics and Genetic Biomarkers in Sporadic Colorectal Cancer.
尿液外泌体中与淋巴细胞迁移调节相关的蛋白质可能作为一种潜在的肺癌诊断生物标志物。
BMC Cancer. 2023 Nov 18;23(1):1125. doi: 10.1186/s12885-023-11567-x.
4
Conditional Knockout of N-WASP Enhanced the Formation of Keratinizing Squamous Cell Carcinoma Induced by KRas.N-WASP的条件性敲除增强了由KRas诱导的角化鳞状细胞癌的形成。
Cancers (Basel). 2023 Sep 7;15(18):4455. doi: 10.3390/cancers15184455.
5
Branching out in different directions: Emerging cellular functions for the Arp2/3 complex and WASP-family actin nucleation factors.分道扬镳:Arp2/3 复合物和 WASP 家族肌动蛋白成核因子的新兴细胞功能。
Eur J Cell Biol. 2023 Jun;102(2):151301. doi: 10.1016/j.ejcb.2023.151301. Epub 2023 Mar 2.
6
Loss of miR-637 promotes cancer cell stemness via WASH/IL-8 pathway and serves as a novel prognostic marker in esophageal squamous cell carcinoma.miR-637的缺失通过WASH/IL-8途径促进癌细胞干性,并作为食管鳞状细胞癌的一种新的预后标志物。
Biomark Res. 2022 Nov 3;10(1):77. doi: 10.1186/s40364-022-00424-x.
7
N-WASP Attenuates Cell Proliferation and Migration through ERK2-Dependent Enhanced Expression of TXNIP.N-WASP通过依赖ERK2增强的TXNIP表达来减弱细胞增殖和迁移。
Biology (Basel). 2022 Apr 11;11(4):582. doi: 10.3390/biology11040582.
8
Deficiency of Wiskott-Aldrich syndrome protein has opposing effect on the pro-oncogenic pathway activation in nonmalignant versus malignant lymphocytes.Wiskott-Aldrich 综合征蛋白缺乏对非恶性与恶性淋巴细胞中致癌途径激活具有相反的影响。
Oncogene. 2021 Jan;40(2):345-354. doi: 10.1038/s41388-020-01533-3. Epub 2020 Nov 2.
9
Loss of Wasl improves pancreatic cancer outcome.缺失 Wasl 可改善胰腺癌预后。
JCI Insight. 2020 May 21;5(10):127275. doi: 10.1172/jci.insight.127275.
10
N-WASP Control of LPAR1 Trafficking Establishes Response to Self-Generated LPA Gradients to Promote Pancreatic Cancer Cell Metastasis.N-WASP 调控 LPAR1 转运以响应自生成的 LPA 梯度,促进胰腺癌细胞转移。
Dev Cell. 2019 Nov 18;51(4):431-445.e7. doi: 10.1016/j.devcel.2019.09.018. Epub 2019 Oct 24.
散发性结直肠癌中的遗传学与遗传生物标志物
Gastroenterology. 2015 Oct;149(5):1177-1190.e3. doi: 10.1053/j.gastro.2015.06.047. Epub 2015 Jul 26.
4
A new GWAS and meta-analysis with 1000Genomes imputation identifies novel risk variants for colorectal cancer.一项结合千人基因组数据插补的全基因组关联研究及荟萃分析发现了结直肠癌的新风险变异。
Sci Rep. 2015 May 20;5:10442. doi: 10.1038/srep10442.
5
Red Ginseng and Semen Coicis can improve the structure of gut microbiota and relieve the symptoms of ulcerative colitis.红参和薏苡仁可以改善肠道微生物群的结构,并缓解溃疡性结肠炎的症状。
J Ethnopharmacol. 2015 Mar 13;162:7-13. doi: 10.1016/j.jep.2014.12.029. Epub 2014 Dec 30.
6
Expression of Neural Wiskott-Aldrich Syndrome Protein in Clear Cell Renal Cell Carcinoma and Its Correlation with Clinicopathological Features.神经威斯科特-奥尔德里奇综合征蛋白在透明细胞肾细胞癌中的表达及其与临床病理特征的相关性
Urol Int. 2015;95(1):79-85. doi: 10.1159/000365595. Epub 2014 Aug 7.
7
N-wasp is required for structural integrity of the blood-testis barrier.N-黄蜂对于血睾屏障的结构完整性是必需的。
PLoS Genet. 2014 Jun 26;10(6):e1004447. doi: 10.1371/journal.pgen.1004447. eCollection 2014 Jun.
8
Shp2/MAPK signaling controls goblet/paneth cell fate decisions in the intestine.Shp2/MAPK 信号通路控制肠道中杯状细胞/潘氏细胞的命运决定。
Proc Natl Acad Sci U S A. 2014 Mar 4;111(9):3472-7. doi: 10.1073/pnas.1309342111. Epub 2014 Feb 18.
9
Cdc42/N-WASP signaling links actin dynamics to pancreatic β cell delamination and differentiation.Cdc42/N-WASP 信号通路将肌动蛋白动力学与胰腺 β 细胞分层和分化联系起来。
Development. 2014 Feb;141(3):685-96. doi: 10.1242/dev.100297.
10
PTEN loss and KRAS activation leads to the formation of serrated adenomas and metastatic carcinoma in the mouse intestine.PTEN 缺失和 KRAS 激活导致小鼠肠道锯齿状腺瘤和转移性癌的形成。
J Pathol. 2014 May;233(1):27-38. doi: 10.1002/path.4312. Epub 2014 Jan 23.