Guo Mengxing, Lian Jingyao, Liu Yaqing, Dong Bo, He Qianyi, Zhao Qitai, Zhang Hongyan, Qi Yu, Zhang Yi, Huang Lan
Biotherapy Center, The First Affiliated Hospital of Zhengzhou University, Zhengzhou, China.
State Key Laboratory of Esophageal Cancer Prevention & Treatment, Zhengzhou, China.
Biomark Res. 2022 Nov 3;10(1):77. doi: 10.1186/s40364-022-00424-x.
Esophageal carcinoma is the highly lethal cancer in the world, predominantly in some areas of East Asia. We previously reported that overexpression of cytoskeleton regulator Wiskott-Aldrich syndrome protein and SCAR Homolog (WASH) associates with poor prognosis of patients with esophageal squamous cell carcinoma (ESCC). However, the molecular mechanism and clinical significance involved in WASH overexpression have not been fully elucidated.
Bioinformatics analysis and luciferase reporter assay were used to predict and validate miR-637 as a regulator of WASH in ESCC cell lines. qRT-PCR, Western blotting and ELISA assays were performed to examine RNA expression and protein levels, respectively. Next, the biological functions of miR-637 were explored by tumor sphere formation assay in vitro and nude mouse tumor xenograft in vivo. Finally, we evaluated the association of miR-637 levels with clinical features in ESCC patients.
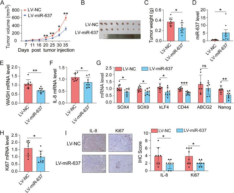
We identified miR-637 as a WASH-targeting miRNA. miR-637 mimic strongly attenuated the downstream IL-8 production and tumor sphere formation in esophageal cancer cells, whereas miR-637 inhibitor displayed an opposite effect. IL-8 could facilitate stem-like properties and partially rescue the phenotypes induced by miR-637 mimic. Furthermore, miR-637 inhibitor dramatically promoted IL-8 expression and cancer stemness properties in a WASH-dependent manner. Ectopic expression of miR-637 also inhibited tumor growth in a mouse model. Clinically, low expression of miR-637 was observed in tumor tissues and the low expression levels of miR-637 were correlated with poor survival of ESCC patients. In particular, plasma miR-637 could be used as a noninvasive biomarker for ESCC patients.
These results implicate the potential application of miR-637 for diagnosis and prognosis of esophageal cancer.
食管癌是全球致死率很高的癌症,在东亚某些地区尤为突出。我们之前报道过,细胞骨架调节因子威斯科特-奥尔德里奇综合征蛋白和SCAR同源物(WASH)的过表达与食管鳞状细胞癌(ESCC)患者的不良预后相关。然而,WASH过表达所涉及的分子机制和临床意义尚未完全阐明。
采用生物信息学分析和荧光素酶报告基因检测来预测和验证miR-637作为ESCC细胞系中WASH的调节因子。分别进行qRT-PCR、蛋白质印迹和ELISA检测以检测RNA表达和蛋白质水平。接下来,通过体外肿瘤球形成试验和体内裸鼠肿瘤异种移植来探究miR-637的生物学功能。最后,我们评估了ESCC患者中miR-637水平与临床特征的相关性。
我们鉴定出miR-637是靶向WASH的miRNA。miR-637模拟物强烈减弱了食管癌细胞中下游白细胞介素-8的产生和肿瘤球形成,而miR-637抑制剂则表现出相反的效果。白细胞介素-8可促进干细胞样特性并部分挽救由miR-637模拟物诱导的表型。此外,miR-637抑制剂以WASH依赖的方式显著促进白细胞介素-8表达和癌症干性特性。miR-637的异位表达在小鼠模型中也抑制了肿瘤生长。临床上,在肿瘤组织中观察到miR-637低表达,且miR-637低表达水平与ESCC患者的不良生存相关。特别是,血浆miR-637可作为ESCC患者的非侵入性生物标志物。
这些结果表明miR-637在食管癌诊断和预后方面具有潜在应用价值。