Internal Medicine Research Unit, Pfizer Inc, Cambridge, MA, USA.
Computational Sciences, Pfizer Inc, Cambridge, MA, USA.
EBioMedicine. 2018 May;31:122-132. doi: 10.1016/j.ebiom.2018.04.009. Epub 2018 Apr 8.
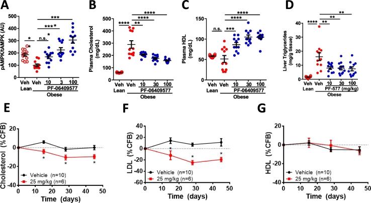
Dysregulation of hepatic lipid and cholesterol metabolism is a significant contributor to cardiometabolic health, resulting in excessive liver lipid accumulation and ultimately non-alcoholic steatohepatitis (NASH). Therapeutic activators of the AMP-Activated Protein Kinase (AMPK) have been proposed as a treatment for metabolic diseases; we show that the AMPK β1-biased activator PF-06409577 is capable of lowering hepatic and systemic lipid and cholesterol levels in both rodent and monkey preclinical models. PF-06409577 is able to inhibit de novo lipid and cholesterol synthesis pathways, and causes a reduction in hepatic lipids and mRNA expression of markers of hepatic fibrosis. These effects require AMPK activity in the hepatocytes. Treatment of hyperlipidemic rats or cynomolgus monkeys with PF-06409577 for 6weeks resulted in a reduction in circulating cholesterol. Together these data suggest that activation of AMPK β1 complexes with PF-06409577 is capable of impacting multiple facets of liver disease and represents a promising strategy for the treatment of NAFLD and NASH in humans.
肝脏脂质和胆固醇代谢失调是影响心脏代谢健康的重要因素,可导致肝脏脂质过度积累,最终发展为非酒精性脂肪性肝炎(NASH)。激活 AMP 激活的蛋白激酶(AMPK)已被提议作为治疗代谢疾病的一种方法;我们表明,AMPKβ1 偏向激活剂 PF-06409577 能够降低啮齿动物和猴子临床前模型中的肝内和全身脂质和胆固醇水平。PF-06409577 能够抑制从头脂质和胆固醇合成途径,并导致肝内脂质减少和肝纤维化标志物的 mRNA 表达降低。这些作用需要肝细胞中的 AMPK 活性。用 PF-06409577 治疗高脂血症大鼠或食蟹猴 6 周可降低循环胆固醇。这些数据表明,PF-06409577 激活 AMPKβ1 复合物能够影响肝病的多个方面,代表了治疗人类非酒精性脂肪性肝病和 NASH 的一种有前途的策略。