Suppr超能文献

通过诱导抗炎和免疫调节作用开发库普弗细胞靶向型干扰素治疗肝炎。

Development of Kupffer cell targeting type-I interferon for the treatment of hepatitis via inducing anti-inflammatory and immunomodulatory actions.

机构信息

a Department of Biopharmaceutics , Graduate School of Pharmaceutical Sciences, Kumamoto University , Kumamoto , Japan.

b School of Pharmacy , Monash University Malaysia , Bandar Sunway , Malaysia.

出版信息

Drug Deliv. 2018 Nov;25(1):1067-1077. doi: 10.1080/10717544.2018.1464083.

Abstract

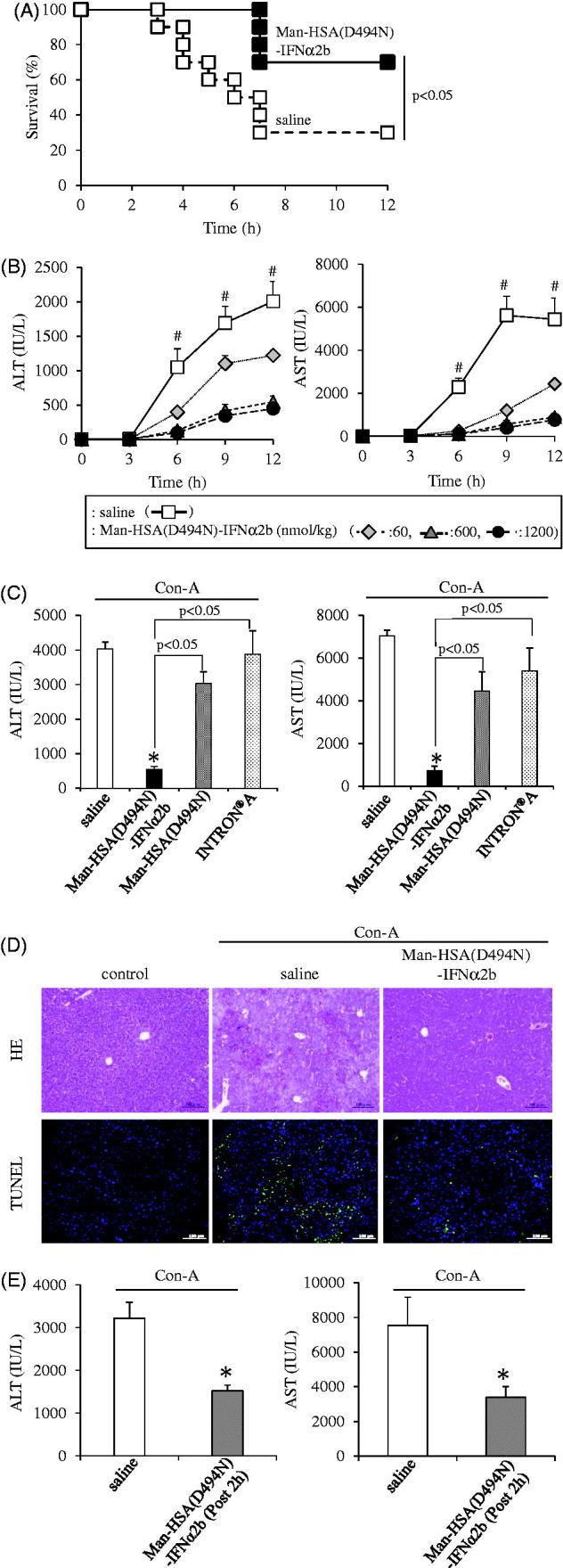
Because of its multifaceted anti-inflammatory and immunomodulatory effects, delivering type-I interferon to Kupffer cells has the potential to function as a novel type of therapy for the treatment of various types of hepatitis. We report herein on the preparation of a Kupffer cell targeting type-I interferon, an albumin-IFNα2b fusion protein that contains highly mannosylated N-linked oligosaccharide chains, Man-HSA(D494N)-IFNα2b, attached by combining albumin fusion technology and site-directed mutagenesis. The presence of this unique oligosaccharide permits the protein to be efficiently, rapidly and preferentially distributed to Kupffer cells. Likewise IFNα2b, Man-HSA(D494N)-IFNα2b caused a significant induction in the mRNA levels of IL-10, IL-1Ra, PD-L1 in RAW264.7 cells and mouse isolated Kupffer cells, and these inductions were largely inhibited by blocking the interferon receptor. These data indicate that Man-HSA(D494N)-IFNα2b retained the biological activities of type-I interferon. Man-HSA(D494N)-IFNα2b significantly inhibited liver injury in Concanavalin A (Con-A)-induced hepatitis model mice, and consequently improved their survival rate. Moreover, the post-administration of Man-HSA(D494N)-IFNα2b at 2 h after the Con-A challenge also exerted hepato-protective effects. In conclusion, this proof-of-concept study demonstrates the therapeutic effectiveness and utility of Kupffer cell targeting type-I interferon against hepatitis via its anti-inflammatory and immunomodulatory actions.

摘要

由于其具有多方面的抗炎和免疫调节作用,将 I 型干扰素递送到库普弗细胞有可能成为治疗各种类型肝炎的新型治疗方法。我们在此报告一种库普弗细胞靶向 I 型干扰素的制备方法,即含有高度甘露糖化 N 连接寡糖链的白蛋白-IFNα2b 融合蛋白,该融合蛋白通过结合白蛋白融合技术和定点突变制备得到。这种独特的寡糖的存在使得该蛋白能够高效、快速和优先地分布到库普弗细胞中。与 IFNα2b 一样,Man-HSA(D494N)-IFNα2b 可显著诱导 RAW264.7 细胞和小鼠分离的库普弗细胞中 IL-10、IL-1Ra 和 PD-L1 的 mRNA 水平,而这些诱导作用在很大程度上可被阻断干扰素受体所抑制。这些数据表明 Man-HSA(D494N)-IFNα2b 保留了 I 型干扰素的生物学活性。Man-HSA(D494N)-IFNα2b 可显著抑制伴刀豆球蛋白 A(Con-A)诱导的肝炎模型小鼠的肝损伤,并提高其存活率。此外,在 Con-A 攻击后 2 小时给予 Man-HSA(D494N)-IFNα2b 也具有肝保护作用。总之,这项概念验证研究表明,通过其抗炎和免疫调节作用,库普弗细胞靶向 I 型干扰素在治疗肝炎方面具有治疗效果和应用潜力。

https://cdn.ncbi.nlm.nih.gov/pmc/blobs/e77b/6058604/f5cb5863302b/IDRD_A_1464083_F0001_B.jpg

文献检索

告别复杂PubMed语法,用中文像聊天一样搜索,搜遍4000万医学文献。AI智能推荐,让科研检索更轻松。

立即免费搜索

文件翻译

保留排版,准确专业,支持PDF/Word/PPT等文件格式,支持 12+语言互译。

免费翻译文档

深度研究

AI帮你快速写综述,25分钟生成高质量综述,智能提取关键信息,辅助科研写作。

立即免费体验