Suppr超能文献

弥漫性外伤性脑损伤后白细胞介素-1β的中和作用可减轻成熟少突胶质细胞的丢失。

Neutralization of Interleukin-1β following Diffuse Traumatic Brain Injury in the Mouse Attenuates the Loss of Mature Oligodendrocytes.

机构信息

1 Department of Neuroscience, Section of Neurosurgery, Uppsala University , Uppsala, Sweden .

2 Novartis Institutes of Biomedical Research , Basel, Switzerland .

出版信息

J Neurotrauma. 2018 Dec 1;35(23):2837-2849. doi: 10.1089/neu.2018.5660. Epub 2018 Jul 30.

Abstract

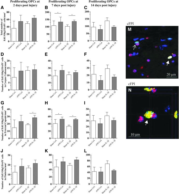
Traumatic brain injury (TBI) commonly results in injury to the components of the white matter tracts, causing post-injury cognitive deficits. The myelin-producing oligodendrocytes (OLs) are vulnerable to TBI, although may potentially be replaced by proliferating oligodendrocyte progenitor cells (OPCs). The cytokine interleukin-1β (IL-1β) is a key mediator of the complex inflammatory response, and when neutralized in experimental TBI, behavioral outcome was improved. To evaluate the role of IL-1β on oligodendrocyte cell death and OPC proliferation, 116 adult male mice subjected to sham injury or the central fluid percussion injury (cFPI) model of traumatic axonal injury, were analyzed at two, seven, and 14 days post-injury. At 30 min post-injury, mice were randomly administered an IL-1β neutralizing or a control antibody. OPC proliferation (5-ethynyl 2'- deoxyuridine (EdU)/Olig2 co-labeling) and mature oligodendrocyte cell loss was evaluated in injured white matter tracts. Microglia/macrophages immunohistochemistry and ramification using Sholl analysis were also evaluated. Neutralizing IL-1β resulted in attenuated cell death, indicated by cleaved caspase-3 expression, and attenuated loss of mature OLs from two to seven days post-injury in brain-injured animals. IL-1β neutralization also attenuated the early, two day post-injury increase of microglia/macrophage immunoreactivity and altered their ramification. The proliferation of OPCs in brain-injured animals was not altered, however. Our data suggest that IL-1β is involved in the TBI-induced loss of OLs and early microglia/macrophage activation, although not the OPC proliferation. Attenuated oligodendrocyte cell loss may contribute to the improved behavioral outcome observed by IL-1β neutralization in this mouse model of diffuse TBI.

摘要

创伤性脑损伤(TBI)通常会导致白质束成分损伤,导致损伤后认知障碍。产生髓鞘的少突胶质细胞(OLs)易受 TBI 影响,但可能被增殖的少突胶质前体细胞(OPCs)替代。细胞因子白细胞介素-1β(IL-1β)是炎症反应复杂网络的关键介质,在实验性 TBI 中中和它后,行为结果得到改善。为了评估 IL-1β对少突胶质细胞死亡和 OPC 增殖的作用,分析了 116 只成年雄性小鼠,它们接受了假手术或中心液动冲击伤(cFPI)创伤性轴索损伤模型的损伤,分别在损伤后 2、7 和 14 天进行分析。在损伤后 30 分钟,小鼠随机接受 IL-1β中和或对照抗体治疗。在损伤的白质束中评估 OPC 增殖(5-乙炔基-2'-脱氧尿苷(EdU)/Olig2 共标记)和成熟少突胶质细胞丢失。还评估了小胶质细胞/巨噬细胞免疫组化和使用 Sholl 分析的分支。中和 IL-1β导致损伤动物中 cleaved caspase-3 表达减少,从而减轻了细胞死亡,并且从损伤后 2 天到 7 天减少了成熟 OL 的丢失。IL-1β 中和还减轻了损伤后 2 天的早期小胶质细胞/巨噬细胞免疫反应性的增加,并改变了它们的分支。然而,脑损伤动物中 OPC 的增殖没有改变。我们的数据表明,IL-1β参与了 TBI 诱导的 OL 丢失和早期小胶质细胞/巨噬细胞激活,但不参与 OPC 增殖。减少的少突胶质细胞丢失可能有助于改善这种弥漫性 TBI 小鼠模型中 IL-1β 中和观察到的行为结果。

https://cdn.ncbi.nlm.nih.gov/pmc/blobs/90c1/6247990/b976c7dc34a8/fig-1.jpg

文献检索

告别复杂PubMed语法,用中文像聊天一样搜索,搜遍4000万医学文献。AI智能推荐,让科研检索更轻松。

立即免费搜索

文件翻译

保留排版,准确专业,支持PDF/Word/PPT等文件格式,支持 12+语言互译。

免费翻译文档

深度研究

AI帮你快速写综述,25分钟生成高质量综述,智能提取关键信息,辅助科研写作。

立即免费体验