Pyrzynska Beata, Dwojak Michal, Zerrouqi Abdessamad, Morlino Giulia, Zapala Piotr, Miazek Nina, Zagozdzon Agnieszka, Bojarczuk Kamil, Bobrowicz Malgorzata, Siernicka Marta, Machnicki Marcin M, Gobessi Stefania, Barankiewicz Joanna, Lech-Maranda Ewa, Efremov Dimitar G, Juszczynski Przemyslaw, Calado Dinis, Golab Jakub, Winiarska Magdalena
Department of Immunology, Medical University of Warsaw, Warsaw, Poland.
Postgraduate School of Molecular Medicine, Warsaw, Poland.
Oncoimmunology. 2018 Jan 25;7(5):e1423183. doi: 10.1080/2162402X.2017.1423183. eCollection 2018.
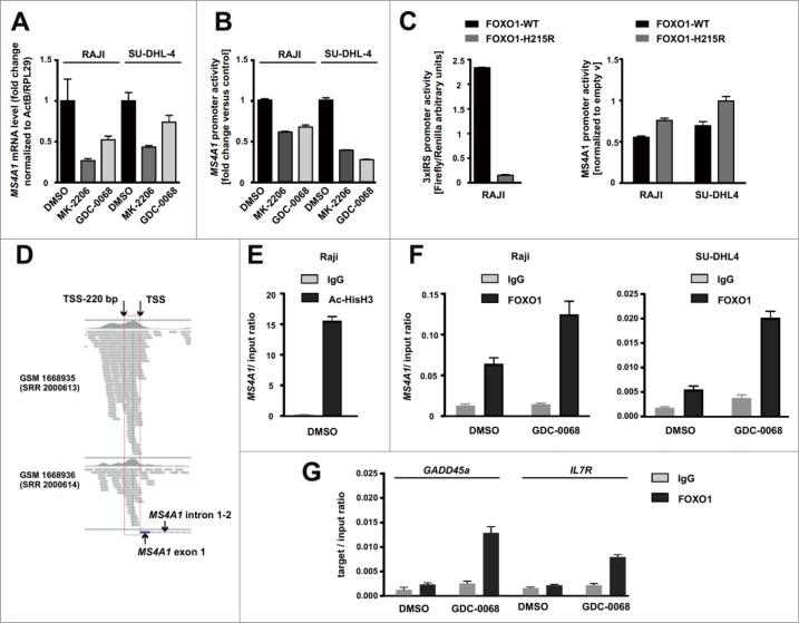
Diminished overall survival rate of non-Hodgkin lymphoma (NHL) patients treated with a combination regimen of rituximab, cyclophosphamide, doxorubicin, vincristine and prednisone (R-CHOP) has been recently linked to recurrent somatic mutations activating FOXO1. Despite of the clinical relevance of this finding, the molecular mechanism driving resistance to R-CHOP therapy remains largely unknown. Herein, we investigated the potential role of FOXO1 in the therapeutic efficacy of rituximab, the only targeted therapy included in the R-CHOP regimen. We found CD20 transcription is negatively regulated by FOXO1 in NHL cell lines and in human lymphoma specimens carrying activating mutations of . Furthermore, both the expression of exogenous mutants of and the inhibition of AKT led to FOXO1 activation in lymphoma cells, increased binding to promoter and diminished CD20 expression levels. In contrast, a disruption of FOXO1 with CRISPR/Cas9 genome-editing (sgFOXO1) resulted in CD20 upregulation, improved the cytotoxicity induced by rituximab and the survival of mice with sgFOXO1 tumors. Accordingly, pharmacological inhibition of FOXO1 activity in primary samples upregulated surface CD20 levels. Importantly, FOXO1 was required for the downregulation of CD20 levels by the clinically tested inhibitors of BTK, SYK, PI3K and AKT. Taken together, these results indicate for the first time that the AKT-unresponsive mutants of FOXO1 are important determinant of cell response to rituximab-induced cytotoxicity, and suggest that the genetic status of together with its transcriptional activity need further attention while designing anti-CD20 antibodies based regimens for the therapy of pre-selected lymphomas.
近期研究发现,接受利妥昔单抗、环磷酰胺、阿霉素、长春新碱和泼尼松联合方案(R-CHOP)治疗的非霍奇金淋巴瘤(NHL)患者总体生存率降低与激活FOXO1的复发性体细胞突变有关。尽管这一发现具有临床相关性,但R-CHOP治疗耐药的分子机制仍 largely未知。在此,我们研究了FOXO1在利妥昔单抗治疗效果中的潜在作用,利妥昔单抗是R-CHOP方案中唯一的靶向治疗药物。我们发现,在NHL细胞系和携带激活突变的人类淋巴瘤标本中,FOXO1对CD20转录起负调控作用。此外, 外源性突变体的表达以及AKT的抑制均导致淋巴瘤细胞中FOXO1激活,增加与 启动子的结合并降低CD20表达水平。相反,用CRISPR/Cas9基因组编辑破坏FOXO1(sgFOXO1)导致CD20上调,增强利妥昔单抗诱导的细胞毒性以及sgFOXO1肿瘤小鼠的存活率。相应地,在原代样本中对FOXO1活性进行药理抑制可上调表面CD20水平。重要的是,临床测试的BTK、SYK、PI3K和AKT抑制剂下调CD20水平需要FOXO1参与。综上所述,这些结果首次表明,FOXO1的AKT无反应突变体是细胞对利妥昔单抗诱导的细胞毒性反应的重要决定因素,并表明在设计基于抗CD20抗体的方案治疗预先选择的淋巴瘤时, 的基因状态及其转录活性需要进一步关注。