Department of Life Sciences, University of Modena and Reggio Emilia, Modena, Italy.
Section of Protein Structure and Function, Laboratory of Retinal Cell and Molecular Biology, NEI, National Institutes of Health, Bethesda, MD, 20892, USA.
Cell Death Dis. 2018 May 1;9(5):560. doi: 10.1038/s41419-018-0613-y.
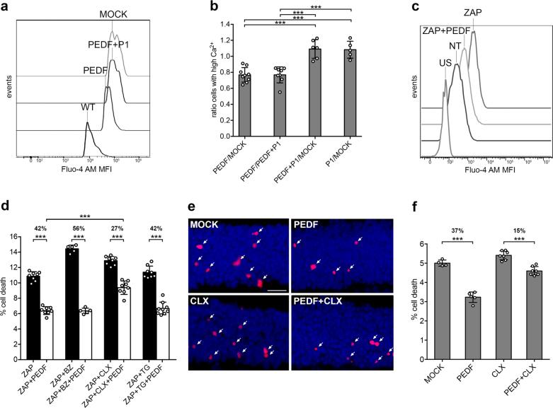
Calcium ions play a critical role in neuronal cell death. Pigment epithelium-derived factor (PEDF) is a promising neuroprotective protein for photoreceptor cells but the mechanisms mediating its effects against retinal degeneration are still not well characterized. We addressed this question in the rd1 degenerating mouse retina that bears a mutation in the Pde6b gene encoding one subunit of the phosphodiesterase enzyme. Loss of phosphodiesterase activity in rod photoreceptor cells increases cyclic guanosine monophosphate (cGMP) levels leading to a rise in intracellular calcium. Short-term treatments with recombinant human PEDF protein decreased intracellular calcium in photoreceptors in vivo. Taking advantage of calcium pump blockers, we defined that PEDF signaling acts on PMCA calcium pumps to lower intracellular calcium. PEDF restrained cell death pathways activated by high calcium levels and engaging calpains, BAX and AIF. The neurotrophic effects were mediated by the PEDF receptor (PEDF-R), encoded by the PNPLA2 gene. Finally, peptides containing the neurotrophic domain of PEDF targeted these same cell death pathways in vivo. The findings reveal rescue from death of degenerating photoreceptor cells by a PEDF-mediated preservation of intracellular calcium homeostasis.
钙离子在神经元细胞死亡中起着关键作用。色素上皮衍生因子(PEDF)是一种有前途的光感受器细胞神经保护蛋白,但介导其对抗视网膜变性作用的机制仍未得到很好的描述。我们在 rd1 退化的老鼠视网膜中解决了这个问题,rd1 老鼠的 Pde6b 基因发生了突变,该基因编码磷酸二酯酶酶的一个亚基。杆状光感受器细胞中磷酸二酯酶活性的丧失会增加环鸟苷单磷酸(cGMP)水平,导致细胞内钙离子升高。重组人 PEDF 蛋白的短期治疗可降低体内光感受器细胞内的钙离子。利用钙泵阻滞剂,我们定义 PEDF 信号通过 PMCA 钙泵作用降低细胞内钙离子。PEDF 抑制了由高钙水平和钙蛋白酶、BAX 和 AIF 激活的细胞死亡途径。神经营养作用是由 PNPLA2 基因编码的 PEDF 受体(PEDF-R)介导的。最后,含有 PEDF 神经营养结构域的肽在体内靶向这些相同的细胞死亡途径。这些发现揭示了 PEDF 通过维持细胞内钙稳态来拯救退化的光感受器细胞免于死亡。