Suppr超能文献

神经降压素受体 1 作为胃癌治疗靶点的验证。

Validation of Neurotensin Receptor 1 as a Therapeutic Target for Gastric Cancer.

机构信息

Molecular Recognition Research Center, Korea Institute of Science and Technology, Seoul 02792, Korea.

Department of Biological Chemistry, University of Science and Technology, Daejeon 34113, Korea.

出版信息

Mol Cells. 2018 Jun;41(6):591-602. doi: 10.14348/molcells.2018.0025. Epub 2018 May 24.

Abstract

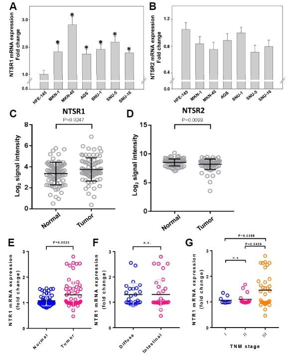
Gastric cancer is the fifth most common type of malignancy worldwide, and the survival rate of patients with advanced-stage gastric cancer is low, even after receiving chemotherapy. Here, we validated neurotensin receptor 1 (NTSR1) as a potential therapeutic target in gastric cancer. We compared NTSR1 expression levels in sixty different gastric cancer-tissue samples and cells, as well as in other cancer cells (lung, breast, pancreatic, and colon), by assessing NTSR1 expression via semi-quantitative real-time reverse transcription polymerase chain reaction, immunocytochemistry and western blot. Following neurotensin (NT) treatment, we analyzed the expression and activity of matrix metalloproteinase-9 (MMP-9) and further determined the effects on cell migration and invasion via wound-healing and transwell assays. Our results revealed that NTSR1 mRNA levels were higher in gastric cancer tissues than non-cancerous tissues. Both of NTSR1 mRNA levels and expression were higher in gastric cancer cell lines relative to levels observed in other cancer-cell lines. Moreover, NT treatment induced MMP-9 expression and activity in all cancer cell lines, which was significantly decreased following treatment with the NTSR1 antagonist SR48692 or small-interfering RNA targeting NTSR1. Furthermore, NT-mediated metastases was confirmed by observing epithelial-mesenchymal transition markers SNAIL and E-cadherin in gastric cancer cells. NT-mediated invasion and migration of gastric cancer cells were reduced by NTSR1 depletion through the Erk signaling. These findings strongly suggested that NTR1 constitutes a potential therapeutic target for the inhibition of gastric cancer invasion and metastasis.

摘要

胃癌是全球第五种最常见的恶性肿瘤,即使接受化疗,晚期胃癌患者的生存率也很低。在这里,我们验证了神经降压素受体 1(NTSR1)是胃癌的潜在治疗靶点。我们通过半定量实时逆转录聚合酶链反应、免疫细胞化学和 Western blot 评估 NTSR1 的表达,比较了 60 种不同胃癌组织样本和细胞以及其他癌细胞(肺、乳腺、胰腺和结肠)中的 NTSR1 表达水平。在神经降压素(NT)处理后,我们分析了基质金属蛋白酶-9(MMP-9)的表达和活性,并通过划痕愈合和 Transwell 测定进一步确定了对细胞迁移和侵袭的影响。我们的结果表明,胃癌组织中的 NTSR1 mRNA 水平高于非癌组织。与其他癌细胞系相比,胃癌细胞系中的 NTSR1 mRNA 水平和表达均更高。此外,NT 处理诱导所有癌细胞系中 MMP-9 的表达和活性,而用 NTSR1 拮抗剂 SR48692 或靶向 NTSR1 的小干扰 RNA 处理后,这种诱导作用明显降低。此外,通过观察胃癌细胞中上皮-间充质转化标志物 SNAIL 和 E-钙黏蛋白,证实了 NT 介导的转移。通过 Erk 信号通路耗尽 NTSR1,可减少 NT 介导的胃癌细胞侵袭和迁移。这些发现强烈表明 NTR1 是抑制胃癌侵袭和转移的潜在治疗靶点。

https://cdn.ncbi.nlm.nih.gov/pmc/blobs/7386/6030244/acd0910b89c4/molce-41-6-591f1.jpg

相似文献

1
Validation of Neurotensin Receptor 1 as a Therapeutic Target for Gastric Cancer.
Mol Cells. 2018 Jun;41(6):591-602. doi: 10.14348/molcells.2018.0025. Epub 2018 May 24.
4
Evaluation of neurotensin receptor 1 as potential biomarker for prostate cancer theranostic use.
Eur J Nucl Med Mol Imaging. 2019 Sep;46(10):2199-2207. doi: 10.1007/s00259-019-04355-y. Epub 2019 Jul 1.
5
Neurotensin receptor 1 is a new therapeutic target for human undifferentiated pleomorphic sarcoma growth.
Mol Carcinog. 2019 Dec;58(12):2230-2240. doi: 10.1002/mc.23111. Epub 2019 Sep 3.
10
Neurotensin receptor 1 signaling promotes pancreatic cancer progression.
Mol Oncol. 2021 Jan;15(1):151-166. doi: 10.1002/1878-0261.12815. Epub 2020 Nov 20.

引用本文的文献

2
3
Neuron-Specific Gene Family Member 1 is a Potential New Therapeutic Target Associated with Immune Cell Infiltration for Breast Cancer.
Breast Cancer (Dove Med Press). 2024 Nov 15;16:769-783. doi: 10.2147/BCTT.S483757. eCollection 2024.
4
Theranostic Approaches for Gastric Cancer: An Overview of In Vitro and In Vivo Investigations.
Cancers (Basel). 2024 Sep 28;16(19):3323. doi: 10.3390/cancers16193323.
5
PET Imaging of the Neurotensin Targeting Peptide NOTA-NT-20.3 Using Cobalt-55, Copper-64 and Gallium-68.
Pharmaceutics. 2022 Dec 6;14(12):2724. doi: 10.3390/pharmaceutics14122724.
6
Prognostic significance of AP-2α/γ targets as cancer therapeutics.
Sci Rep. 2022 Mar 31;12(1):5497. doi: 10.1038/s41598-022-09494-1.
7
Obesity-related gut hormones and cancer: novel insight into the pathophysiology.
Int J Obes (Lond). 2021 Sep;45(9):1886-1898. doi: 10.1038/s41366-021-00865-8. Epub 2021 Jun 4.
8
Neurotensin pathway in digestive cancers and clinical applications: an overview.
Cell Death Dis. 2020 Dec 2;11(12):1027. doi: 10.1038/s41419-020-03245-8.

本文引用的文献

1
HER2 testing in gastric cancer: An update.
World J Gastroenterol. 2016 May 21;22(19):4619-25. doi: 10.3748/wjg.v22.i19.4619.
5
Cancer incidence and mortality worldwide: sources, methods and major patterns in GLOBOCAN 2012.
Int J Cancer. 2015 Mar 1;136(5):E359-86. doi: 10.1002/ijc.29210. Epub 2014 Oct 9.
7
A systematic review of matrix metalloproteinase 9 as a biomarker of survival in patients with osteosarcoma.
Tumour Biol. 2014 Jun;35(6):5487-91. doi: 10.1007/s13277-014-1717-3. Epub 2014 Feb 28.
8
Targeting RAS/RAF/MEK/ERK signaling in metastatic melanoma.
IUBMB Life. 2013 Sep;65(9):748-58. doi: 10.1002/iub.1193. Epub 2013 Jul 29.
9
Inflammation induced by MMP-9 enhances tumor regression of experimental breast cancer.
J Immunol. 2013 Apr 15;190(8):4420-30. doi: 10.4049/jimmunol.1202610. Epub 2013 Mar 15.
10
Anti-metastatic effect of cantharidin in A549 human lung cancer cells.
Arch Pharm Res. 2013 Apr;36(4):479-84. doi: 10.1007/s12272-013-0044-3. Epub 2013 Feb 23.

文献AI研究员

20分钟写一篇综述,助力文献阅读效率提升50倍。

立即体验

用中文搜PubMed

大模型驱动的PubMed中文搜索引擎

马上搜索

文档翻译

学术文献翻译模型,支持多种主流文档格式。

立即体验