Suppr超能文献

蟾毒灵通过下调Wnt/ASCL2表达抑制胃癌侵袭和转移。

Bufalin inhibits gastric cancer invasion and metastasis by down-regulating Wnt/ASCL2 expression.

作者信息

Wang Jie, Cai Han, Xia Yue, Wang Shiying, Xing Likai, Chen Chao, Zhang Yong, Xu Jie, Yin Peihao, Jiang Yiming, Zhao Ronghua, Zuo Qingshong, Chen Teng

机构信息

Department of General Surgery, Putuo Hospital, Shanghai University of Traditional Chinese Medicine, Shanghai 200062, China.

Department of Gastroenterology, Longhua Hospital, Shanghai University of Traditional Chinese Medicine, Shanghai 200032, China.

出版信息

Oncotarget. 2018 Jan 11;9(34):23320-23333. doi: 10.18632/oncotarget.24157. eCollection 2018 May 4.

Abstract

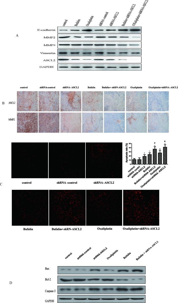
Achaete-scute-like 2 (ASCL2) is a transcription factor containing a basic helix-loop-helix (bHLH) domain and is a downstream target of Wnt signaling in intestinal stem cells. Bufalin is the primary active ingredient in Chan Su, a traditional Chinese medicine obtained from the skin and parotid venom glands of toads. The purpose of this study was to research the anti-invasion and anti-metastasis activity of bufalin in gastric cancer and to identify the potential mechanism. Bufalin inhibited gastric cancer cell invasion and metastasis, suppressed cancer cell colony formation, and inhibited the growth of subcutaneous xenografted tumors in nude mice. Furthermore, bufalin inhibited ASCL2 expression and down-regulated the expression of invasion-related genes such as MMP2, MMP9, and vimentin, thereby suppressing epithelial-mesenchymal transition (EMT) in gastric cancer. A Wnt signaling inhibitor (XAV939) down-regulated invasion and the expression of ASCL2, β-catenin, and vimentin but up-regulated E-cadherin expression. In nude mice, bufalin inhibited the tumorigenic behavior of gastric cancer cells, induced cancer cell apoptosis, and regulated invasion-related gene expression. Together, our results suggest that bufalin arrests invasion and metastasis and that its mechanism of action may involve down-regulating Wnt/ASCL2 expression.

摘要

achaete-scute样蛋白2(ASCL2)是一种含有碱性螺旋-环-螺旋(bHLH)结构域的转录因子,是肠道干细胞中Wnt信号通路的下游靶点。蟾毒灵是蟾酥中的主要活性成分,蟾酥是一种从蟾蜍的皮肤和腮腺毒腺中提取的传统中药。本研究的目的是研究蟾毒灵在胃癌中的抗侵袭和抗转移活性,并确定其潜在机制。蟾毒灵抑制胃癌细胞的侵袭和转移,抑制癌细胞集落形成,并抑制裸鼠皮下异种移植瘤的生长。此外,蟾毒灵抑制ASCL2表达,并下调基质金属蛋白酶2(MMP2)、基质金属蛋白酶9(MMP9)和波形蛋白等侵袭相关基因的表达,从而抑制胃癌中的上皮-间质转化(EMT)。一种Wnt信号通路抑制剂(XAV939)下调侵袭以及ASCL2、β-连环蛋白和波形蛋白的表达,但上调E-钙黏蛋白的表达。在裸鼠中,蟾毒灵抑制胃癌细胞的致瘤行为,诱导癌细胞凋亡,并调节侵袭相关基因的表达。总之,我们的结果表明蟾毒灵可阻止侵袭和转移,其作用机制可能涉及下调Wnt/ASCL2表达。

https://cdn.ncbi.nlm.nih.gov/pmc/blobs/d118/5955089/fbac26b7b45e/oncotarget-09-23320-g001.jpg

文献AI研究员

20分钟写一篇综述,助力文献阅读效率提升50倍。

立即体验

用中文搜PubMed

大模型驱动的PubMed中文搜索引擎

马上搜索

文档翻译

学术文献翻译模型,支持多种主流文档格式。

立即体验