Department of Biochemistry, University of Geneva, 1211 Geneva, Switzerland; Swiss National Centre for Competence in Research in Chemical Biology, 1211 Geneva, Switzerland.
Department of Biochemistry, University of Geneva, 1211 Geneva, Switzerland.
Curr Biol. 2018 Jun 18;28(12):1950-1958.e6. doi: 10.1016/j.cub.2018.04.076. Epub 2018 Jun 7.
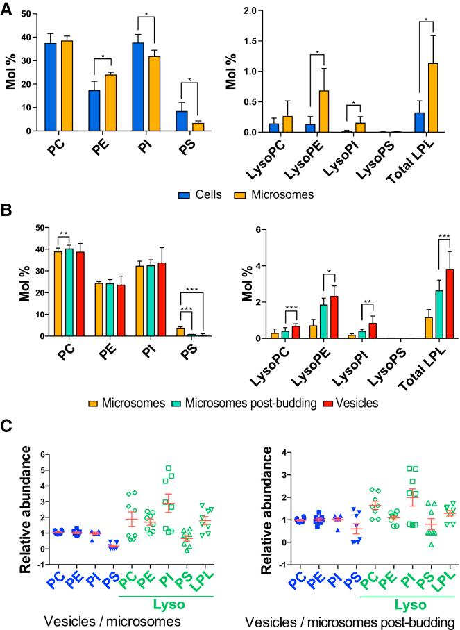
Coat protein complex II (COPII) proteins form vesicles from the endoplasmic reticulum to export cargo molecules to the Golgi apparatus. Among the many proteins involved in this process, Sec12 is a key regulator, functioning as the guanosine diphosphate (GDP) exchange factor for Sar1p, the small guanosine triphosphatase (GTPase) that initiates COPII assembly. Here we show that overexpression of phospholipase B3 in the thermosensitive sec12-4 mutant partially restores growth and protein transport at non-permissive temperatures. Lipidomics analyses of these cells show a higher content of lysophosphatidylinositol (lysoPI), consistent with the lipid specificity of PLB3. Furthermore, we show that lysoPI is specifically enriched in COPII vesicles isolated from in vitro budding assays. As these results suggested that lysophospholipids could facilitate budding under conditions of defective COPII coat dynamics, we reconstituted COPII binding onto giant liposomes with purified proteins and showed that lysoPI decreases membrane rigidity and enhances COPII recruitment to liposomes. Our results support a mechanical facilitation of COPII budding by lysophospholipids.
COPII 蛋白复合物从内质网形成小泡,将货物分子输出到高尔基氏体。在这个过程中涉及到许多蛋白质,Sec12 是一种关键的调节蛋白,作为 Sar1p 的鸟苷二磷酸(GDP)交换因子发挥作用,Sar1p 是启动 COPII 组装的小 GTP 酶。在这里,我们发现热敏感 sec12-4 突变体中磷脂酶 B3 的过表达部分恢复了非许可温度下的生长和蛋白质运输。对这些细胞的脂质组学分析表明,溶血磷脂酰肌醇(lysoPI)的含量较高,与 PLB3 的脂质特异性一致。此外,我们还表明,从体外出芽测定中分离出的 COPII 小泡中特异性富含 lysoPI。由于这些结果表明溶血磷脂可能在 COPII 衣壳动力学缺陷的情况下促进出芽,我们用纯化蛋白将 COPII 结合重新组装到巨大的脂质体上,并表明 lysoPI 降低了膜的刚性并增强了 COPII 对脂质体的募集。我们的结果支持了溶血磷脂通过机械作用促进 COPII 出芽。