Department of Physiology and Pharmacology, Oregon Health & Science University, Portland, United States.
Department of Chemistry and Chemical Biology, Cornell University, Ithaca, Unites States.
Elife. 2018 Jun 11;7:e36478. doi: 10.7554/eLife.36478.
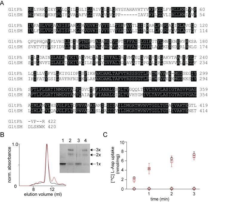
Membrane proteins such as ion channels and transporters are frequently homomeric. The homomeric nature raises important questions regarding coupling between subunits and complicates the application of techniques such as FRET or DEER spectroscopy. These challenges can be overcome if the subunits of a homomeric protein can be independently modified for functional or spectroscopic studies. Here, we describe a general approach for in vitro assembly that can be used for the generation of heteromeric variants of homomeric membrane proteins. We establish the approach using Glt, a glutamate transporter homolog that is trimeric in the native state. We use heteromeric Glt transporters to directly demonstrate the lack of coupling in substrate binding and demonstrate how heteromeric transporters considerably simplify the application of DEER spectroscopy. Further, we demonstrate the general applicability of this approach by carrying out the in vitro assembly of VcINDY, a Na-coupled succinate transporter and CLC-ec1, a Cl/H antiporter.
膜蛋白,如离子通道和转运蛋白,通常是同型的。同型的性质提出了关于亚基之间偶联的重要问题,并使 FRET 或 DEER 光谱学等技术的应用变得复杂。如果同型蛋白的亚基可以独立地进行功能或光谱研究的修饰,这些挑战就可以克服。在这里,我们描述了一种用于体外组装的通用方法,可用于生成同型膜蛋白的异源二聚体变体。我们使用 GluT,一种在天然状态下是三聚体的谷氨酸转运蛋白同源物,来建立这种方法。我们使用异源 GluT 转运蛋白来直接证明在底物结合中没有偶联,并展示异源转运蛋白如何极大地简化了 DEER 光谱学的应用。此外,我们通过体外组装 Na 偶联琥珀酸转运蛋白 VcINDY 和 Cl/H 反向转运蛋白 CLC-ec1,证明了这种方法的普遍适用性。