• 文献检索
  • 文档翻译
  • 深度研究
  • 学术资讯
  • Suppr Zotero 插件Zotero 插件
  • 邀请有礼
  • 套餐&价格
  • 历史记录
应用&插件
Suppr Zotero 插件Zotero 插件浏览器插件Mac 客户端Windows 客户端微信小程序
定价
高级版会员购买积分包购买API积分包
服务
文献检索文档翻译深度研究API 文档MCP 服务
关于我们
关于 Suppr公司介绍联系我们用户协议隐私条款
关注我们

Suppr 超能文献

核心技术专利:CN118964589B侵权必究
粤ICP备2023148730 号-1Suppr @ 2026

文献检索

告别复杂PubMed语法,用中文像聊天一样搜索,搜遍4000万医学文献。AI智能推荐,让科研检索更轻松。

立即免费搜索

文件翻译

保留排版,准确专业,支持PDF/Word/PPT等文件格式,支持 12+语言互译。

免费翻译文档

深度研究

AI帮你快速写综述,25分钟生成高质量综述,智能提取关键信息,辅助科研写作。

立即免费体验

羟甾体脱氢酶样蛋白 2(HSDL2)在人卵巢癌中的作用。

Role of Hydroxysteroid Dehydrogenase-Like 2 (HSDL2) in Human Ovarian Cancer.

机构信息

Department of Gynaecology and Obstetrics, Yijishan Hospital of Wannan Medical College, Wuhu, Anhui, China (mainland).

Department of Gynecology and Obstetrics, Yijishan Hospital of Wannan Medical College, Wuhu, Anhui, China (mainland).

出版信息

Med Sci Monit. 2018 Jun 12;24:3997-4008. doi: 10.12659/MSM.909418.

DOI:10.12659/MSM.909418
PMID:29894468
原文链接:https://pmc.ncbi.nlm.nih.gov/articles/PMC6029517/
Abstract

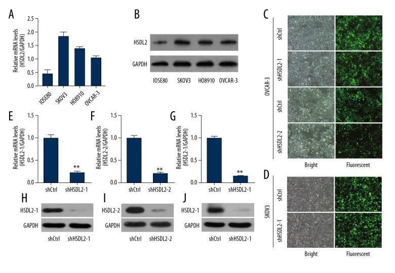
BACKGROUND Ovarian cancer is a common type of malignant neoplasm. Its prognosis is poor because the disease is not well understood. Abnormal lipometabolism in peroxisomes is involved in tumor progression and hydroxysteroid dehydrogenase-like 2 (HSDL2), localized in peroxisomes, might be a regulatory factor in lipometabolism. However, the role of HSDL2 in ovarian cancer progression remains unknown. MATERIAL AND METHODS HSDL2 expression was detected by qPCR and immunohistochemistry in ovarian tumor samples and qPCR in human ovarian cancer cell lines. Cell proliferation was measured by Celigo and MTT assay. Cell cycle distribution and apoptosis were determined using flow cytometry. Giemsa staining was used for analyzing colony formation. Cell motility was performed using Transwell migration and invasion assays. Tumorigenesis in nude mice was also detected. RESULTS HSDL2 expression was upregulated in human ovarian cancer samples and in 3 human ovarian cancer cell lines: SKOV3, HO8910, and OVCAR-3. Higher expression of HSDL2 in ovarian tumor samples was associated with more progressed tumors (P=0.03) and lymphatic metastases (P=0.03). HSDL2 down-regulation by lentiviral-mediated HSDL2 knockdown suppressed cell proliferation, colony formation, and cell motility, while it promoted cell apoptosis and resulted in cell cycle arrest at the G0/G1 phase in human ovarian cancer cell lines OVCAR-3 and SKOV3. HSDL2 knockdown also inhibited tumorigenesis in mouse models. CONCLUSIONS This study shows that HSDL2 upregulation is associated with ovarian cancer progression. HSDL2 knockdown inhibited cell proliferation, colony formation, motility, and tumorigenesis. It induced apoptosis and cell cycle arrest and might therefore serve as a potential target for ovarian cancer therapy.

摘要

背景

卵巢癌是一种常见的恶性肿瘤。由于对该病的认识不足,其预后较差。过氧化物酶体中异常的脂肪代谢与肿瘤进展有关,定位于过氧化物酶体中的羟甾类脱氢酶样 2(HSDL2)可能是脂肪代谢的调节因子。然而,HSDL2 在卵巢癌进展中的作用尚不清楚。

材料与方法

采用 qPCR 和免疫组织化学法检测卵巢肿瘤组织中 HSDL2 的表达,采用 qPCR 法检测人卵巢癌细胞系中 HSDL2 的表达。通过 Celigo 和 MTT 法检测细胞增殖。采用流式细胞术检测细胞周期分布和细胞凋亡。采用吉姆萨染色分析集落形成。通过 Transwell 迁移和侵袭实验检测细胞迁移和侵袭。还检测了裸鼠的肿瘤发生情况。

结果

HSDL2 在人卵巢癌样本和 3 个人卵巢癌细胞系(SKOV3、HO8910 和 OVCAR-3)中表达上调。卵巢肿瘤样本中 HSDL2 表达较高与肿瘤进展程度较高(P=0.03)和淋巴转移(P=0.03)相关。慢病毒介导的 HSDL2 敲低抑制了人卵巢癌细胞系 OVCAR-3 和 SKOV3 中的细胞增殖、集落形成和细胞迁移,而促进了细胞凋亡,并导致细胞周期停滞在 G0/G1 期。HSDL2 敲低也抑制了小鼠模型中的肿瘤发生。

结论

本研究表明,HSDL2 的上调与卵巢癌的进展有关。HSDL2 敲低抑制了细胞增殖、集落形成、迁移和肿瘤发生。它诱导细胞凋亡和细胞周期停滞,因此可能成为卵巢癌治疗的潜在靶点。

https://cdn.ncbi.nlm.nih.gov/pmc/blobs/3e99/6029517/69735f9352ef/medscimonit-24-3997-g008.jpg
https://cdn.ncbi.nlm.nih.gov/pmc/blobs/3e99/6029517/93cc43ae12fe/medscimonit-24-3997-g001.jpg
https://cdn.ncbi.nlm.nih.gov/pmc/blobs/3e99/6029517/6585dc3e965f/medscimonit-24-3997-g002.jpg
https://cdn.ncbi.nlm.nih.gov/pmc/blobs/3e99/6029517/f043f8e515d0/medscimonit-24-3997-g003.jpg
https://cdn.ncbi.nlm.nih.gov/pmc/blobs/3e99/6029517/b8557a3874b1/medscimonit-24-3997-g004.jpg
https://cdn.ncbi.nlm.nih.gov/pmc/blobs/3e99/6029517/844b2537a175/medscimonit-24-3997-g005.jpg
https://cdn.ncbi.nlm.nih.gov/pmc/blobs/3e99/6029517/90e2d2ce2f2c/medscimonit-24-3997-g006.jpg
https://cdn.ncbi.nlm.nih.gov/pmc/blobs/3e99/6029517/620504a5a41c/medscimonit-24-3997-g007.jpg
https://cdn.ncbi.nlm.nih.gov/pmc/blobs/3e99/6029517/69735f9352ef/medscimonit-24-3997-g008.jpg
https://cdn.ncbi.nlm.nih.gov/pmc/blobs/3e99/6029517/93cc43ae12fe/medscimonit-24-3997-g001.jpg
https://cdn.ncbi.nlm.nih.gov/pmc/blobs/3e99/6029517/6585dc3e965f/medscimonit-24-3997-g002.jpg
https://cdn.ncbi.nlm.nih.gov/pmc/blobs/3e99/6029517/f043f8e515d0/medscimonit-24-3997-g003.jpg
https://cdn.ncbi.nlm.nih.gov/pmc/blobs/3e99/6029517/b8557a3874b1/medscimonit-24-3997-g004.jpg
https://cdn.ncbi.nlm.nih.gov/pmc/blobs/3e99/6029517/844b2537a175/medscimonit-24-3997-g005.jpg
https://cdn.ncbi.nlm.nih.gov/pmc/blobs/3e99/6029517/90e2d2ce2f2c/medscimonit-24-3997-g006.jpg
https://cdn.ncbi.nlm.nih.gov/pmc/blobs/3e99/6029517/620504a5a41c/medscimonit-24-3997-g007.jpg
https://cdn.ncbi.nlm.nih.gov/pmc/blobs/3e99/6029517/69735f9352ef/medscimonit-24-3997-g008.jpg

相似文献

1
Role of Hydroxysteroid Dehydrogenase-Like 2 (HSDL2) in Human Ovarian Cancer.羟甾体脱氢酶样蛋白 2(HSDL2)在人卵巢癌中的作用。
Med Sci Monit. 2018 Jun 12;24:3997-4008. doi: 10.12659/MSM.909418.
2
HSDL2 Promotes Bladder Cancer Growth and .HSDL2 促进膀胱癌生长和.
Int J Med Sci. 2019 May 7;16(5):654-659. doi: 10.7150/ijms.31288. eCollection 2019.
3
Lentivirus-mediated silencing of HSDL2 suppresses cell proliferation in human gliomas.慢病毒介导的HSDL2沉默抑制人胶质瘤细胞增殖。
Tumour Biol. 2016 Nov;37(11):15065-15077. doi: 10.1007/s13277-016-5402-6. Epub 2016 Sep 22.
4
Knockdown of HSDL2 inhibits lung adenocarcinoma progression via down-regulating AKT2 expression.敲低 HSDL2 通过下调 AKT2 表达抑制肺腺癌进展。
Biosci Rep. 2020 Apr 30;40(4). doi: 10.1042/BSR20200348.
5
Down-regulated expression suppresses cell proliferation and promotes apoptosis in papillary thyroid carcinoma.下调表达抑制甲状腺乳头状癌细胞增殖并促进细胞凋亡。
Biosci Rep. 2019 Jun 4;39(6). doi: 10.1042/BSR20190425. Print 2019 Jun 28.
6
RhoC is a major target of microRNA-93-5P in epithelial ovarian carcinoma tumorigenesis and progression.RhoC是微小RNA-93-5P在上皮性卵巢癌发生发展过程中的主要靶点。
Mol Cancer. 2015 Feb 4;14(1):31. doi: 10.1186/s12943-015-0304-6.
7
Lipid metabolism regulator human hydroxysteroid dehydrogenase-like 2 (HSDL2) modulates cervical cancer cell proliferation and metastasis.脂质代谢调节剂人羟甾体脱氢酶样 2(HSDL2)调节宫颈癌的增殖和转移。
J Cell Mol Med. 2021 May;25(10):4846-4859. doi: 10.1111/jcmm.16461. Epub 2021 Mar 18.
8
Lentivirus mediated γ-interferon-inducible lysosomal thiol reductase (GILT) knockdown suppresses human glioma U373MG cell proliferation.慢病毒介导的γ-干扰素诱导的溶酶体硫醇还原酶(GILT)敲低抑制人神经胶质瘤 U373MG 细胞增殖。
Biochem Biophys Res Commun. 2019 Jan 29;509(1):182-187. doi: 10.1016/j.bbrc.2018.12.099. Epub 2018 Dec 23.
9
Effect of AURKA Gene Expression Knockdown on Angiogenesis and Tumorigenesis of Human Ovarian Cancer Cell Lines.AURKA 基因表达敲低对人卵巢癌细胞系血管生成和肿瘤发生的影响。
Target Oncol. 2016 Dec;11(6):771-781. doi: 10.1007/s11523-016-0436-7.
10
NFATc1 regulates cell proliferation, migration, and invasion of ovarian cancer SKOV3 cells in vitro and in vivo.NFATc1在体外和体内调节卵巢癌SKOV3细胞的增殖、迁移和侵袭。
Oncol Rep. 2016 Aug;36(2):918-28. doi: 10.3892/or.2016.4904. Epub 2016 Jun 23.

引用本文的文献

1
Semaglutide Reduces Cardiomyocyte Damage Caused by High-Fat Through HSDL2.司美格鲁肽通过HSDL2减少高脂引起的心肌细胞损伤。
Drug Des Devel Ther. 2024 Nov 30;18:5501-5515. doi: 10.2147/DDDT.S495659. eCollection 2024.
2
HSDL2 links nutritional cues to bile acid and cholesterol homeostasis.HSDL2 将营养线索与胆汁酸和胆固醇的体内平衡联系起来。
Sci Adv. 2024 May 31;10(22):eadk9681. doi: 10.1126/sciadv.adk9681.
3
ABCD1 as a Novel Diagnostic Marker for Solid Pseudopapillary Neoplasm of the Pancreas.ABCD1 作为胰腺实性假乳头状瘤的新型诊断标志物。

本文引用的文献

1
Epidemiology of ovarian cancer: a review.卵巢癌流行病学综述
Cancer Biol Med. 2017 Feb;14(1):9-32. doi: 10.20892/j.issn.2095-3941.2016.0084.
2
HIST1H3D: A promising therapeutic target for lung cancer.组蛋白H3D:肺癌的一个有前景的治疗靶点。
Int J Oncol. 2017 Mar;50(3):815-822. doi: 10.3892/ijo.2017.3856. Epub 2017 Jan 19.
3
Cancer Statistics, 2017.《2017 年癌症统计》
Am J Surg Pathol. 2024 May 1;48(5):511-520. doi: 10.1097/PAS.0000000000002205. Epub 2024 Apr 3.
4
SYT7 (synaptotagmin 7) promotes cervical squamous cell carcinoma.SYT7(突触结合蛋白7)促进宫颈鳞状细胞癌。
Heliyon. 2024 Jan 19;10(3):e24806. doi: 10.1016/j.heliyon.2024.e24806. eCollection 2024 Feb 15.
5
HSDL2 knockdown promotes the progression of cholangiocarcinoma by inhibiting ferroptosis through the P53/SLC7A11 axis.HSDL2 敲低通过 P53/SLC7A11 轴抑制铁死亡促进胆管癌的进展。
World J Surg Oncol. 2023 Sep 18;21(1):293. doi: 10.1186/s12957-023-03176-6.
6
[HSDL2 overexpression promotes rectal cancer progression by regulating cancer cell cycle and promoting cell proliferation].[HSDL2过表达通过调节癌细胞周期和促进细胞增殖促进直肠癌进展]
Nan Fang Yi Ke Da Xue Xue Bao. 2023 Apr 20;43(4):544-551. doi: 10.12122/j.issn.1673-4254.2023.04.06.
7
Expression Profile of Hydroxysteroid Dehydrogenase-like 2 in Polychaete in Response to BPA.多毛纲动物中类羟基类固醇脱氢酶2对双酚A的响应表达谱
Life (Basel). 2022 Dec 20;13(1):10. doi: 10.3390/life13010010.
8
MiR-26a-5p regulates proliferation, apoptosis, migration and invasion via inhibiting hydroxysteroid dehydrogenase like-2 in cervical cancer cell.miR-26a-5p 通过抑制宫颈癌细胞中的羟甾类脱氢酶 2 来调节增殖、凋亡、迁移和侵袭。
BMC Cancer. 2022 Aug 10;22(1):876. doi: 10.1186/s12885-022-09970-x.
9
Research Progress in Prognostic Factors and Biomarkers of Ovarian Cancer.卵巢癌预后因素及生物标志物的研究进展
J Cancer. 2021 May 13;12(13):3976-3996. doi: 10.7150/jca.47695. eCollection 2021.
10
Lipid metabolism regulator human hydroxysteroid dehydrogenase-like 2 (HSDL2) modulates cervical cancer cell proliferation and metastasis.脂质代谢调节剂人羟甾体脱氢酶样 2(HSDL2)调节宫颈癌的增殖和转移。
J Cell Mol Med. 2021 May;25(10):4846-4859. doi: 10.1111/jcmm.16461. Epub 2021 Mar 18.
CA Cancer J Clin. 2017 Jan;67(1):7-30. doi: 10.3322/caac.21387. Epub 2017 Jan 5.
4
Lentivirus-mediated silencing of HSDL2 suppresses cell proliferation in human gliomas.慢病毒介导的HSDL2沉默抑制人胶质瘤细胞增殖。
Tumour Biol. 2016 Nov;37(11):15065-15077. doi: 10.1007/s13277-016-5402-6. Epub 2016 Sep 22.
5
RNAi-Mediated Downregulation of FKBP14 Suppresses the Growth of Human Ovarian Cancer Cells.RNA干扰介导的FKBP14下调抑制人卵巢癌细胞生长。
Oncol Res. 2016;23(6):267-74. doi: 10.3727/096504016X14549667333963.
6
Improvement of a predictive model in ovarian cancer patients submitted to platinum-based chemotherapy: implications of a GST activity profile.铂类化疗的卵巢癌患者预测模型的改进:谷胱甘肽 S-转移酶活性谱的影响
Eur J Clin Pharmacol. 2016 May;72(5):545-53. doi: 10.1007/s00228-016-2015-3. Epub 2016 Jan 23.
7
Proteome analysis of peroxisomes from etiolated Arabidopsis seedlings identifies a peroxisomal protease involved in β-oxidation and development.质体过氧化物酶体分析拟南芥黄化幼苗鉴定β-氧化和发育相关的过氧化物酶体蛋白酶。
Plant Physiol. 2013 Dec;163(4):1518-38. doi: 10.1104/pp.113.223453. Epub 2013 Oct 15.
8
The proteome of human liver peroxisomes: identification of five new peroxisomal constituents by a label-free quantitative proteomics survey.人类肝脏过氧化物酶体的蛋白质组学:通过无标记定量蛋白质组学调查鉴定五个新的过氧化物酶体成分。
PLoS One. 2013;8(2):e57395. doi: 10.1371/journal.pone.0057395. Epub 2013 Feb 27.
9
Is amyloid binding alcohol dehydrogenase a drug target for treating Alzheimer's disease?淀粉样蛋白结合型醇脱氢酶是否为治疗阿尔茨海默病的药物靶点?
Curr Alzheimer Res. 2013 Jan;10(1):21-9.
10
Mitochondrial β-amyloid in Alzheimer's disease.阿尔茨海默病中的线粒体β-淀粉样蛋白。
Biochem Soc Trans. 2011 Aug;39(4):868-73. doi: 10.1042/BST0390868.