Suppr超能文献

当使用 CRISPR-Cas9 进行癌症进展和药物敏感性研究时,需要考虑肿瘤异质性。

Accounting for tumor heterogeneity when using CRISPR-Cas9 for cancer progression and drug sensitivity studies.

机构信息

Department of Medicine, Division of Hematology, Brigham and Women's Hospital, Boston, Massachusetts, United States of America.

Department of Medicine, Harvard Medical School, Boston, Massachusetts, United States of America.

出版信息

PLoS One. 2018 Jun 13;13(6):e0198790. doi: 10.1371/journal.pone.0198790. eCollection 2018.

Abstract

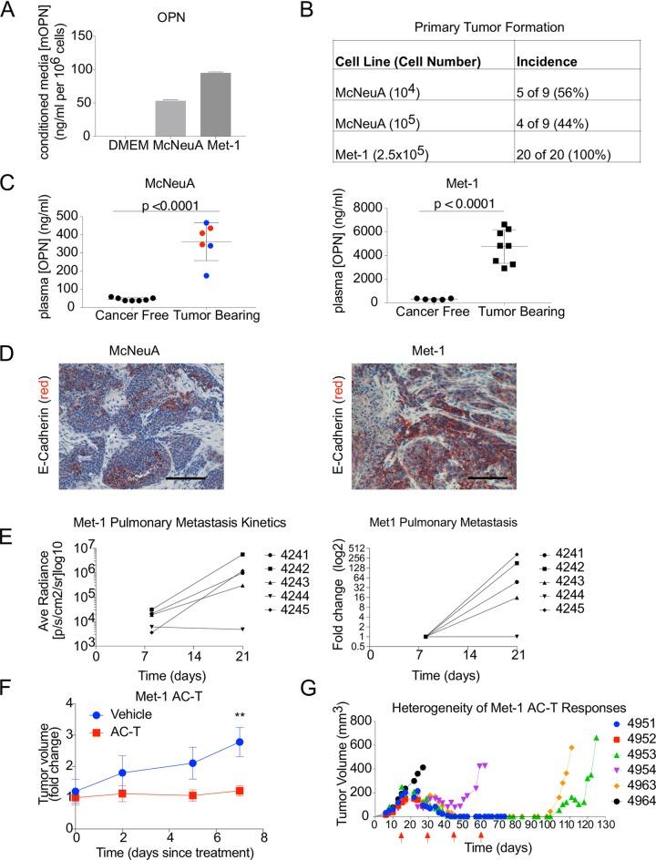
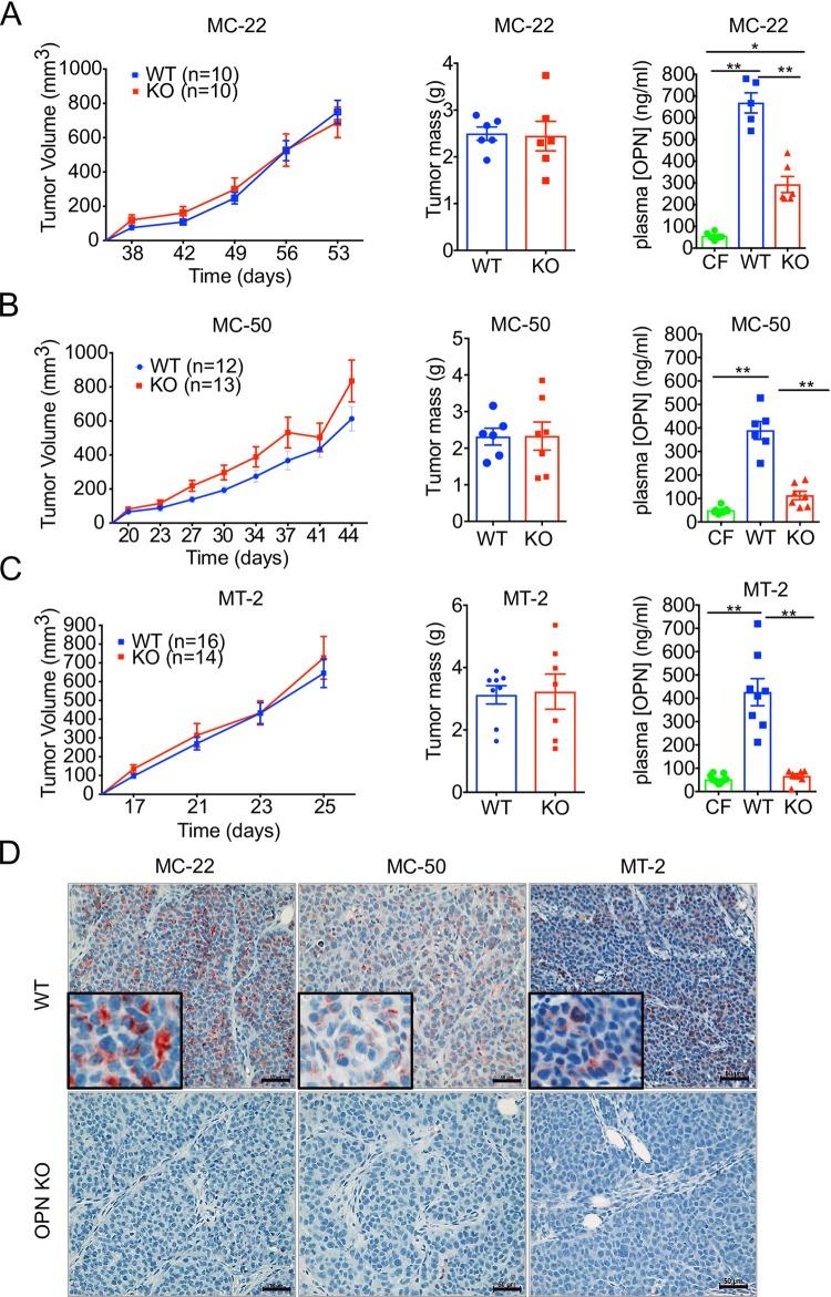
Gene editing protocols often require the use of a subcloning step to isolate successfully edited cells, the behavior of which is then compared to the aggregate parental population and/or other non-edited subclones. Here we demonstrate that the inherent functional heterogeneity present in many cell lines can render these populations inappropriate controls, resulting in erroneous interpretations of experimental findings. We describe a novel CRISPR/Cas9 protocol that incorporates a single-cell cloning step prior to gene editing, allowing for the generation of appropriately matched, functionally equivalent control and edited cell lines. As a proof of concept, we generated matched control and osteopontin-knockout Her2+ and Estrogen receptor-negative murine mammary carcinoma cell lines and demonstrated that the osteopontin-knockout cell lines exhibit the expected biological phenotypes, including unaffected primary tumor growth kinetics and reduced metastatic outgrowth in female FVB mice. Using these matched cell lines, we discovered that osteopontin-knockout mammary tumors were more sensitive than control tumors to chemotherapy in vivo. Our results demonstrate that heterogeneity must be considered during experimental design when utilizing gene editing protocols and provide a solution to account for it.

摘要

基因编辑方案通常需要使用亚克隆步骤来分离成功编辑的细胞,然后将其行为与总亲本群体和/或其他未编辑的亚克隆进行比较。在这里,我们证明了许多细胞系中存在的固有功能异质性可能使这些群体不适合作为对照,从而导致对实验结果的错误解释。我们描述了一种新的 CRISPR/Cas9 方案,该方案在基因编辑之前包含单细胞克隆步骤,从而可以生成适当匹配的、功能等效的对照和编辑细胞系。作为概念验证,我们生成了匹配的对照和骨桥蛋白敲除 Her2+和雌激素受体阴性的小鼠乳腺肿瘤细胞系,并证明了骨桥蛋白敲除细胞系表现出预期的生物学表型,包括原发性肿瘤生长动力学不受影响和雌性 FVB 小鼠中的转移生长减少。使用这些匹配的细胞系,我们发现骨桥蛋白敲除的乳腺肿瘤比对照肿瘤对体内化疗更敏感。我们的结果表明,在使用基因编辑方案进行实验设计时必须考虑异质性,并提供一种解决方案来解决它。

https://cdn.ncbi.nlm.nih.gov/pmc/blobs/11e4/5999218/15e17022b495/pone.0198790.g001.jpg

文献AI研究员

20分钟写一篇综述,助力文献阅读效率提升50倍。

立即体验

用中文搜PubMed

大模型驱动的PubMed中文搜索引擎

马上搜索

文档翻译

学术文献翻译模型,支持多种主流文档格式。

立即体验