• 文献检索
  • 文档翻译
  • 深度研究
  • 学术资讯
  • Suppr Zotero 插件Zotero 插件
  • 邀请有礼
  • 套餐&价格
  • 历史记录
应用&插件
Suppr Zotero 插件Zotero 插件浏览器插件Mac 客户端Windows 客户端微信小程序
定价
高级版会员购买积分包购买API积分包
服务
文献检索文档翻译深度研究API 文档MCP 服务
关于我们
关于 Suppr公司介绍联系我们用户协议隐私条款
关注我们

Suppr 超能文献

核心技术专利:CN118964589B侵权必究
粤ICP备2023148730 号-1Suppr @ 2026

文献检索

告别复杂PubMed语法,用中文像聊天一样搜索,搜遍4000万医学文献。AI智能推荐,让科研检索更轻松。

立即免费搜索

文件翻译

保留排版,准确专业,支持PDF/Word/PPT等文件格式,支持 12+语言互译。

免费翻译文档

深度研究

AI帮你快速写综述,25分钟生成高质量综述,智能提取关键信息,辅助科研写作。

立即免费体验

GRIN2B 功能障碍会损害人类神经元的分化。

Disruption of GRIN2B Impairs Differentiation in Human Neurons.

机构信息

McGill University and Douglas Hospital Research Institute, Department of Psychiatry, 6875 LaSalle Boulevard, Frank Common Building, Room 2101.2, Verdun, Montreal, QC H4H 1R3, Canada.

Montreal Neurological Institute, Department of Neurology and Neurosurgery, Montreal, QC H3A 2B4, Canada.

出版信息

Stem Cell Reports. 2018 Jul 10;11(1):183-196. doi: 10.1016/j.stemcr.2018.05.018. Epub 2018 Jun 21.

DOI:10.1016/j.stemcr.2018.05.018
PMID:29937144
原文链接:https://pmc.ncbi.nlm.nih.gov/articles/PMC6067152/
Abstract

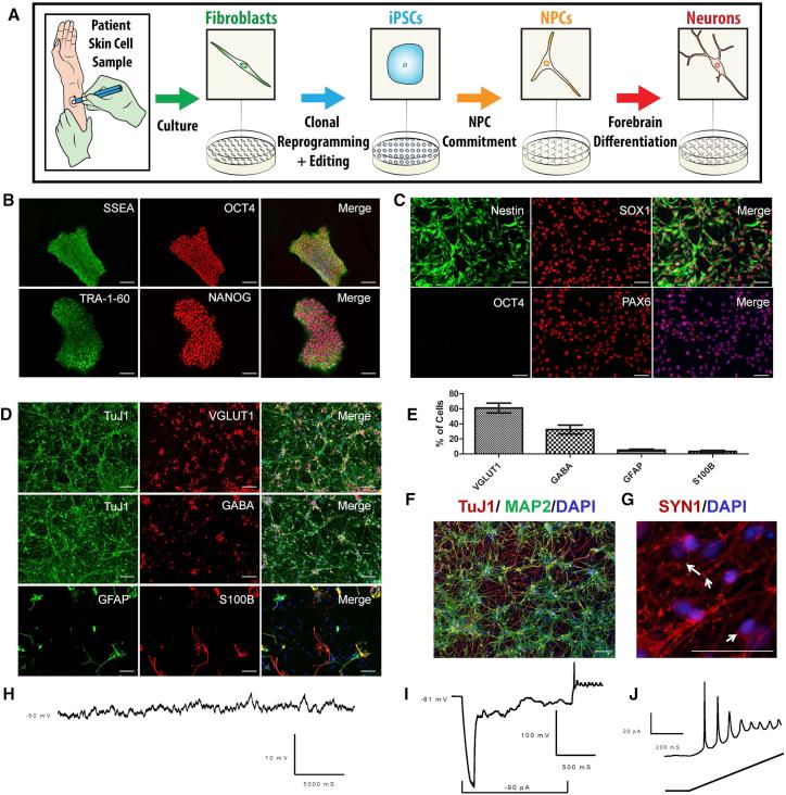
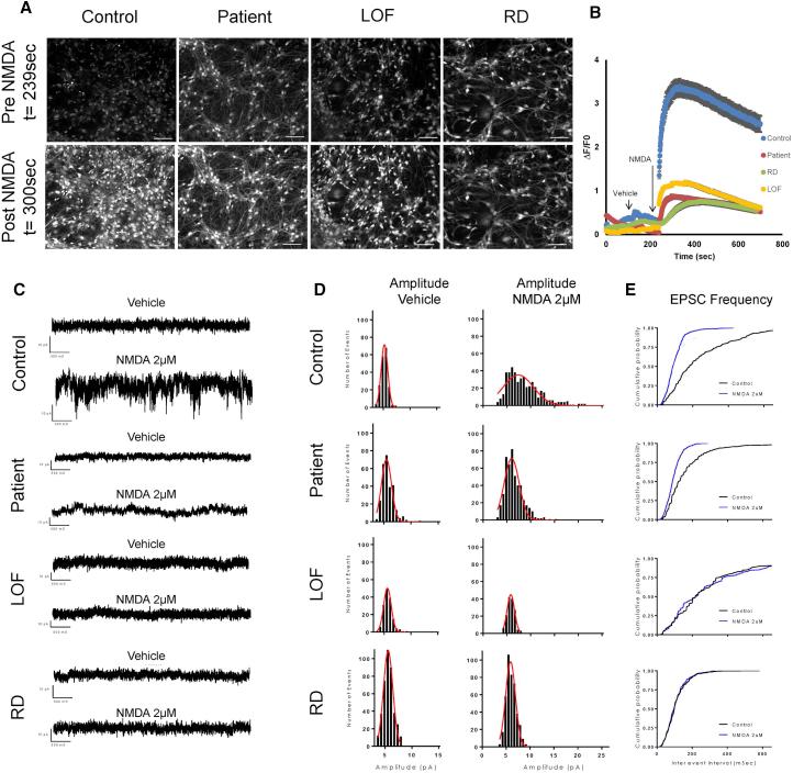
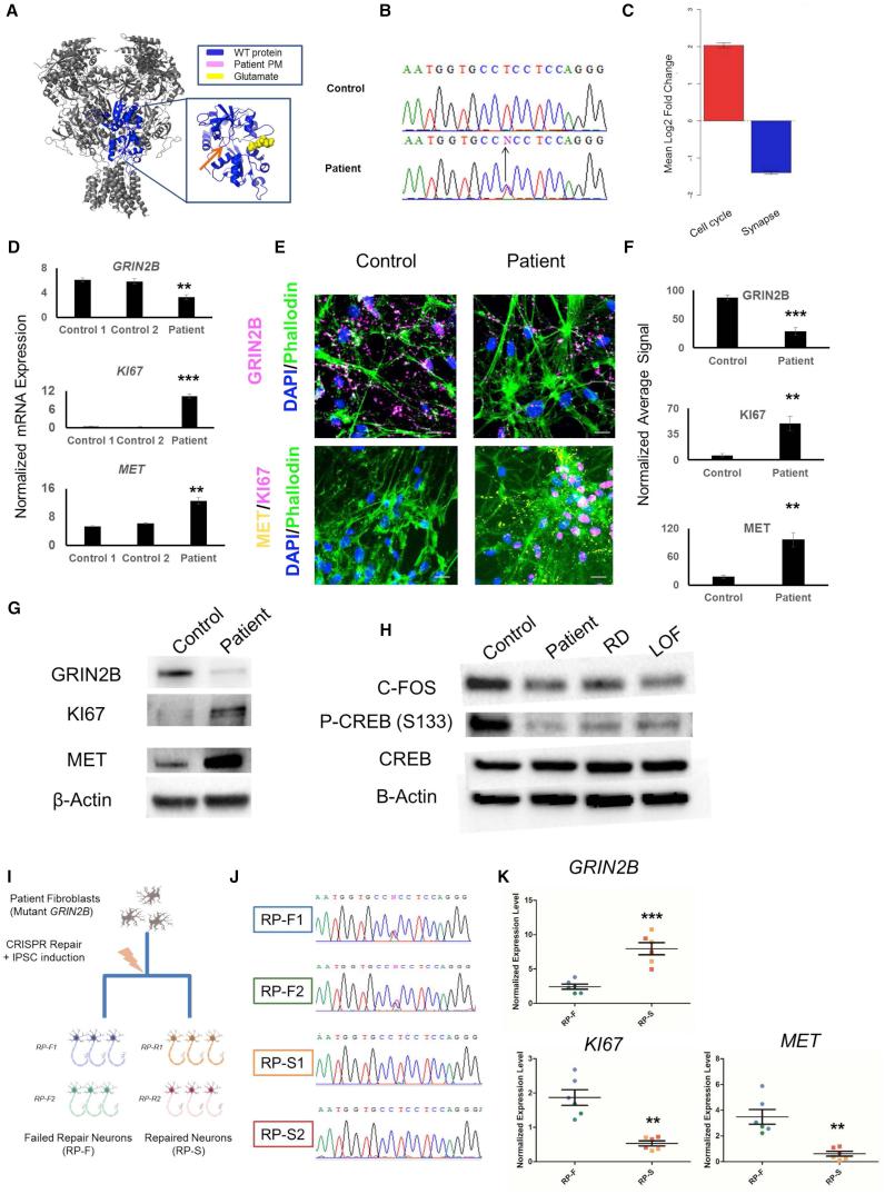
Heterozygous loss-of-function mutations in GRIN2B, a subunit of the NMDA receptor, cause intellectual disability and language impairment. We developed clonal models of GRIN2B deletion and loss-of-function mutations in a region coding for the glutamate binding domain in human cells and generated neurons from a patient harboring a missense mutation in the same domain. Transcriptome analysis revealed extensive increases in genes associated with cell proliferation and decreases in genes associated with neuron differentiation, a result supported by extensive protein analyses. Using electrophysiology and calcium imaging, we demonstrate that NMDA receptors are present on neural progenitor cells and that human mutations in GRIN2B can impair calcium influx and membrane depolarization even in a presumed undifferentiated cell state, highlighting an important role for non-synaptic NMDA receptors. It may be this function, in part, which underlies the neurological disease observed in patients with GRIN2B mutations.

摘要

GRIN2B 是 NMDA 受体的亚基,其杂合功能丧失突变可导致智力残疾和语言障碍。我们在人类细胞中 NMDA 受体谷氨酸结合域的编码区构建了 GRIN2B 缺失和功能丧失突变的克隆模型,并从携带同一结构域错义突变的患者中生成神经元。转录组分析显示,与细胞增殖相关的基因广泛增加,与神经元分化相关的基因减少,这一结果得到了广泛的蛋白质分析的支持。通过电生理学和钙成像,我们证明 NMDA 受体存在于神经祖细胞上,GRIN2B 中的人类突变甚至可以损害钙内流和膜去极化,即使在假定的未分化细胞状态下,这突出了非突触 NMDA 受体的重要作用。可能正是这种功能,部分导致了 GRIN2B 突变患者的神经病变。

https://cdn.ncbi.nlm.nih.gov/pmc/blobs/fc81/6067152/6fae759f7801/gr6.jpg
https://cdn.ncbi.nlm.nih.gov/pmc/blobs/fc81/6067152/a3e8eea31cee/fx1.jpg
https://cdn.ncbi.nlm.nih.gov/pmc/blobs/fc81/6067152/2335fba11168/gr1.jpg
https://cdn.ncbi.nlm.nih.gov/pmc/blobs/fc81/6067152/1e93190fa4b5/gr2.jpg
https://cdn.ncbi.nlm.nih.gov/pmc/blobs/fc81/6067152/093a1b1c5fe0/gr3.jpg
https://cdn.ncbi.nlm.nih.gov/pmc/blobs/fc81/6067152/8d3c96dc630a/gr4.jpg
https://cdn.ncbi.nlm.nih.gov/pmc/blobs/fc81/6067152/140af43954bc/gr5.jpg
https://cdn.ncbi.nlm.nih.gov/pmc/blobs/fc81/6067152/6fae759f7801/gr6.jpg
https://cdn.ncbi.nlm.nih.gov/pmc/blobs/fc81/6067152/a3e8eea31cee/fx1.jpg
https://cdn.ncbi.nlm.nih.gov/pmc/blobs/fc81/6067152/2335fba11168/gr1.jpg
https://cdn.ncbi.nlm.nih.gov/pmc/blobs/fc81/6067152/1e93190fa4b5/gr2.jpg
https://cdn.ncbi.nlm.nih.gov/pmc/blobs/fc81/6067152/093a1b1c5fe0/gr3.jpg
https://cdn.ncbi.nlm.nih.gov/pmc/blobs/fc81/6067152/8d3c96dc630a/gr4.jpg
https://cdn.ncbi.nlm.nih.gov/pmc/blobs/fc81/6067152/140af43954bc/gr5.jpg
https://cdn.ncbi.nlm.nih.gov/pmc/blobs/fc81/6067152/6fae759f7801/gr6.jpg

相似文献

1
Disruption of GRIN2B Impairs Differentiation in Human Neurons.GRIN2B 功能障碍会损害人类神经元的分化。
Stem Cell Reports. 2018 Jul 10;11(1):183-196. doi: 10.1016/j.stemcr.2018.05.018. Epub 2018 Jun 21.
2
GRIN2B gain of function mutations are sensitive to radiprodil, a negative allosteric modulator of GluN2B-containing NMDA receptors.GRIN2B功能获得性突变对瑞地普利敏感,瑞地普利是含GluN2B的N-甲基-D-天冬氨酸受体的负变构调节剂。
Neuropharmacology. 2017 Sep 1;123:322-331. doi: 10.1016/j.neuropharm.2017.05.017. Epub 2017 May 19.
3
Functional Evaluation of a Novel GRIN2B Missense Variant Associated with Epilepsy and Intellectual Disability.新型 GRIN2B 错义变异与癫痫和智力障碍相关的功能评估。
Neuroscience. 2023 Aug 21;526:107-120. doi: 10.1016/j.neuroscience.2023.06.018. Epub 2023 Jun 28.
4
Expression and Functional Properties of NMDA and GABA Receptors during Differentiation of Human Induced Pluripotent Stem Cells into Ventral Mesencephalic Neurons.人诱导多能干细胞分化为腹侧中脑神经元过程中NMDA和GABA受体的表达及功能特性
Biochemistry (Mosc). 2019 Mar;84(3):310-320. doi: 10.1134/S0006297919030131.
5
Pilot study of iPS-derived neural cells to examine biologic effects of alcohol on human neurons in vitro.iPS 细胞衍生的神经细胞的初步研究,以研究体外酒精对人神经元的生物学影响。
Alcohol Clin Exp Res. 2012 Oct;36(10):1678-87. doi: 10.1111/j.1530-0277.2012.01792.x. Epub 2012 Apr 6.
6
Making NSC and Neurons from Patient-Derived Tissue Samples.从患者来源的组织样本中制备神经干细胞和神经元。
Methods Mol Biol. 2019;1919:9-24. doi: 10.1007/978-1-4939-9007-8_2.
7
Disruption of grin2B, an ASD-associated gene, produces social deficits in zebrafish.Grin2B 基因(一种与 ASD 相关的基因)发生破坏会导致斑马鱼出现社交缺陷。
Mol Autism. 2022 Sep 22;13(1):38. doi: 10.1186/s13229-022-00516-3.
8
Interstitial 12p13.1 deletion involving GRIN2B in three patients with intellectual disability.三名智力障碍患者存在涉及 GRIN2B 的 12p13.1 号染色体间区缺失。
Am J Med Genet A. 2013 Oct;161A(10):2564-9. doi: 10.1002/ajmg.a.36079. Epub 2013 Aug 5.
9
Brunner syndrome associated MAOA mutations result in NMDAR hyperfunction and increased network activity in human dopaminergic neurons.Brunner 综合征相关的 MAOA 突变导致人类多巴胺能神经元中 NMDA 受体功能亢进和网络活性增加。
Neurobiol Dis. 2022 Feb;163:105587. doi: 10.1016/j.nbd.2021.105587. Epub 2021 Dec 16.
10
TSC patient-derived isogenic neural progenitor cells reveal altered early neurodevelopmental phenotypes and rapamycin-induced MNK-eIF4E signaling.TSC 患者来源同基因神经祖细胞揭示了早期神经发育表型的改变和雷帕霉素诱导的 MNK-eIF4E 信号通路。
Mol Autism. 2020 Jan 6;11(1):2. doi: 10.1186/s13229-019-0311-3. eCollection 2020.

引用本文的文献

1
Candidate SNP Markers Significantly Altering the Affinity of the TATA-Binding Protein for the Promoters of Human Genes Associated with Primary Open-Angle Glaucoma.候选单核苷酸多态性标记显著改变TATA结合蛋白与原发性开角型青光眼相关人类基因启动子的亲和力。
Int J Mol Sci. 2024 Nov 28;25(23):12802. doi: 10.3390/ijms252312802.
2
NMDA Receptors in Neurodevelopmental Disorders: Pathophysiology and Disease Models.NMDA 受体在神经发育障碍中的作用:病理生理学和疾病模型。
Int J Mol Sci. 2024 Nov 18;25(22):12366. doi: 10.3390/ijms252212366.
3
Disease-Associated Variants in GRIN1, GRIN2A and GRIN2B genes: Insights into NMDA Receptor Structure, Function, and Pathophysiology.

本文引用的文献

1
encephalopathy: novel findings on phenotype, variant clustering, functional consequences and treatment aspects.脑病:关于表型、变异聚类、功能后果及治疗方面的新发现
J Med Genet. 2017 Jul;54(7):460-470. doi: 10.1136/jmedgenet-2016-104509. Epub 2017 Apr 4.
2
SHANK proteins: roles at the synapse and in autism spectrum disorder.SHANK 蛋白:在突触和自闭症谱系障碍中的作用。
Nat Rev Neurosci. 2017 Mar;18(3):147-157. doi: 10.1038/nrn.2016.183. Epub 2017 Feb 9.
3
A Rapid Pipeline to Model Rare Neurodevelopmental Disorders with Simultaneous CRISPR/Cas9 Gene Editing.
GRIN1、GRIN2A 和 GRIN2B 基因中的疾病相关变异:对 NMDA 受体结构、功能和病理生理学的深入了解。
Physiol Res. 2024 May 31;73(Suppl 1):S413-S434. doi: 10.33549/physiolres.935346.
4
A multi-omic single-cell landscape of cellular diversification in the developing human cerebral cortex.发育中的人类大脑皮层细胞多样化的多组学单细胞图谱。
Comput Struct Biotechnol J. 2024 May 17;23:2173-2189. doi: 10.1016/j.csbj.2024.05.019. eCollection 2024 Dec.
5
Single-cell RNA-seq data analysis reveals functionally relevant biomarkers of early brain development and their regulatory footprints in human embryonic stem cells (hESCs).单细胞 RNA 测序数据分析揭示了人类胚胎干细胞 (hESC) 中与早期大脑发育功能相关的生物标志物及其调控足迹。
Brief Bioinform. 2024 Mar 27;25(3). doi: 10.1093/bib/bbae230.
6
Effects of hyperbaric oxygen therapy on autistic behaviors and gene expression in valproic acid-exposed rats.高压氧疗法对丙戊酸暴露大鼠自闭症行为和基因表达的影响。
Front Neurosci. 2024 Mar 18;18:1385189. doi: 10.3389/fnins.2024.1385189. eCollection 2024.
7
Transcriptional Dysregulation and Impaired Neuronal Activity in Knock-Out and Fragile X Patients' iPSC-Derived Models.敲除和脆性 X 患者 iPSC 衍生模型中的转录失调和神经元活动受损。
Int J Mol Sci. 2023 Oct 5;24(19):14926. doi: 10.3390/ijms241914926.
8
DANGER analysis: risk-averse on/off-target assessment for CRISPR editing without a reference genome.DANGER分析:无参考基因组情况下CRISPR编辑的风险规避型脱靶评估
Bioinform Adv. 2023 Aug 23;3(1):vbad114. doi: 10.1093/bioadv/vbad114. eCollection 2023.
9
FOXP1 orchestrates neurogenesis in human cortical basal radial glial cells.FOXP1 协调人类皮质基底放射状胶质细胞的神经发生。
PLoS Biol. 2023 Aug 4;21(8):e3001852. doi: 10.1371/journal.pbio.3001852. eCollection 2023 Aug.
10
Exploration and validation of m7G-related genes as signatures in the immune microenvironment and prognostic indicators in low-grade glioma.探索和验证m7G相关基因作为低级别胶质瘤免疫微环境特征和预后指标
Am J Transl Res. 2023 Jun 15;15(6):3882-3899. eCollection 2023.
利用 CRISPR/Cas9 基因编辑同时建立罕见神经发育障碍模型的快速管道。
Stem Cells Transl Med. 2017 Mar;6(3):886-896. doi: 10.1002/sctm.16-0158. Epub 2016 Dec 1.
4
Human GRIN2B variants in neurodevelopmental disorders.神经发育障碍中的人类GRIN2B基因变异体。
J Pharmacol Sci. 2016 Oct;132(2):115-121. doi: 10.1016/j.jphs.2016.10.002. Epub 2016 Oct 19.
5
Proliferation and Differentiation Deficits are a Major Convergence Point for Neurodevelopmental Disorders.增殖和分化缺陷是神经发育障碍的一个主要汇聚点。
Trends Neurosci. 2016 May;39(5):290-299. doi: 10.1016/j.tins.2016.03.001. Epub 2016 Mar 28.
6
A Dynamic Role of TBX3 in the Pluripotency Circuitry.TBX3 在多能性回路中的动态作用。
Stem Cell Reports. 2015 Dec 8;5(6):1155-1170. doi: 10.1016/j.stemcr.2015.11.003.
7
From the genetic architecture to synaptic plasticity in autism spectrum disorder.从自闭症谱系障碍的遗传结构到突触可塑性。
Nat Rev Neurosci. 2015 Sep;16(9):551-63. doi: 10.1038/nrn3992.
8
Three rare diseases in one Sib pair: RAI1, PCK1, GRIN2B mutations associated with Smith-Magenis Syndrome, cytosolic PEPCK deficiency and NMDA receptor glutamate insensitivity.一对同胞兄妹患三种罕见病:与史密斯-马吉尼斯综合征、胞质磷酸烯醇式丙酮酸羧激酶缺乏症和NMDA受体谷氨酸不敏感相关的RAI1、PCK1、GRIN2B基因突变。
Mol Genet Metab. 2014 Nov;113(3):161-70. doi: 10.1016/j.ymgme.2014.04.001. Epub 2014 Apr 13.
9
Interstitial 12p13.1 deletion involving GRIN2B in three patients with intellectual disability.三名智力障碍患者存在涉及 GRIN2B 的 12p13.1 号染色体间区缺失。
Am J Med Genet A. 2013 Oct;161A(10):2564-9. doi: 10.1002/ajmg.a.36079. Epub 2013 Aug 5.
10
Behavioral phenotype in five individuals with de novo mutations within the GRIN2B gene.5名携带GRIN2B基因新生突变个体的行为表型
Behav Brain Funct. 2013 May 29;9:20. doi: 10.1186/1744-9081-9-20.