Calvo-Asensio Irene, Sugrue Tara, Bosco Nabil, Rolink Antonius, Ceredig Rhodri
National University of Ireland, Galway, Ireland.
Department of Biomedicine, University of Basel, Basel, Switzerland.
Front Immunol. 2018 Jun 11;9:1312. doi: 10.3389/fimmu.2018.01312. eCollection 2018.
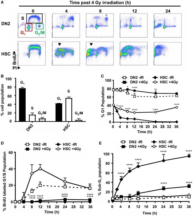
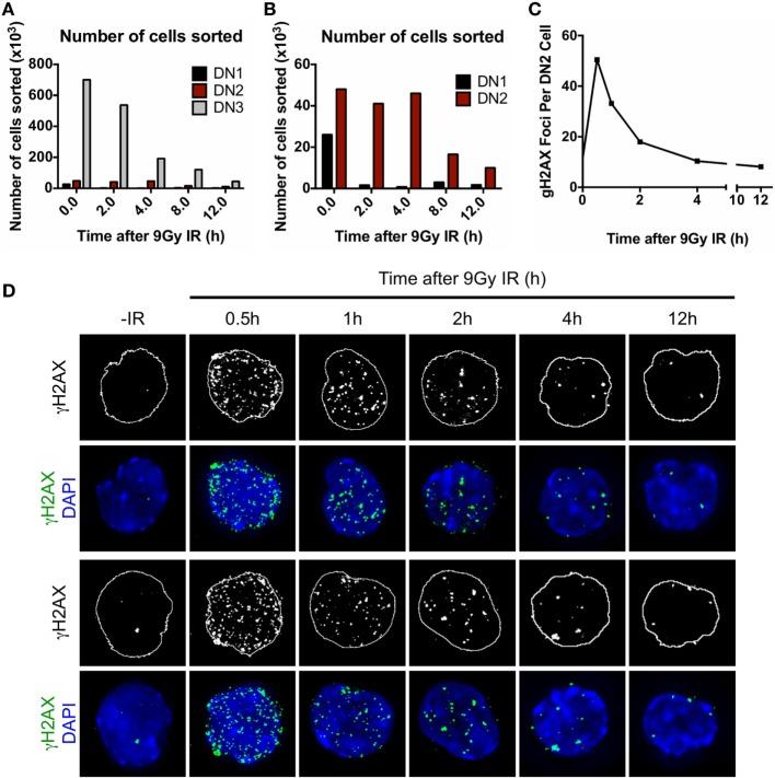
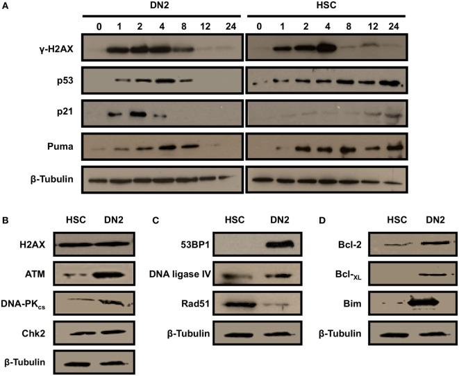
For successful bone marrow transplantation (BMT), a preconditioning regime involving chemo and radiotherapy is used that results in DNA damage to both hematopoietic and stromal elements. Following radiation exposure, it is well recognized that a single wave of host-derived thymocytes reconstitutes the irradiated thymus, with donor-derived thymocytes appearing about 7 days post BMT. Our previous studies have demonstrated that, in the presence of donor hematopoietic cells lacking T lineage potential, these host-derived thymocytes are able to generate a polyclonal cohort of functionally mature peripheral T cells numerically comprising ~25% of the peripheral T cell pool of euthymic mice. Importantly, we demonstrated that radioresistant CD44 CD25 CD117+ DN2 progenitors were responsible for this thymic auto-reconstitution. Until recently, the mechanisms underlying the radioresistance of DN2 progenitors were unknown. Herein, we have used the "" culture system to perform a detailed investigation of the mechanisms responsible for the high radioresistance of DN2 cells compared with radiosensitive hematopoietic stem cells. Our results indicate that several aspects of DN2 biology, such as (i) rapid DNA damage response (DDR) activation in response to ionizing radiation-induced DNA damage, (ii) efficient repair of DNA double-strand breaks, and (iii) induction of a protective G/S checkpoint contribute to promoting DN2 cell survival post-irradiation. We have previously shown that hypoxia increases the radioresistance of bone marrow stromal cells , at least in part by enhancing their DNA double-strand break (DNA DSB) repair capacity. Since the thymus is also a hypoxic environment, we investigated the potential effects of hypoxia on the DDR of DN2 thymocytes. Finally, we demonstrate for the first time that DN2 thymocytes are able to rapidly repair DNA DSBs following thymic irradiation .
为实现成功的骨髓移植(BMT),需采用一种包含化疗和放疗的预处理方案,该方案会导致造血和基质成分的DNA损伤。辐射暴露后,人们充分认识到,一波宿主来源的胸腺细胞会重建受辐射的胸腺,供体来源的胸腺细胞在BMT后约7天出现。我们之前的研究表明,在缺乏T系潜能的供体造血细胞存在的情况下,这些宿主来源的胸腺细胞能够产生一个多克隆的功能性成熟外周T细胞群体,在数量上约占正常胸腺小鼠外周T细胞库的25%。重要的是,我们证明了抗辐射的CD44 CD25 CD117+ DN2祖细胞是这种胸腺自我重建的原因。直到最近,DN2祖细胞抗辐射的潜在机制仍不清楚。在此,我们使用""培养系统,对与辐射敏感的造血干细胞相比,DN2细胞具有高抗辐射性的机制进行了详细研究。我们的结果表明,DN2生物学的几个方面,如(i)对电离辐射诱导的DNA损伤快速激活DNA损伤反应(DDR),(ii)高效修复DNA双链断裂,以及(iii)诱导保护性的G/S检查点,有助于促进DN2细胞在照射后的存活。我们之前已经表明,缺氧至少部分通过增强骨髓基质细胞的DNA双链断裂(DNA DSB)修复能力来增加其抗辐射性。由于胸腺也是一个缺氧环境,我们研究了缺氧对DN2胸腺细胞DDR的潜在影响。最后,我们首次证明,DN2胸腺细胞在胸腺照射后能够快速修复DNA DSB。