School of Biotechnology, Jiangsu University of Science and Technology, Zhenjiang, Jiangsu, China.
Sericultural Research Institute, Anhui Academy of Agricultural Sciences, Hefei, China.
Insect Sci. 2020 Feb;27(1):2-13. doi: 10.1111/1744-7917.12629. Epub 2018 Aug 23.
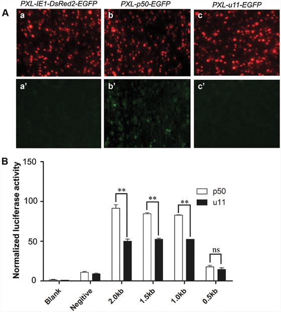
The silkworm Bombyx mori is an important lepidopteran model insect in which many kinds of natural mutants have been identified. However, molecular mechanisms of most of these mutants remain to be explored. Here we report the identification of a gene Bm-app is responsible for the silkworm minute wing (mw) mutation which exhibits exceedingly small wings during pupal and adult stages. Compared with the wild type silkworm, relative messenger RNA expression of Bm-app is significantly decreased in the u11 mutant strain which shows mw phenotype. A 10 bp insertion in the putative promoter region of the Bm-app gene in mw mutant strain was identified and the dual luciferase assay revealed that this insertion decreased Bm-app promoter activity. Furthermore, clustered regularly interspaced short palindromic repeats/RNA-guided Cas9 nucleases-mediated depletion of the Bm-app induced similar wing defects which appeared in the mw mutant, demonstrating that Bm-app controls wing development in B. mori. Bm-app encodes a palmitoyltransferase and is responsible for the palmitoylation of selected cytoplasmic proteins, indicating that it is required for cell mitosis and growth during wing development. We also discuss the possibility that Bm-app regulates wing development through the Hippo signaling pathway in B. mori.
家蚕是鳞翅目昆虫的重要模式昆虫,已鉴定出许多天然突变体。然而,这些突变体的大多数分子机制仍有待探索。在这里,我们报道了一个名为 Bm-app 的基因的鉴定,该基因负责家蚕微小翅(mw)突变,该突变在蛹和成虫阶段表现出极小的翅膀。与野生型家蚕相比,在表现出 mw 表型的 u11 突变株中,Bm-app 的相对信使 RNA 表达显著降低。在 mw 突变株的 Bm-app 基因的假定启动子区域中鉴定出 10bp 的插入,双荧光素酶测定显示该插入降低了 Bm-app 启动子活性。此外,CRISPR/Cas9 介导的 Bm-app 耗竭诱导了类似的翅膀缺陷,这与 mw 突变体中的情况相同,表明 Bm-app 在家蚕中控制翅膀发育。Bm-app 编码一种棕榈酰转移酶,负责选择细胞质蛋白的棕榈酰化,表明它是翅膀发育过程中细胞有丝分裂和生长所必需的。我们还讨论了 Bm-app 通过 Hippo 信号通路在家蚕中调节翅膀发育的可能性。