Suppr超能文献

整合素β胞质尾肽抑制血管生成。

Peptides derived from the integrin β cytoplasmic tails inhibit angiogenesis.

机构信息

School of Environmental and Chemical Engineering, Shanghai University, Shanghai, China.

School of Life Sciences, Shanghai University, Shanghai, China.

出版信息

Cell Commun Signal. 2018 Jul 3;16(1):38. doi: 10.1186/s12964-018-0248-8.

Abstract

BACKGROUND

Integrins are essential regulators of angiogenesis. However, the antiangiogenic potential of peptides derived from the integrin cytoplasmic tails (CT) remains mostly undetermined.

METHODS

Here we designed a panel of membrane-penetrating peptides (termed as mβCTPs), each comprising a C-terminal NxxY motif from one of the conserved integrin β CTs, and evaluated their antiangiogenic ability using both in vitro and in vivo approaches.

RESULTS

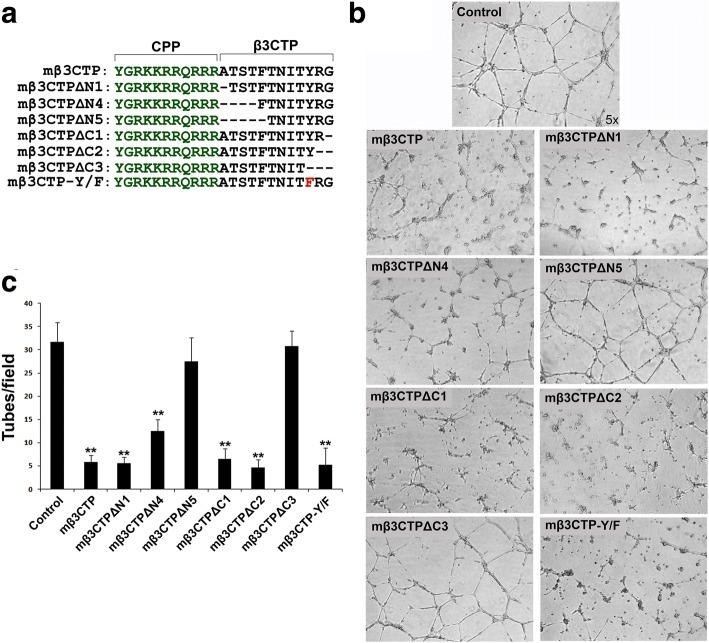
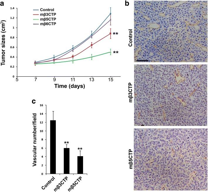
We found that mβ3CTP, mβ5CTP and mβ6CTP, derived respectively from the integrin β3, β5 and β6 CTs, but not others, exhibit antiangiogenic ability. Interestingly, we observed that the integrin β3, β5 and β6 CTs but not others are able to interact with β-endonexin. In addition, the antiangiogenic core in mβ3CTP is identical to a previously identified β-endonexin binding region in the integrin β3 CT, indicating that the antiangiogenic mβCTPs may function via their binding to β-endonexin. Consistently, knockdown of endogenous β-endonexin in HUVECs significantly suppresses tube formation, suggesting that β-endonexin is proangiogenic. However, neither treatment with the antiangiogenic mβCTPs nor knockdown of endogenous β-endonexin affects integrin-mediated HUVEC adhesion and migration, indicating that their antiangiogenic effect may not rely on directly regulating integrin activity. Importantly, both treatment with the antiangiogenic mβCTPs and knockdown of endogenous β-endonexin in HUVECs inhibit VEGF expression and cell proliferation, thereby providing mechanistic explanations for the functional consequences.

CONCLUSION

Our results suggest that the antiangiogenic mβCTPs can interact with β-endonexin in vascular endothelial cells and suppress its function in regulating VEGF expression and cell proliferation, thus disclosing a unique pathway that may be useful for developing novel antiangiogenic strategies.

摘要

背景

整合素是血管生成的重要调节因子。然而,整合素胞质尾(CT)衍生肽的抗血管生成潜力在很大程度上仍未确定。

方法

我们设计了一组膜穿透肽(称为 mβCTP),每个肽由一个保守的整合素β CT 中的一个 C 末端 NxxY 基序组成,并使用体外和体内方法评估它们的抗血管生成能力。

结果

我们发现,源自整合素β3、β5 和β6 CT 的 mβ3CTP、mβ5CTP 和 mβ6CTP,而不是其他的,具有抗血管生成能力。有趣的是,我们观察到整合素β3、β5 和β6 CT 但不是其他的能够与β-endonexin 相互作用。此外,mβ3CTP 中的抗血管生成核心与先前在整合素β3 CT 中鉴定的β-endonexin 结合区域相同,表明抗血管生成的 mβCTP 可能通过与β-endonexin 结合发挥作用。一致地,在内皮细胞中敲低内源性β-endonexin 显著抑制管形成,表明β-endonexin 具有促血管生成作用。然而,抗血管生成的 mβCTP 的处理或内源性β-endonexin 的敲低均不影响整合素介导的内皮细胞黏附和迁移,表明其抗血管生成作用可能不依赖于直接调节整合素活性。重要的是,mβCTP 的抗血管生成处理和内皮细胞中内源性β-endonexin 的敲低均抑制 VEGF 表达和细胞增殖,从而为功能后果提供了机制解释。

结论

我们的结果表明,抗血管生成的 mβCTP 可以与血管内皮细胞中的β-endonexin 相互作用,并抑制其调节 VEGF 表达和细胞增殖的功能,从而揭示了一种可能有助于开发新型抗血管生成策略的独特途径。

https://cdn.ncbi.nlm.nih.gov/pmc/blobs/842f/6029062/24b434e7cfe9/12964_2018_248_Fig1_HTML.jpg

文献AI研究员

20分钟写一篇综述,助力文献阅读效率提升50倍。

立即体验

用中文搜PubMed

大模型驱动的PubMed中文搜索引擎

马上搜索

文档翻译

学术文献翻译模型,支持多种主流文档格式。

立即体验