Givord Charlotte, Welsby Iain, Detienne Sophie, Thomas Séverine, Assabban Assiya, Lima Silva Viviana, Molle Céline, Gineste Romain, Vermeersch Marjorie, Perez-Morga David, Leo Oberdan, Collignon Catherine, Didierlaurent Arnaud M, Goriely Stanislas
1Institute for Medical Immunology, Université Libre de Bruxelles (ULB), Gosselies, Belgium.
2GSK, Rixensart, Belgium.
NPJ Vaccines. 2018 Jun 28;3:20. doi: 10.1038/s41541-018-0058-4. eCollection 2018.
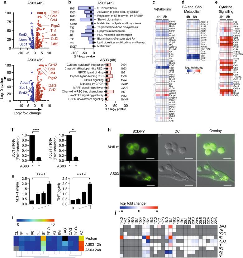
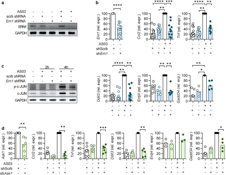
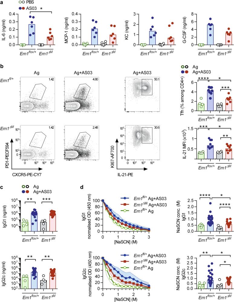
The oil-in-water emulsion Adjuvant System 03 (AS03) is one of the few adjuvants used in licensed vaccines. Previous work indicates that AS03 induces a local and transient inflammatory response that contributes to its adjuvant effect. However, the molecular mechanisms involved in its immunostimulatory properties are ill-defined. Upon intramuscular injection in mice, AS03 elicited a rapid and transient downregulation of lipid metabolism-related genes in the draining lymph node. In vitro, these modifications were associated with profound changes in lipid composition, alteration of endoplasmic reticulum (ER) morphology and activation of the unfolded protein response pathway. In vivo, treatment with a chemical chaperone or deletion of the ER stress sensor kinase IRE1α in myeloid cells decreased AS03-induced cytokine production and its capacity to elicit high affinity antigen-specific antibodies. In summary, our results indicate that IRE1α is a sensor for the metabolic changes induced by AS03 in monocytic cells and may constitute a canonical pathway that could be exploited for the design of novel vaccine adjuvants.
水包油乳剂佐剂系统03(AS03)是少数用于已获许可疫苗的佐剂之一。先前的研究表明,AS03可诱导局部和短暂的炎症反应,这有助于其发挥佐剂作用。然而,其免疫刺激特性所涉及的分子机制尚不清楚。在小鼠肌肉注射后,AS03在引流淋巴结中引发了脂质代谢相关基因的快速和短暂下调。在体外,这些变化与脂质组成的深刻改变、内质网(ER)形态的改变以及未折叠蛋白反应途径的激活有关。在体内,用化学伴侣处理或在髓样细胞中缺失ER应激传感器激酶IRE1α可降低AS03诱导的细胞因子产生及其引发高亲和力抗原特异性抗体的能力。总之,我们的结果表明,IRE1α是AS03在单核细胞中诱导的代谢变化的传感器,可能构成一条可用于设计新型疫苗佐剂的经典途径。