Suppr超能文献

DNA 拓扑异构酶 IIβ 对 DNA 双链断裂的动态反应。

Dynamic behavior of DNA topoisomerase IIβ in response to DNA double-strand breaks.

机构信息

Department of Bioelectrics, Institute of Pulsed Power Science, Kumamoto University, Kumamoto, 860-8555, Japan.

Department of Life and Environmental System Science, Graduate School of Nanobioscience, Yokohama City University, Yokohama, 236-0027, Japan.

出版信息

Sci Rep. 2018 Jul 9;8(1):10344. doi: 10.1038/s41598-018-28690-6.

Abstract

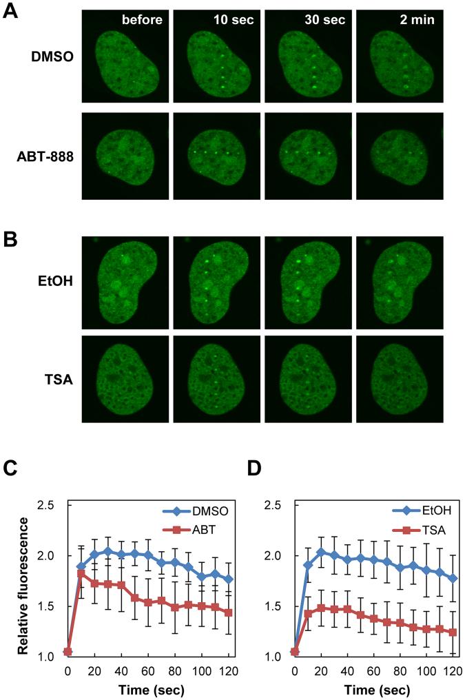
DNA topoisomerase II (Topo II) is crucial for resolving topological problems of DNA and plays important roles in various cellular processes, such as replication, transcription, and chromosome segregation. Although DNA topology problems may also occur during DNA repair, the possible involvement of Topo II in this process remains to be fully investigated. Here, we show the dynamic behavior of human Topo IIβ in response to DNA double-strand breaks (DSBs), which is the most harmful form of DNA damage. Live cell imaging coupled with site-directed DSB induction by laser microirradiation demonstrated rapid recruitment of EGFP-tagged Topo IIβ to the DSB site. Detergent extraction followed by immunofluorescence showed the tight association of endogenous Topo IIβ with DSB sites. Photobleaching analysis revealed that Topo IIβ is highly mobile in the nucleus. The Topo II catalytic inhibitors ICRF-187 and ICRF-193 reduced the Topo IIβ mobility and thereby prevented Topo IIβ recruitment to DSBs. Furthermore, Topo IIβ knockout cells exhibited increased sensitivity to bleomycin and decreased DSB repair mediated by homologous recombination (HR), implicating the role of Topo IIβ in HR-mediated DSB repair. Taken together, these results highlight a novel aspect of Topo IIβ functions in the cellular response to DSBs.

摘要

DNA 拓扑异构酶 II(Topo II)对于解决 DNA 的拓扑问题至关重要,在多种细胞过程中发挥着重要作用,如复制、转录和染色体分离。尽管 DNA 修复过程中也可能出现 DNA 拓扑问题,但 Topo II 在此过程中的可能参与仍有待充分研究。在这里,我们展示了人源 Topo IIβ 对 DNA 双链断裂(DSBs)的动态响应,DSBs 是最具危害性的 DNA 损伤形式。活细胞成像与激光微照射诱导的定点 DSB 相结合,证明了 EGFP 标记的 Topo IIβ 迅速募集到 DSB 位点。去污剂提取后进行免疫荧光染色显示内源性 Topo IIβ 与 DSB 位点的紧密结合。光漂白分析表明 Topo IIβ 在核内具有高度的流动性。Topo II 催化抑制剂 ICRF-187 和 ICRF-193 降低了 Topo IIβ 的流动性,从而阻止了 Topo IIβ 募集到 DSB 上。此外,Topo IIβ 敲除细胞对博来霉素的敏感性增加,同源重组(HR)介导的 DSB 修复减少,这表明 Topo IIβ 在 HR 介导的 DSB 修复中发挥作用。综上所述,这些结果突出了 Topo IIβ 在细胞对 DSB 反应中的一个新功能。

https://cdn.ncbi.nlm.nih.gov/pmc/blobs/158a/6037730/aaa0ed7073f4/41598_2018_28690_Fig1_HTML.jpg

文献AI研究员

20分钟写一篇综述,助力文献阅读效率提升50倍。

立即体验

用中文搜PubMed

大模型驱动的PubMed中文搜索引擎

马上搜索

文档翻译

学术文献翻译模型,支持多种主流文档格式。

立即体验