• 文献检索
  • 文档翻译
  • 深度研究
  • 学术资讯
  • Suppr Zotero 插件Zotero 插件
  • 邀请有礼
  • 套餐&价格
  • 历史记录
应用&插件
Suppr Zotero 插件Zotero 插件浏览器插件Mac 客户端Windows 客户端微信小程序
定价
高级版会员购买积分包购买API积分包
服务
文献检索文档翻译深度研究API 文档MCP 服务
关于我们
关于 Suppr公司介绍联系我们用户协议隐私条款
关注我们

Suppr 超能文献

核心技术专利:CN118964589B侵权必究
粤ICP备2023148730 号-1Suppr @ 2026

文献检索

告别复杂PubMed语法,用中文像聊天一样搜索,搜遍4000万医学文献。AI智能推荐,让科研检索更轻松。

立即免费搜索

文件翻译

保留排版,准确专业,支持PDF/Word/PPT等文件格式,支持 12+语言互译。

免费翻译文档

深度研究

AI帮你快速写综述,25分钟生成高质量综述,智能提取关键信息,辅助科研写作。

立即免费体验

树鼩对辛辣味不敏感的分子机制。

Molecular mechanism of the tree shrew's insensitivity to spiciness.

机构信息

Key Laboratory of Animal Models and Human Disease Mechanisms of Chinese Academy of Sciences/Key Laboratory of bioactive peptides of Yunnan Province, Kunming Institute of Zoology, Kunming, Yunnan, China.

University of Chinese Academy of Sciences, Beijing, China.

出版信息

PLoS Biol. 2018 Jul 12;16(7):e2004921. doi: 10.1371/journal.pbio.2004921. eCollection 2018 Jul.

DOI:10.1371/journal.pbio.2004921
PMID:30001322
原文链接:https://pmc.ncbi.nlm.nih.gov/articles/PMC6042686/
Abstract

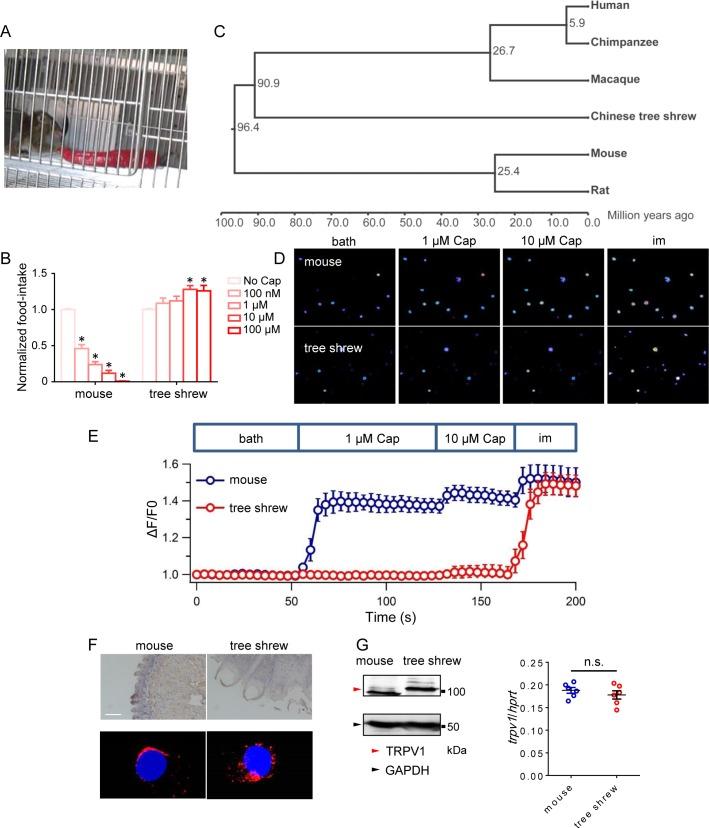
Spicy foods elicit a pungent or hot and painful sensation that repels almost all mammals. Here, we observe that the tree shrew (Tupaia belangeri chinensis), which possesses a close relationship with primates and can directly and actively consume spicy plants. Our genomic and functional analyses reveal that a single point mutation in the tree shrew's transient receptor potential vanilloid type-1 (TRPV1) ion channel (tsV1) lowers its sensitivity to capsaicinoids, which enables the unique feeding behavior of tree shrews with regards to pungent plants. We show that strong selection for this residue in tsV1 might be driven by Piper boehmeriaefolium, a spicy plant that geographically overlaps with the tree shrew and produces Cap2, a capsaicin analog, in abundance. We propose that the mutation in tsV1 is a part of evolutionary adaptation that enables the tree shrew to tolerate pungency, thus widening the range of its diet for better survival.

摘要

辛辣食物会引发一种刺鼻或热辣疼痛的感觉,几乎能驱赶所有的哺乳动物。在这里,我们观察到树鼩(Tupaia belangeri chinensis),它与灵长类动物关系密切,可以直接积极地食用辛辣植物。我们的基因组和功能分析表明,树鼩瞬时受体电位香草酸型 1(TRPV1)离子通道(tsV1)中的一个单点突变降低了其对辣椒素的敏感性,使树鼩具有独特的辛辣植物摄食行为。我们表明,tsV1 中该残基的强烈选择可能是由地理上与树鼩重叠并大量产生辣椒素类似物 Cap2 的辣蓼(Piper boehmeriaefolium)驱动的。我们提出,tsV1 中的突变是进化适应的一部分,使树鼩能够耐受辛辣,从而扩大其饮食范围,以更好地生存。

https://cdn.ncbi.nlm.nih.gov/pmc/blobs/ad9e/6042686/76411e77967a/pbio.2004921.g004.jpg
https://cdn.ncbi.nlm.nih.gov/pmc/blobs/ad9e/6042686/b0029dd57762/pbio.2004921.g001.jpg
https://cdn.ncbi.nlm.nih.gov/pmc/blobs/ad9e/6042686/72180508962e/pbio.2004921.g002.jpg
https://cdn.ncbi.nlm.nih.gov/pmc/blobs/ad9e/6042686/9e7e981e4bbb/pbio.2004921.g003.jpg
https://cdn.ncbi.nlm.nih.gov/pmc/blobs/ad9e/6042686/76411e77967a/pbio.2004921.g004.jpg
https://cdn.ncbi.nlm.nih.gov/pmc/blobs/ad9e/6042686/b0029dd57762/pbio.2004921.g001.jpg
https://cdn.ncbi.nlm.nih.gov/pmc/blobs/ad9e/6042686/72180508962e/pbio.2004921.g002.jpg
https://cdn.ncbi.nlm.nih.gov/pmc/blobs/ad9e/6042686/9e7e981e4bbb/pbio.2004921.g003.jpg
https://cdn.ncbi.nlm.nih.gov/pmc/blobs/ad9e/6042686/76411e77967a/pbio.2004921.g004.jpg

相似文献

1
Molecular mechanism of the tree shrew's insensitivity to spiciness.树鼩对辛辣味不敏感的分子机制。
PLoS Biol. 2018 Jul 12;16(7):e2004921. doi: 10.1371/journal.pbio.2004921. eCollection 2018 Jul.
2
Evaluating the phylogenetic position of Chinese tree shrew (Tupaia belangeri chinensis) based on complete mitochondrial genome: implication for using tree shrew as an alternative experimental animal to primates in biomedical research.基于完整线粒体基因组评估中国树鼩(Tupaia belangeri chinensis)的系统发育地位:提示将树鼩作为灵长类动物替代用于生物医学研究的实验动物。
J Genet Genomics. 2012 Mar 20;39(3):131-7. doi: 10.1016/j.jgg.2012.02.003. Epub 2012 Feb 18.
3
Relationships between body weight, fasting blood glucose concentration, sex and age in tree shrews (Tupaia belangeri chinensis).树鼩(中华亚种)体重、空腹血糖浓度、性别和年龄之间的关系。
J Anim Physiol Anim Nutr (Berl). 2013 Dec;97(6):1179-88. doi: 10.1111/jpn.12036. Epub 2013 Jan 22.
4
Positively selected genes of the Chinese tree shrew (Tupaia belangeri chinensis) locomotion system.中国树鼩(中缅树鼩)运动系统的正选择基因。
Dongwuxue Yanjiu. 2014 May;35(3):240-8. doi: 10.11813/j.issn.0254-5853.2014.3.240.
5
Basal physiological parameters in domesticated tree shrews (Tupaia belangeri chinensis).圈养树鼩(中缅树鼩)的基础生理参数。
Dongwuxue Yanjiu. 2013 Apr;34(E2):E69-74. doi: 10.3724/SP.J.1141.2013.E02E69.
6
Creating animal models, why not use the Chinese tree shrew ()?建立动物模型,为何不用中国树鼩()?
Zool Res. 2017 May 18;38(3):118-126. doi: 10.24272/j.issn.2095-8137.2017.032.
7
A cytoarchitectonic study of the hippocampal formation of the tree shrew (Tupaia belangeri).树鼩(笔尾树鼩)海马结构的细胞构筑学研究。
J Chem Neuroanat. 2003 Aug;26(1):1-15. doi: 10.1016/s0891-0618(03)00030-9.
8
Tree shrew () as a novel laboratory disease animal model.树鼩()作为一种新型的实验室疾病动物模型。
Zool Res. 2017 May 18;38(3):127-137. doi: 10.24272/j.issn.2095-8137.2017.033.
9
CXC chemokine CXCL12 and its receptor CXCR4 in tree shrews (Tupaia belangeri): structure, expression and function.树鼩(Tupaia belangeri)中的CXC趋化因子CXCL12及其受体CXCR4:结构、表达与功能
PLoS One. 2014 May 23;9(5):e98231. doi: 10.1371/journal.pone.0098231. eCollection 2014.
10
Characterization of 12 polymorphic microsatellite markers in the Chinese tree shrew (Tupaia belangeri chinensis).中国树鼩(Tupaia belangeri chinensis)中12个多态微卫星标记的特征分析
Dongwuxue Yanjiu. 2013 Apr;34(E2):E62-8. doi: 10.3724/SP.J.1141.2013.E02E62.

引用本文的文献

1
Natural variation in the binding pocket of a parasitic flatworm TRPM channel resolves the basis for praziquantel sensitivity.寄生虫扁形动物 TRPM 通道结合口袋的自然变异解决了吡喹酮敏感性的基础问题。
Proc Natl Acad Sci U S A. 2023 Jan 3;120(1):e2217732120. doi: 10.1073/pnas.2217732120. Epub 2022 Dec 27.
2
A Superefficient Ochratoxin A Hydrolase with Promising Potential for Industrial Applications.一种超高效的赭曲霉毒素 A 水解酶,具有广阔的工业应用前景。
Appl Environ Microbiol. 2022 Jan 25;88(2):e0196421. doi: 10.1128/AEM.01964-21. Epub 2021 Nov 17.
3
Surfactant cocamide monoethanolamide causes eye irritation by activating nociceptor TRPV1 channels.

本文引用的文献

1
Evolutionary tuning of TRPA1 and TRPV1 thermal and chemical sensitivity in vertebrates.脊椎动物中TRPA1和TRPV1热敏感性与化学敏感性的进化调整
Temperature (Austin). 2017 Apr 7;4(2):141-152. doi: 10.1080/23328940.2017.1315478. eCollection 2017.
2
Understand spiciness: mechanism of TRPV1 channel activation by capsaicin.了解辣味:辣椒素激活TRPV1通道的机制。
Protein Cell. 2017 Mar;8(3):169-177. doi: 10.1007/s13238-016-0353-7. Epub 2017 Jan 2.
3
Low-cost functional plasticity of TRPV1 supports heat tolerance in squirrels and camels.
表面活性剂椰油单乙醇酰胺通过激活伤害感受器 TRPV1 通道引起眼睛刺激。
Br J Pharmacol. 2021 Sep;178(17):3448-3462. doi: 10.1111/bph.15491. Epub 2021 Jun 1.
4
The Mysteries of Capsaicin-Sensitive Afferents.辣椒素敏感传入神经的奥秘
Front Physiol. 2020 Dec 16;11:554195. doi: 10.3389/fphys.2020.554195. eCollection 2020.
5
Target switch of centipede toxins for antagonistic switch.用于拮抗转换的蜈蚣毒素的靶点转换。
Sci Adv. 2020 Aug 7;6(32):eabb5734. doi: 10.1126/sciadv.abb5734. eCollection 2020 Aug.
6
A novel tree shrew model of pulmonary fibrosis.新型树鼩肺纤维化模型。
Lab Invest. 2021 Jan;101(1):116-124. doi: 10.1038/s41374-020-00476-3. Epub 2020 Aug 9.
7
A specialized pore turret in the mammalian cation channel TRPV1 is responsible for distinct and species-specific heat activation thresholds.哺乳动物阳离子通道 TRPV1 中的一种特殊孔塔台负责不同和种属特异性的热激活阈值。
J Biol Chem. 2020 Jul 10;295(28):9641-9649. doi: 10.1074/jbc.RA120.013037. Epub 2020 May 27.
8
A single TRPV1 amino acid controls species sensitivity to capsaicin.单一 TRPV1 氨基酸控制物种对辣椒素的敏感性。
Sci Rep. 2020 May 15;10(1):8038. doi: 10.1038/s41598-020-64584-2.
9
TDP-43 facilitates milk lipid secretion by post-transcriptional regulation of Btn1a1 and Xdh.TDP-43 通过对 Btn1a1 和 Xdh 的转录后调控促进乳脂分泌。
Nat Commun. 2020 Jan 17;11(1):341. doi: 10.1038/s41467-019-14183-1.
10
Diverse sensitivities of TRPA1 from different mosquito species to thermal and chemical stimuli.不同蚊种 TRPA1 对热和化学刺激的敏感性不同。
Sci Rep. 2019 Dec 27;9(1):20200. doi: 10.1038/s41598-019-56639-w.
瞬时受体电位香草酸亚型1(TRPV1)的低成本功能可塑性支持松鼠和骆驼的耐热性。
Proc Natl Acad Sci U S A. 2016 Oct 4;113(40):11342-11347. doi: 10.1073/pnas.1604269113. Epub 2016 Sep 16.
4
Rational design and validation of a vanilloid-sensitive TRPV2 ion channel.香草酸敏感型TRPV2离子通道的合理设计与验证
Proc Natl Acad Sci U S A. 2016 Jun 28;113(26):E3657-66. doi: 10.1073/pnas.1604180113. Epub 2016 Jun 13.
5
Understanding TRPV1 activation by ligands: Insights from the binding modes of capsaicin and resiniferatoxin.通过配体理解瞬时受体电位香草酸亚型1(TRPV1)的激活:来自辣椒素和树脂毒素结合模式的见解。
Proc Natl Acad Sci U S A. 2016 Jan 12;113(2):E137-45. doi: 10.1073/pnas.1517288113. Epub 2015 Dec 30.
6
A pain-inducing centipede toxin targets the heat activation machinery of nociceptor TRPV1.一种可诱导疼痛的蜈蚣毒素作用于伤害性感受器TRPV1的热激活机制。
Nat Commun. 2015 Sep 30;6:8297. doi: 10.1038/ncomms9297.
7
Comparative sequence analysis suggests a conserved gating mechanism for TRP channels.比较序列分析表明,TRP通道存在一种保守的门控机制。
J Gen Physiol. 2015 Jul;146(1):37-50. doi: 10.1085/jgp.201411329. Epub 2015 Jun 15.
8
Structural mechanism underlying capsaicin binding and activation of the TRPV1 ion channel.辣椒素结合并激活TRPV1离子通道的结构机制。
Nat Chem Biol. 2015 Jul;11(7):518-524. doi: 10.1038/nchembio.1835. Epub 2015 Jun 8.
9
Evolutionary adaptation to thermosensation.对热觉的进化适应。
Curr Opin Neurobiol. 2015 Oct;34:67-73. doi: 10.1016/j.conb.2015.01.021. Epub 2015 Feb 17.
10
Tree shrew database (TreeshrewDB): a genomic knowledge base for the Chinese tree shrew.树鼩数据库(TreeshrewDB):一个针对中国树鼩的基因组知识库。
Sci Rep. 2014 Nov 21;4:7145. doi: 10.1038/srep07145.