Division of Infection and Immunity, Institute of Immunity and Transplantation, and.
Department of Surgery, University College London, London, United Kingdom.
J Clin Invest. 2018 Oct 1;128(10):4588-4603. doi: 10.1172/JCI121960. Epub 2018 Aug 9.
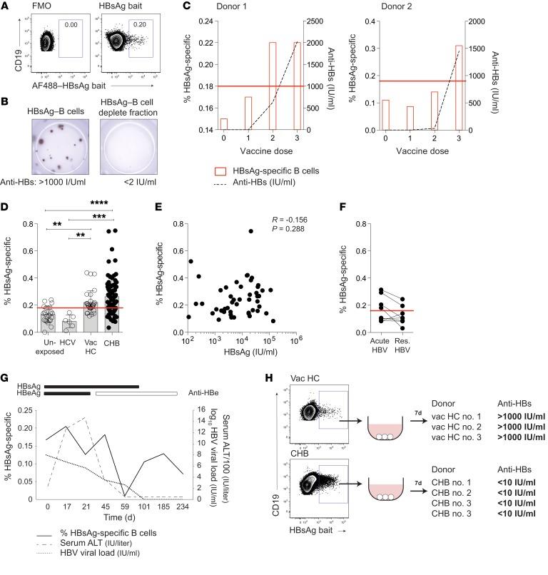
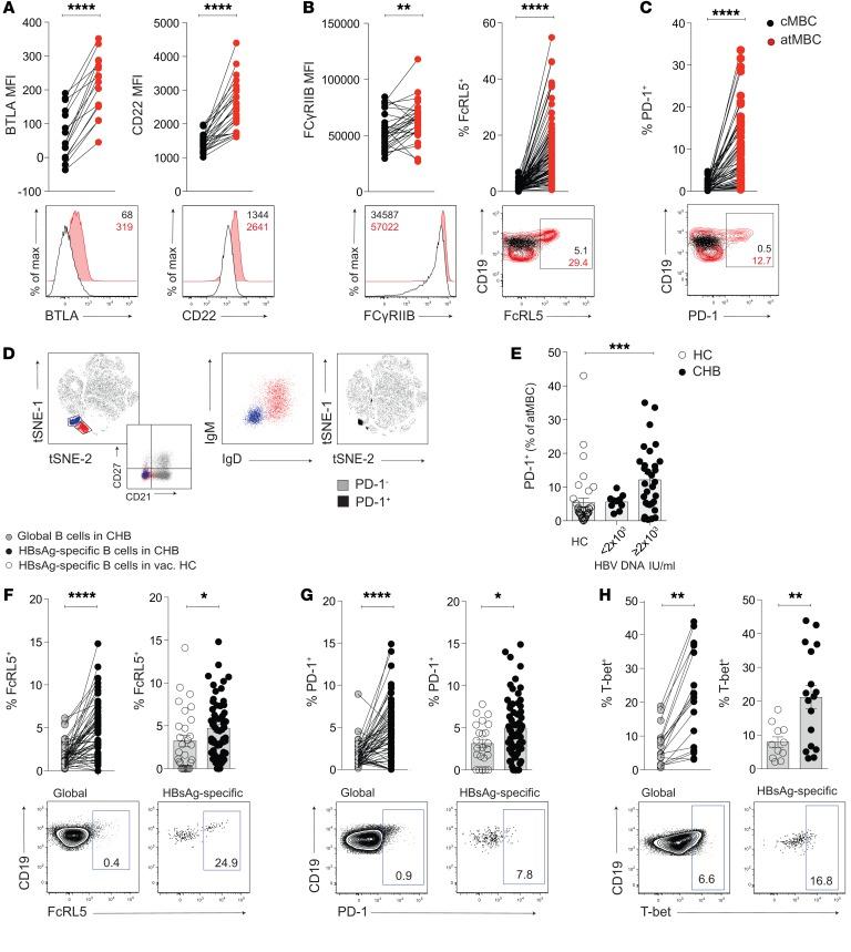
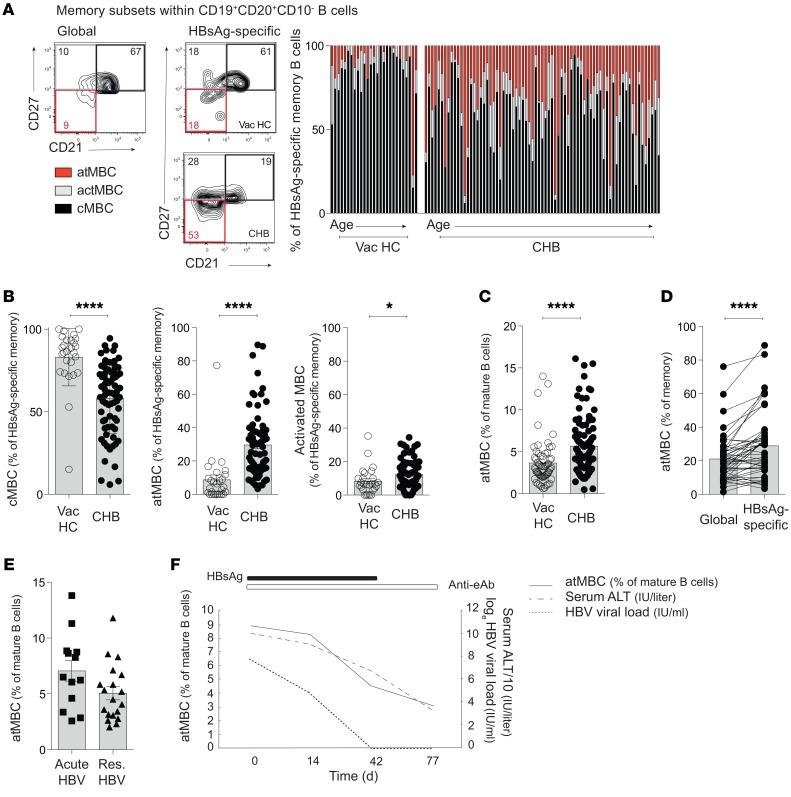
B cells are increasingly recognized as playing an important role in the ongoing control of hepatitis B virus (HBV). The development of antibodies against the viral surface antigen (HBV surface antigen [HBsAgs]) constitutes the hallmark of resolution of acute infection and is a therapeutic goal for functional cure of chronic HBV (CHB). We characterized B cells directly ex vivo from the blood and liver of patients with CHB to investigate constraints on their antiviral potential. Unexpectedly, we found that HBsAg-specific B cells persisted in the blood and liver of many patients with CHB and were enriched for T-bet, a signature of antiviral potential in B cells. However, purified, differentiated HBsAg-specific B cells from patients with CHB had defective antibody production, consistent with undetectable anti-HBs antibodies in vivo. HBsAg-specific and global B cells had an accumulation of CD21-CD27- atypical memory B cells (atMBC) with high expression of inhibitory receptors, including PD-1. These atMBC demonstrated altered signaling, homing, differentiation into antibody-producing cells, survival, and antiviral/proinflammatory cytokine production that could be partially rescued by PD-1 blockade. Analysis of B cells within healthy and HBV-infected livers implicated the combination of this tolerogenic niche and HBV infection in driving PD-1hiatMBC and impairing B cell immunity.
B 细胞在持续控制乙型肝炎病毒(HBV)方面的作用日益受到重视。针对病毒表面抗原(HBV 表面抗原[HBsAg])产生抗体是急性感染消退的标志,也是慢性乙型肝炎(CHB)功能性治愈的治疗目标。我们直接从 CHB 患者的血液和肝脏中对 B 细胞进行了特征分析,以研究其抗病毒潜能的限制。出乎意料的是,我们发现许多 CHB 患者的血液和肝脏中仍然存在 HBsAg 特异性 B 细胞,并且这些细胞富含 T-bet,这是 B 细胞抗病毒潜能的标志。然而,从 CHB 患者中纯化和分化的 HBsAg 特异性 B 细胞抗体产生能力有缺陷,与体内无法检测到抗-HBs 抗体一致。HBsAg 特异性和全 B 细胞存在大量表达抑制性受体(包括 PD-1)的 CD21-CD27- 非典型记忆 B 细胞(atMBC)积聚。这些 atMBC 的信号转导、归巢、分化为产生抗体的细胞、存活和抗病毒/促炎细胞因子产生能力发生改变,PD-1 阻断可部分挽救这种改变。对健康和 HBV 感染肝脏中的 B 细胞分析表明,这种耐受微环境和 HBV 感染的结合驱动了 PD-1hi atMBC,并损害了 B 细胞免疫。