• 文献检索
  • 文档翻译
  • 深度研究
  • 学术资讯
  • Suppr Zotero 插件Zotero 插件
  • 邀请有礼
  • 套餐&价格
  • 历史记录
应用&插件
Suppr Zotero 插件Zotero 插件浏览器插件Mac 客户端Windows 客户端微信小程序
定价
高级版会员购买积分包购买API积分包
服务
文献检索文档翻译深度研究API 文档MCP 服务
关于我们
关于 Suppr公司介绍联系我们用户协议隐私条款
关注我们

Suppr 超能文献

核心技术专利:CN118964589B侵权必究
粤ICP备2023148730 号-1Suppr @ 2026

文献检索

告别复杂PubMed语法,用中文像聊天一样搜索,搜遍4000万医学文献。AI智能推荐,让科研检索更轻松。

立即免费搜索

文件翻译

保留排版,准确专业,支持PDF/Word/PPT等文件格式,支持 12+语言互译。

免费翻译文档

深度研究

AI帮你快速写综述,25分钟生成高质量综述,智能提取关键信息,辅助科研写作。

立即免费体验

体内全基因组结合研究揭示了人和鼠组成型雄烷受体的新的基因靶标。

In vivo genome-wide binding interactions of mouse and human constitutive androstane receptors reveal novel gene targets.

机构信息

Center for Molecular Toxicology and Carcinogenesis, Department of Veterinary and Biomedical Sciences, The Pennsylvania State University, University Park, PA 16802, USA.

Department of Biochemistry and Molecular Biology, The Pennsylvania State University, University Park, PA 16802, USA.

出版信息

Nucleic Acids Res. 2018 Sep 19;46(16):8385-8403. doi: 10.1093/nar/gky692.

DOI:10.1093/nar/gky692
PMID:30102401
原文链接:https://pmc.ncbi.nlm.nih.gov/articles/PMC6144799/
Abstract

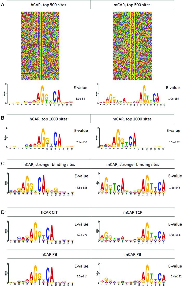
The constitutive androstane receptor (CAR; NR1I3) is a nuclear receptor orchestrating complex roles in cell and systems biology. Species differences in CAR's effector pathways remain poorly understood, including its role in regulating liver tumor promotion. We developed transgenic mouse models to assess genome-wide binding of mouse and human CAR, following receptor activation in liver with direct ligands and with phenobarbital, an indirect CAR activator. Genomic interaction profiles were integrated with transcriptional and biological pathway analyses. Newly identified CAR target genes included Gdf15 and Foxo3, important regulators of the carcinogenic process. Approximately 1000 genes exhibited differential binding interactions between mouse and human CAR, including the proto-oncogenes, Myc and Ikbke, which demonstrated preferential binding by mouse CAR as well as mouse CAR-selective transcriptional enhancement. The ChIP-exo analyses also identified distinct binding motifs for the respective mouse and human receptors. Together, the results provide new insights into the important roles that CAR contributes as a key modulator of numerous signaling pathways in mammalian organisms, presenting a genomic context that specifies species variation in biological processes under CAR's control, including liver cell proliferation and tumor promotion.

摘要

组成型雄烷受体 (CAR; NR1I3) 是一种核受体,在细胞和系统生物学中起着复杂的作用。CAR 效应途径的种属差异仍知之甚少,包括其在调节肝肿瘤促进中的作用。我们开发了转基因小鼠模型,以评估直接配体和苯巴比妥(间接 CAR 激活剂)激活肝受体后,小鼠和人 CAR 的全基因组结合情况。基因组相互作用谱与转录和生物学途径分析进行了整合。新鉴定的 CAR 靶基因包括 Gdf15 和 Foxo3,它们是致癌过程的重要调节剂。大约 1000 个基因表现出小鼠和人 CAR 之间的差异结合相互作用,包括原癌基因 Myc 和 Ikbke,它们表现出小鼠 CAR 的优先结合以及小鼠 CAR 选择性转录增强。ChIP-exo 分析还为相应的小鼠和人受体确定了独特的结合基序。总之,这些结果为 CAR 作为众多信号通路在哺乳动物中的关键调节剂所起的重要作用提供了新的见解,提出了一个基因组背景,说明了 CAR 控制下的生物学过程的种属差异,包括肝细胞增殖和肿瘤促进。

https://cdn.ncbi.nlm.nih.gov/pmc/blobs/ce5e/6144799/160a278838e3/gky692fig8.jpg
https://cdn.ncbi.nlm.nih.gov/pmc/blobs/ce5e/6144799/e08973325837/gky692fig1.jpg
https://cdn.ncbi.nlm.nih.gov/pmc/blobs/ce5e/6144799/908358facf15/gky692fig2.jpg
https://cdn.ncbi.nlm.nih.gov/pmc/blobs/ce5e/6144799/30f881acc0b1/gky692fig3.jpg
https://cdn.ncbi.nlm.nih.gov/pmc/blobs/ce5e/6144799/900081531770/gky692fig4.jpg
https://cdn.ncbi.nlm.nih.gov/pmc/blobs/ce5e/6144799/a9f880da5c41/gky692fig5.jpg
https://cdn.ncbi.nlm.nih.gov/pmc/blobs/ce5e/6144799/028bdb2cf9e6/gky692fig6.jpg
https://cdn.ncbi.nlm.nih.gov/pmc/blobs/ce5e/6144799/fa6cd3da5285/gky692fig7.jpg
https://cdn.ncbi.nlm.nih.gov/pmc/blobs/ce5e/6144799/160a278838e3/gky692fig8.jpg
https://cdn.ncbi.nlm.nih.gov/pmc/blobs/ce5e/6144799/e08973325837/gky692fig1.jpg
https://cdn.ncbi.nlm.nih.gov/pmc/blobs/ce5e/6144799/908358facf15/gky692fig2.jpg
https://cdn.ncbi.nlm.nih.gov/pmc/blobs/ce5e/6144799/30f881acc0b1/gky692fig3.jpg
https://cdn.ncbi.nlm.nih.gov/pmc/blobs/ce5e/6144799/900081531770/gky692fig4.jpg
https://cdn.ncbi.nlm.nih.gov/pmc/blobs/ce5e/6144799/a9f880da5c41/gky692fig5.jpg
https://cdn.ncbi.nlm.nih.gov/pmc/blobs/ce5e/6144799/028bdb2cf9e6/gky692fig6.jpg
https://cdn.ncbi.nlm.nih.gov/pmc/blobs/ce5e/6144799/fa6cd3da5285/gky692fig7.jpg
https://cdn.ncbi.nlm.nih.gov/pmc/blobs/ce5e/6144799/160a278838e3/gky692fig8.jpg

相似文献

1
In vivo genome-wide binding interactions of mouse and human constitutive androstane receptors reveal novel gene targets.体内全基因组结合研究揭示了人和鼠组成型雄烷受体的新的基因靶标。
Nucleic Acids Res. 2018 Sep 19;46(16):8385-8403. doi: 10.1093/nar/gky692.
2
Bioinformatic analysis of microRNA networks following the activation of the constitutive androstane receptor (CAR) in mouse liver.小鼠肝脏中组成型雄烷受体(CAR)激活后microRNA网络的生物信息学分析
Biochim Biophys Acta. 2016 Sep;1859(9):1228-1237. doi: 10.1016/j.bbagrm.2016.04.002. Epub 2016 Apr 11.
3
Stilbene compound trans-3,4,5,4´-tetramethoxystilbene, a potential anticancer drug, regulates constitutive androstane receptor (Car) target genes, but does not possess proliferative activity in mouse liver.二苯乙烯类化合物反式-3,4,5,4´-四甲氧基二苯乙烯是一种有潜力的抗癌药物,可调节组成型雄烷受体(Car)靶基因,但在小鼠肝脏中没有增殖活性。
Toxicol Lett. 2019 Oct 1;313:1-10. doi: 10.1016/j.toxlet.2019.05.024. Epub 2019 Jun 4.
4
Phenobarbital induces cell cycle transcriptional responses in mouse liver humanized for constitutive androstane and pregnane x receptors.苯巴比妥诱导在恒定性雄激素和孕烷 X 受体人源化的小鼠肝脏中细胞周期转录反应。
Toxicol Sci. 2014 Jun;139(2):501-11. doi: 10.1093/toxsci/kfu038. Epub 2014 Apr 1.
5
Multi-species analyses of direct activators of the constitutive androstane receptor.多物种分析直接激活组成型雄烷受体的物质。
Toxicol Sci. 2011 Oct;123(2):550-62. doi: 10.1093/toxsci/kfr191. Epub 2011 Jul 21.
6
Constitutive androstane receptor-responsive elements for mouse Cyp1a2 transcriptional activation induced by constitutive androstane receptor ligands.组成型雄烷受体配体诱导小鼠Cyp1a2转录激活的组成型雄烷受体反应元件。
Drug Metab Pharmacokinet. 2023 Feb;48:100485. doi: 10.1016/j.dmpk.2022.100485. Epub 2022 Dec 5.
7
The orphan nuclear receptor DAX-1 functions as a potent corepressor of the constitutive androstane receptor (NR1I3).孤儿核受体 DAX-1 作为组成型雄烷受体(NR1I3)的有效核心抑制剂发挥作用。
Mol Pharmacol. 2012 Nov;82(5):918-28. doi: 10.1124/mol.112.080721. Epub 2012 Aug 15.
8
Critical evaluation of the human relevance of the mode of action for rodent liver tumor formation by activators of the constitutive androstane receptor (CAR).对激活组成型雄烷受体 (CAR) 导致啮齿类动物肝脏肿瘤形成的作用机制与人类的相关性进行批判性评估。
Crit Rev Toxicol. 2021 May;51(5):373-394. doi: 10.1080/10408444.2021.1939654. Epub 2021 Jul 15.
9
Activation of the Constitutive Androstane Receptor induces hepatic lipogenesis and regulates Pnpla3 gene expression in a LXR-independent way.组成型雄甾烷受体的激活以不依赖肝X受体的方式诱导肝脏脂肪生成并调节Pnpla3基因表达。
Toxicol Appl Pharmacol. 2016 Jul 15;303:90-100. doi: 10.1016/j.taap.2016.05.006. Epub 2016 May 11.
10
Regulation of multidrug resistance-associated protein 2 (ABCC2) by the nuclear receptors pregnane X receptor, farnesoid X-activated receptor, and constitutive androstane receptor.孕烷X受体、法尼醇X激活受体和组成型雄烷受体对多药耐药相关蛋白2(ABCC2)的调控
J Biol Chem. 2002 Jan 25;277(4):2908-15. doi: 10.1074/jbc.M109326200. Epub 2001 Nov 12.

引用本文的文献

1
HNF4α contributes to hepatic CAR dysfunction in polymicrobial sepsis.肝细胞核因子4α(HNF4α)在多重微生物败血症中导致肝脏组成型雄烷受体(CAR)功能障碍。
Front Immunol. 2025 Aug 19;16:1625104. doi: 10.3389/fimmu.2025.1625104. eCollection 2025.
2
Bile acid regulation of xenobiotic nuclear receptors on the expressions of orosomucoids in the liver.胆汁酸对肝脏中类orosomucoid蛋白表达的外源性核受体的调节作用
Am J Physiol Endocrinol Metab. 2025 Jun 1;328(6):E940-E951. doi: 10.1152/ajpendo.00417.2024. Epub 2025 May 6.
3
HDI-STARR-seq: Condition-specific enhancer discovery in mouse liver in vivo.

本文引用的文献

1
FOXOs in cancer immunity: Knowns and unknowns.FOXOs 在癌症免疫中的作用:已知和未知。
Semin Cancer Biol. 2018 Jun;50:53-64. doi: 10.1016/j.semcancer.2018.01.005. Epub 2018 Jan 5.
2
Phenobarbital Meets Phosphorylation of Nuclear Receptors.苯巴比妥符合核受体的磷酸化。
Drug Metab Dispos. 2017 May;45(5):532-539. doi: 10.1124/dmd.116.074872. Epub 2017 Mar 29.
3
RNA Sequencing Reveals Age and Species Differences of Constitutive Androstane Receptor-Targeted Drug-Processing Genes in the Liver.RNA 测序揭示了肝脏中组成型雄烷受体靶向药物处理基因的年龄和物种差异。
HDI-STARR-seq:体内小鼠肝脏中条件特异性增强子的发现
BMC Genomics. 2024 Dec 24;25(1):1240. doi: 10.1186/s12864-024-11162-9.
4
Spatial Transcriptomic Study Reveals Heterogeneous Metabolic Adaptation and a Role of Pericentral PPARα/CAR/Ces2a Axis During Fasting in Mouse Liver.空间转录组学研究揭示了小鼠肝脏在禁食过程中代谢的异质性适应以及中央区 PPARα/CAR/Ces2a 轴的作用。
Adv Sci (Weinh). 2024 Nov;11(41):e2405240. doi: 10.1002/advs.202405240. Epub 2024 Sep 5.
5
Liver matrin-3 protects mice against hepatic steatosis and stress response via constitutive androstane receptor.肝基质金属蛋白酶 3 通过组成型雄烷受体保护小鼠抵抗肝脂肪变性和应激反应。
Mol Metab. 2024 Aug;86:101977. doi: 10.1016/j.molmet.2024.101977. Epub 2024 Jun 25.
6
HDI-STARR-seq: Condition-specific enhancer discovery in mouse liver in vivo.HDI-STARR-seq:体内小鼠肝脏中条件特异性增强子的发现
bioRxiv. 2024 Jun 12:2024.06.10.598329. doi: 10.1101/2024.06.10.598329.
7
Steatotic liver disease induced by TCPOBOP-activated hepatic constitutive androstane receptor: primary and secondary gene responses with links to disease progression.TCPOBOP 激活的肝组成型雄烷受体诱导的脂肪变性肝病:与疾病进展相关的原发性和继发性基因反应。
Toxicol Sci. 2024 Aug 1;200(2):324-345. doi: 10.1093/toxsci/kfae057.
8
Pharmacological activation of constitutive androstane receptor induces female-specific modulation of hepatic metabolism.组成型雄烷受体的药理学激活诱导肝脏代谢的雌性特异性调节。
JHEP Rep. 2023 Oct 13;6(1):100930. doi: 10.1016/j.jhepr.2023.100930. eCollection 2024 Jan.
9
ChIP-seq profiling of H3K4me3 and H3K27me3 in an invasive insect, .一种入侵性昆虫中H3K4me3和H3K27me3的ChIP-seq分析 。 (注:原文中“invasive insect”后似乎缺少具体昆虫名称)
Front Genet. 2023 Feb 23;14:1108104. doi: 10.3389/fgene.2023.1108104. eCollection 2023.
10
Regulation of Nuclear Receptors PXR and CAR by Small Molecules and Signal Crosstalk: Roles in Drug Metabolism and Beyond.小分子和信号串扰对核受体 PXR 和 CAR 的调节:在药物代谢及其他方面的作用。
Drug Metab Dispos. 2023 Feb;51(2):228-236. doi: 10.1124/dmd.122.000858. Epub 2022 Sep 18.
Drug Metab Dispos. 2017 Jul;45(7):867-882. doi: 10.1124/dmd.117.075135. Epub 2017 Feb 23.
4
Growth differentiation factor 15 induces growth and metastasis of human liver cancer stem-like cells via AKT/GSK-3β/β-catenin signaling.生长分化因子15通过AKT/GSK-3β/β-连环蛋白信号通路诱导人肝癌干细胞样细胞的生长和转移。
Oncotarget. 2017 Mar 7;8(10):16972-16987. doi: 10.18632/oncotarget.15216.
5
Glucose Metabolism Reprogrammed by Overexpression of IKKε Promotes Pancreatic Tumor Growth.IKKε过表达重编程葡萄糖代谢促进胰腺肿瘤生长。
Cancer Res. 2016 Dec 15;76(24):7254-7264. doi: 10.1158/0008-5472.CAN-16-1666. Epub 2016 Oct 20.
6
Research Resource: A Reference Transcriptome for Constitutive Androstane Receptor and Pregnane X Receptor Xenobiotic Signaling.研究资源:组成型雄甾烷受体和孕烷X受体异生物信号转导的参考转录组
Mol Endocrinol. 2016 Aug;30(8):937-48. doi: 10.1210/me.2016-1095. Epub 2016 Jul 13.
7
Probing chromatin landscape reveals roles of endocardial TBX20 in septation.探究染色质景观揭示心内膜TBX20在隔膜形成中的作用。
J Clin Invest. 2016 Aug 1;126(8):3023-35. doi: 10.1172/JCI85350. Epub 2016 Jun 27.
8
RNA-Seq reveals common and unique PXR- and CAR-target gene signatures in the mouse liver transcriptome.RNA测序揭示了小鼠肝脏转录组中常见和独特的孕烷X受体及组成型雄烷受体靶基因特征。
Biochim Biophys Acta. 2016 Sep;1859(9):1198-1217. doi: 10.1016/j.bbagrm.2016.04.010. Epub 2016 Apr 23.
9
Is the question of phenobarbital as potential liver cancer risk factor for humans really resolved?苯巴比妥作为人类潜在肝癌风险因素的问题真的解决了吗?
Arch Toxicol. 2016 Jun;90(6):1525-6. doi: 10.1007/s00204-016-1712-0. Epub 2016 Apr 22.
10
Bioinformatic analysis of microRNA networks following the activation of the constitutive androstane receptor (CAR) in mouse liver.小鼠肝脏中组成型雄烷受体(CAR)激活后microRNA网络的生物信息学分析
Biochim Biophys Acta. 2016 Sep;1859(9):1228-1237. doi: 10.1016/j.bbagrm.2016.04.002. Epub 2016 Apr 11.