Suppr超能文献

HDI-STARR-seq:体内小鼠肝脏中条件特异性增强子的发现

HDI-STARR-seq: Condition-specific enhancer discovery in mouse liver in vivo.

作者信息

Chang Ting-Ya, Waxman David J

机构信息

Departments of Biology and Biomedical Engineering, and Bioinformatics Program, Boston University, 5 Cummington Mall, Boston, MA, 02215, USA.

出版信息

BMC Genomics. 2024 Dec 24;25(1):1240. doi: 10.1186/s12864-024-11162-9.

Abstract

BACKGROUND

STARR-seq and other massively-parallel reporter assays are widely used to discover functional enhancers in transfected cell models, which can be confounded by plasmid vector-induced type-I interferon immune responses and lack the multicellular environment and endogenous chromatin state of complex mammalian tissues.

RESULTS

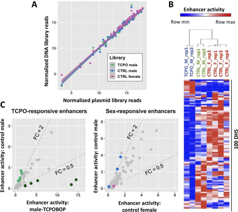
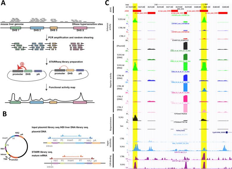
We describe HDI-STARR-seq, which combines STARR-seq plasmid library delivery to the liver, by hydrodynamic tail vein injection (HDI), with reporter RNA transcriptional initiation driven by a minimal Albumin promoter, which we show is essential for mouse liver STARR-seq enhancer activity assayed 7 days after HDI. Importantly, little or no vector-induced innate type-I interferon responses were observed. Comparisons of HDI-STARR-seq activity between male and female mouse livers and in livers from males treated with an activating ligand of the transcription factor (TF) CAR (Nr1i3) identified many condition-dependent enhancers linked to condition-specific gene expression. Further, thousands of active liver enhancers were identified using a high complexity STARR-seq library comprised of ~ 50,000 genomic regions released by DNase-I digestion of mouse liver nuclei. When compared to stringently inactive library sequences, the active enhancer sequences identified were highly enriched for liver open chromatin regions with activating histone marks (H3K27ac, H3K4me1, H3K4me3), were significantly closer to gene transcriptional start sites, and were significantly depleted of repressive (H3K27me3, H3K9me3) and transcribed region histone marks (H3K36me3).

CONCLUSION

HDI-STARR-seq offers substantial improvements over current methodologies for large scale, functional profiling of enhancers, including condition-dependent enhancers, in liver tissue in vivo, and can be adapted to characterize enhancer activities in a variety of species and tissues by selecting suitable tissue- and species-specific promoter sequences.

摘要

背景

STARR-seq和其他大规模平行报告基因检测方法被广泛用于在转染细胞模型中发现功能增强子,这些模型可能会受到质粒载体诱导的I型干扰素免疫反应的干扰,并且缺乏复杂哺乳动物组织的多细胞环境和内源性染色质状态。

结果

我们描述了HDI-STARR-seq,它通过尾静脉液压注射(HDI)将STARR-seq质粒文库递送至肝脏,并由最小白蛋白启动子驱动报告RNA转录起始,我们证明这对于HDI后7天检测的小鼠肝脏STARR-seq增强子活性至关重要。重要的是,几乎没有观察到载体诱导的先天性I型干扰素反应。比较雄性和雌性小鼠肝脏以及用转录因子(TF)CAR(Nr1i3)的激活配体处理的雄性小鼠肝脏中的HDI-STARR-seq活性,发现了许多与条件特异性基因表达相关的条件依赖性增强子。此外,使用由小鼠肝细胞核的DNase-I消化释放的约50,000个基因组区域组成的高复杂性STARR-seq文库,鉴定出数千个活跃的肝脏增强子。与严格无活性的文库序列相比,鉴定出的活性增强子序列在具有激活组蛋白标记(H3K27ac、H3K4me1、H3K4me3)的肝脏开放染色质区域中高度富集,与基因转录起始位点显著更接近,并且在抑制性(H3K27me3、H3K9me3)和转录区域组蛋白标记(H3K36me3)中显著缺失。

结论

HDI-STARR-seq在体内肝脏组织中对增强子进行大规模功能分析,包括条件依赖性增强子,相对于当前方法有显著改进,并且通过选择合适的组织和物种特异性启动子序列,可以适用于表征各种物种和组织中的增强子活性。

https://cdn.ncbi.nlm.nih.gov/pmc/blobs/e526/11668083/366b02969211/12864_2024_11162_Fig1_HTML.jpg

文献检索

告别复杂PubMed语法,用中文像聊天一样搜索,搜遍4000万医学文献。AI智能推荐,让科研检索更轻松。

立即免费搜索

文件翻译

保留排版,准确专业,支持PDF/Word/PPT等文件格式,支持 12+语言互译。

免费翻译文档

深度研究

AI帮你快速写综述,25分钟生成高质量综述,智能提取关键信息,辅助科研写作。

立即免费体验