Suppr超能文献

一种天然的 ent-贝壳杉烷二萜通过调节 ERK1/2 并抑制细胞迁移和侵袭诱导卵巢癌细胞的增殖抑制。

A natural ent‑kaurane diterpenoid induces antiproliferation in ovarian cancer cells via ERK1/2 regulation and inhibition of cellular migration and invasion.

机构信息

Department of Surgery and Research Institute for Medicinal Sciences, Chungnam National University College of Medicine, Daejeon 35015, Republic of Korea.

Surgical Oncology Research Lab, Chungnam National University Hospital, Daejeon 35015, Republic of Korea.

出版信息

Mol Med Rep. 2018 Oct;18(4):3898-3906. doi: 10.3892/mmr.2018.9377. Epub 2018 Aug 9.

Abstract

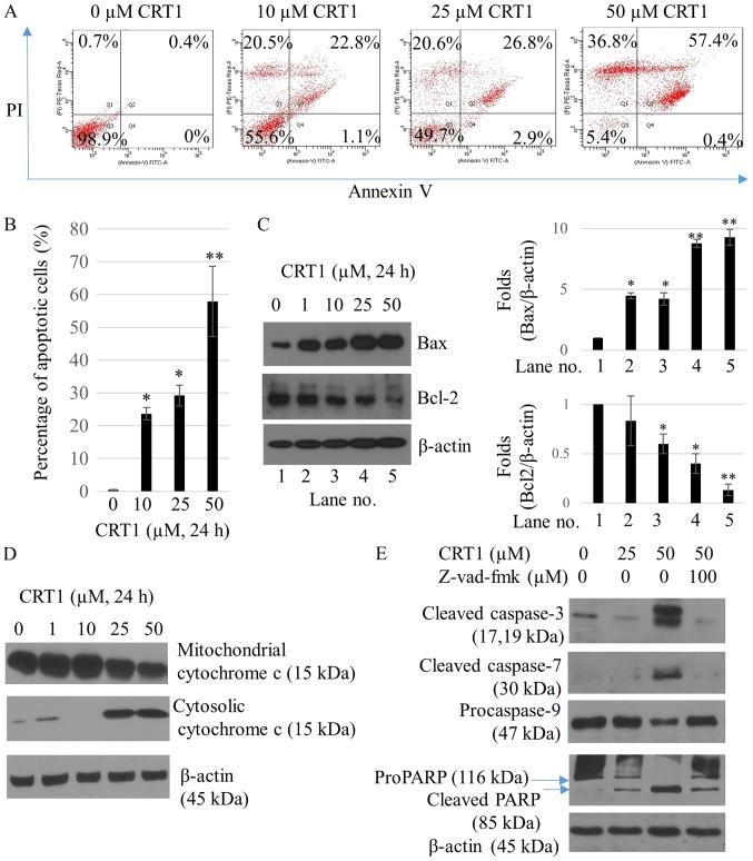
Ovarian cancer is one of the most common causes of female mortalities from gynecological tumors. An ent‑kaurane diterpenoid compound CRT1 (ent‑18‑acetoxy‑7β‑hydroxy kaur‑15‑oxo‑16‑ene), mainly isolated from the Vietnamese herb Croton tonkinesis has been used in folk medicine in Vietnam for cancer treatment. However, the effect of this compound on human ovarian cancer cells has not yet been reported. The objective of the present study was to determine the effect of CRT1 on the cell viability, apoptosis and metastasis of SKOV3 human ovarian cancer cells using a Cell Counting Kit‑8 assay, flow cytometric analysis of Annexin V‑fluorescein isothiocyanate/propidium iodide staining, western blot analysis, soft agar colony forming assay, wound healing assay and Matrigel invasion assay. The results revealed that CRT1 possessed significant anti‑proliferative effects on SKOV3 cells. CRT1 treatment at 25 and 50 µM induced apoptosis, enhanced the percentage of Annexin V‑positive cells, increased the expression of pro‑apoptotic protein B‑cell lymphoma 2 (Bcl‑2)‑associated X protein, cytochrome c release from the mitochondria to the cytosol, cleaved caspase‑3, caspase‑7, caspase‑9, and poly (adenosine diphosphate‑ribose) polymerase. However, it decreased the expression of Bcl‑2 in a dose‑dependent manner. The percentage of necrotic cells increased following CRT1 treatment at <10 µM. CRT1 at 50 µM significantly induced the phosphorylation of extracellular signal‑regulated kinase (ERK). Growth inhibition and the apoptotic effects of CRT1 could be reversed by PD98059, an ERK inhibitor. Additionally, CRT1 inhibited cell migration and invasion via ERK1/2 activation in SKOV3 cells. These results indicated that CRT1, an ent‑kaurane diterpenoid, may be a potential inhibitor of ovarian cancer by the activating ERK1/2/p90 ribosomal S6 kinase signaling pathway.

摘要

卵巢癌是妇科肿瘤导致女性死亡的最常见原因之一。一种从越南草药 Croton tonkinesis 中分离得到的贝壳杉烷二萜化合物 CRT1(ent-18-乙酰氧基-7β-羟基贝壳杉-15-酮-16-烯),在越南民间医学中一直用于癌症治疗。然而,这种化合物对人卵巢癌细胞的影响尚未见报道。本研究旨在通过细胞计数试剂盒-8 检测、流式细胞术分析 Annexin V-荧光素异硫氰酸酯/碘化丙啶染色、Western blot 分析、软琼脂集落形成试验、划痕愈合试验和 Matrigel 侵袭试验,确定 CRT1 对 SKOV3 人卵巢癌细胞活力、凋亡和转移的影响。结果表明,CRT1 对 SKOV3 细胞具有显著的抗增殖作用。25 和 50 μM CRT1 处理诱导细胞凋亡,增加 Annexin V 阳性细胞的百分比,增加促凋亡蛋白 B 细胞淋巴瘤 2(Bcl-2)相关 X 蛋白的表达,细胞色素 c 从线粒体释放到细胞质,裂解 caspase-3、caspase-7、caspase-9 和多聚(腺苷二磷酸核糖)聚合酶。然而,它以剂量依赖的方式降低了 Bcl-2 的表达。CRT1<10 μM 处理后,坏死细胞的百分比增加。CRT1 在 50 μM 时显著诱导细胞外信号调节激酶(ERK)磷酸化。ERK 抑制剂 PD98059 可逆转 CRT1 的生长抑制和促凋亡作用。此外,CRT1 通过激活 SKOV3 细胞中的 ERK1/2,抑制细胞迁移和侵袭。这些结果表明,CRT1 作为一种贝壳杉烷二萜,可能通过激活 ERK1/2/p90 核糖体 S6 激酶信号通路成为卵巢癌的潜在抑制剂。

https://cdn.ncbi.nlm.nih.gov/pmc/blobs/c458/6131655/c21ca85a929a/MMR-18-04-3898-g00.jpg

文献AI研究员

20分钟写一篇综述,助力文献阅读效率提升50倍。

立即体验

用中文搜PubMed

大模型驱动的PubMed中文搜索引擎

马上搜索

文档翻译

学术文献翻译模型,支持多种主流文档格式。

立即体验