Cancer Science Institute of Singapore, National University of Singapore, Singapore, 117599, Singapore.
Department of Biochemistry and Molecular Biology, Medical College of Shantou University, Shantou, 515041, China.
Nat Commun. 2018 Sep 6;9(1):3619. doi: 10.1038/s41467-018-06081-9.
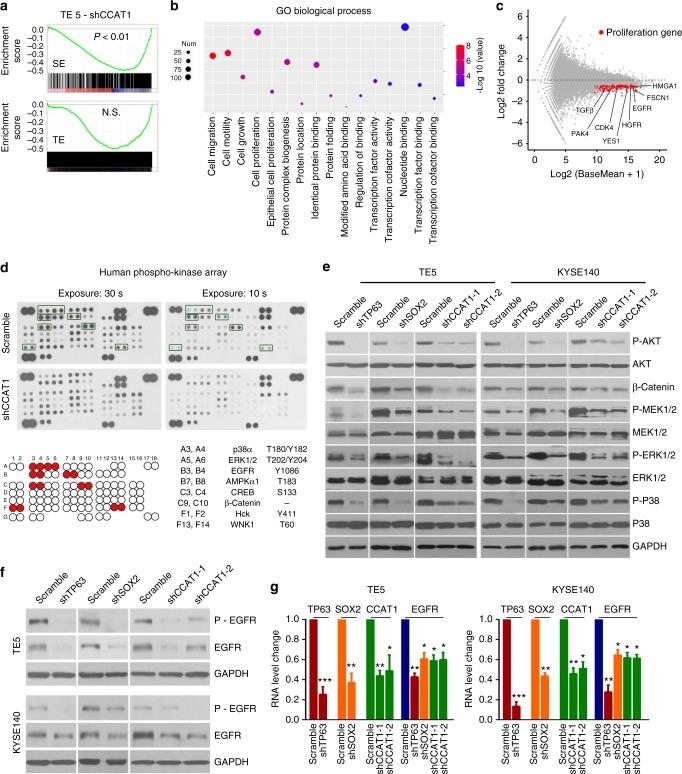
Squamous cell carcinomas (SCCs) are aggressive malignancies. Previous report demonstrated that master transcription factors (TFs) TP63 and SOX2 exhibited overlapping genomic occupancy in SCCs. However, functional consequence of their frequent co-localization at super-enhancers remains incompletely understood. Here, epigenomic profilings of different types of SCCs reveal that TP63 and SOX2 cooperatively and lineage-specifically regulate long non-coding RNA (lncRNA) CCAT1 expression, through activation of its super-enhancers and promoter. Silencing of CCAT1 substantially reduces cellular growth both in vitro and in vivo, phenotyping the effect of inhibiting either TP63 or SOX2. ChIRP analysis shows that CCAT1 forms a complex with TP63 and SOX2, which regulates EGFR expression by binding to the super-enhancers of EGFR, thereby activating both MEK/ERK1/2 and PI3K/AKT signaling pathways. These results together identify a SCC-specific DNA/RNA/protein complex which activates TP63/SOX2-CCAT1-EGFR cascade and promotes SCC tumorigenesis, advancing our understanding of transcription dysregulation in cancer biology mediated by master TFs and super-enhancers.
鳞状细胞癌 (SCCs) 是一种侵袭性恶性肿瘤。先前的报告表明,主要转录因子 (TFs) TP63 和 SOX2 在 SCCs 中表现出重叠的基因组占据。然而,它们在超级增强子上频繁共定位的功能后果仍不完全清楚。在这里,对不同类型 SCC 的表观基因组分析表明,TP63 和 SOX2 通过激活其超级增强子和启动子,合作并谱系特异性地上调长链非编码 RNA (lncRNA) CCAT1 的表达。沉默 CCAT1 可显著减少体外和体内的细胞生长,表型类似于抑制 TP63 或 SOX2 的效果。ChIRP 分析表明,CCAT1 与 TP63 和 SOX2 形成复合物,通过与 EGFR 的超级增强子结合来调节 EGFR 的表达,从而激活 MEK/ERK1/2 和 PI3K/AKT 信号通路。这些结果共同确定了一种 SCC 特异性的 DNA/RNA/蛋白质复合物,该复合物激活 TP63/SOX2-CCAT1-EGFR 级联反应并促进 SCC 肿瘤发生,从而增进了我们对癌症生物学中主要 TFs 和超级增强子介导的转录失调的理解。