Guangdong Province Key Laboratory of Malignant Tumor Epigenetics and Gene Regulation, Sun Yat-Sen Memorial Hospital, Sun Yat-Sen University, Guangzhou 510120, China.
Institute of Oncologic Pathology, Medical College of Shantou University, Shantou, China.
Nucleic Acids Res. 2021 Sep 20;49(16):9246-9263. doi: 10.1093/nar/gkab679.
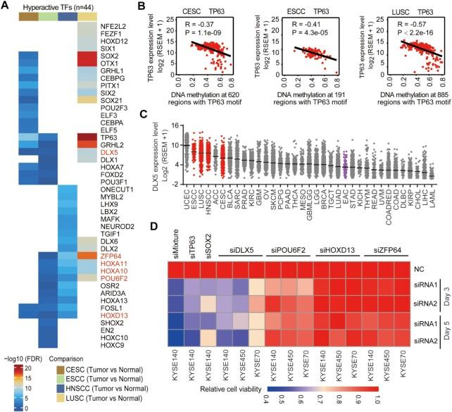
To reconstruct systematically hyperactive transcription factor (TF)-dependent transcription networks in squamous cell carcinomas (SCCs), a computational method (ELMER) was applied to 1293 pan-SCC patient samples, and 44 hyperactive SCC TFs were identified. As a top candidate, DLX5 exhibits a notable bifurcate re-configuration of its bivalent promoter in cancer. Specifically, DLX5 maintains a bivalent state in normal tissues; its promoter is hypermethylation, leading to DLX5 transcriptional silencing in esophageal adenocarcinoma (EAC). In stark contrast, DLX5 promoter gains active histone marks and becomes transcriptionally activated in ESCC, which is directly mediated by SOX2. Functionally, silencing of DLX5 substantially inhibits SCC viability both in vitro and in vivo. Mechanistically, DLX5 cooperates with TP63 in regulating ∼2000 enhancers and promoters, which converge on activating cancer-promoting pathways. Together, our data establish a novel and strong SCC-promoting factor and elucidate a new epigenomic mechanism - bifurcate chromatin re-configuration - during cancer development.
为了系统地重建鳞状细胞癌(SCC)中超活性转录因子(TF)依赖的转录网络,应用计算方法(ELMER)对 1293 例泛 SCC 患者样本进行分析,鉴定出 44 个超活性 SCC TF。作为顶级候选者,DLX5 在癌症中表现出其二价启动子明显的分叉重配置。具体而言,DLX5 在正常组织中保持二价状态;其启动子呈超甲基化,导致食管腺癌(EAC)中 DLX5 的转录沉默。相比之下,DLX5 启动子获得活性组蛋白标记,并在 ESCC 中被 Sox2 直接转录激活。在功能上,DLX5 的沉默在体外和体内均显著抑制 SCC 的活力。从机制上讲,DLX5 与 TP63 合作调节约 2000 个增强子和启动子,这些增强子和启动子汇聚在激活促进癌症的途径上。总之,我们的数据确立了一种新型的强 SCC 促进因子,并阐明了一种新的表观遗传机制——分叉染色质重配置,这发生在癌症发展过程中。