Kumar Vinod, Kumar Virender, Chaudhary Amit Kumar, Coulter Donald W, McGuire Timothy, Mahato Ram I
Department of Pharmaceutical Sciences, University of Nebraska Medical Center, Omaha, NE 68198, USA.
Department of Pediatrics, University of Nebraska Medical Center, Omaha, NE 68198, USA.
Mol Ther Nucleic Acids. 2018 Sep 7;12:490-503. doi: 10.1016/j.omtn.2018.06.004. Epub 2018 Jun 19.
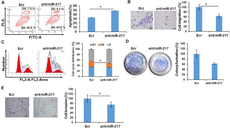
Medulloblastoma (MB) is a clinically challenging, childhood brain tumor with a diverse genetic makeup and differential miRNA profile. Aiming to identify deregulated miRNAs in MB, the miRNA expression profile of human MB samples was compared to that of normal cerebellar tissues. As a result, 8 upregulated and 64 downregulated miRNAs were identified in MB samples. Although various algorithms have been developed to predict the interaction between miRNA-mRNA pairs, the complexity and fidelity of miRNA-mRNA remain a concern. Therefore, to identify the signatures of miRNA-mRNA interactions essential for MB pathogenesis, miRNA profiling, RNA sequencing, and ingenuity pathway analysis (IPA) were performed in the same primary human MB samples. Further, when miR-217 was inhibited, a significant upregulation of predicted target genes SIRT1, ROBO1, FOXO3, and SMAD7 in HDMB03 cells was observed, confirming the validity of our approach. Functional analysis revealed that the inhibition of miR-217 in HDMB03 cells suppresses colony formation, migration, invasion, promoted apoptosis, and arrested cell population in S phase, indicating that manipulation of miR-217 may have a therapeutic potential for MB patients. Therefore, our study provides an essential platform for future investigations of specific miRNAs responsible for MB pathogenesis.
髓母细胞瘤(MB)是一种临床上具有挑战性的儿童脑肿瘤,具有多样的基因组成和不同的微小RNA(miRNA)表达谱。为了鉴定MB中失调的miRNA,将人类MB样本的miRNA表达谱与正常小脑组织的进行了比较。结果,在MB样本中鉴定出8个上调的miRNA和64个下调的miRNA。尽管已经开发了各种算法来预测miRNA - mRNA对之间的相互作用,但miRNA - mRNA的复杂性和保真度仍然是一个问题。因此,为了鉴定对MB发病机制至关重要的miRNA - mRNA相互作用特征,在相同的原发性人类MB样本中进行了miRNA分析、RNA测序和 Ingenuity 通路分析(IPA)。此外,当miR - 217被抑制时,在HDMB03细胞中观察到预测的靶基因SIRT1、ROBO1、FOXO3和SMAD7显著上调,证实了我们方法的有效性。功能分析表明,HDMB03细胞中miR - 217的抑制抑制了集落形成、迁移、侵袭,促进了凋亡,并使细胞群体停滞在S期,表明对miR - 217的调控可能对MB患者具有治疗潜力。因此,我们的研究为未来研究导致MB发病机制的特定miRNA提供了一个重要平台。