Suppr超能文献

UHRF2缺失与非小细胞肺癌进展相关。

Loss of UHRF2 Is Associated With Non-small Cell Lung Carcinoma Progression.

作者信息

Jin Chun, Xiong Dian, Li Hao-Ran, Jiang Jia-Hao, Qi Jian-Chao, Ding Jian-Yong

机构信息

Department of Thoracic Surgery, The Affiliated Zhongshan Hospital of Fudan University, Shanghai 200032, P. R. China.

Department of Cardiothoracic Surgery, The Second Affiliated Hospital of Nanchang University, Jiangxi Province 330000, P. R. China.

出版信息

J Cancer. 2018 Jul 30;9(17):2994-3005. doi: 10.7150/jca.25876. eCollection 2018.

Abstract

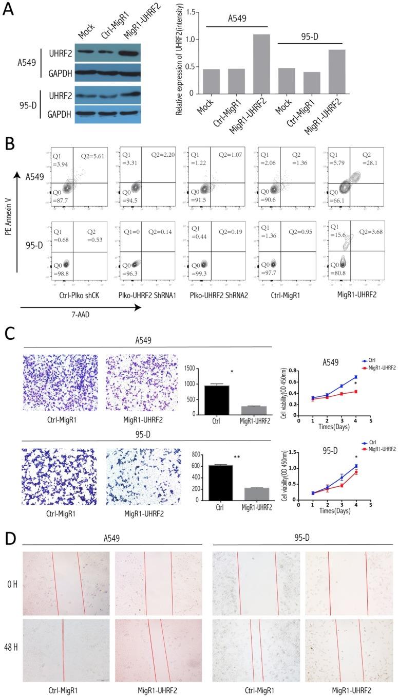
Recent evidence indicated ubiquitin like with PHD and ring finger domains 2 (UHRF2) was involved in various human diseases, especially in cancer, however, its roles in cancer are still in dispute. Here, we found UHRF2 expression was decreased in lung cancer tissues compared with adjacent normal tissues by referring to the Oncomine Database, which was further identified by immunoblotting and quantitative real-time polymerase chain reaction assays. Secondly, we found knockdown of UHRF2 in A549 and 95-D cell lines enhanced the capability of proliferation, invasion and migration, while forced UHRF2 expression inhibited NSCLC cells proliferation,invasion and migration. Mechanistically, dot-blot and western blot assays indicated that the level of UHRF2 was positively correlated with 5-hmC level by affecting ten-eleven translocation 2 (TET2) expression. Clinically, UHRF2 downregulation is significantly correlated with a malignant phenotype, including larger tumor size and poor differentiation. Moreover, UHRF2 downregulated correlates with shorter overall survival(OS). Our findings indicate that UHRF2 is a tumor suppressor in NSCLC by influence TET2 expression and serve as a potential therapeutic target in NSCLC.

摘要

最近的证据表明,含PHD和环指结构域2的泛素样蛋白(UHRF2)与多种人类疾病有关,尤其是癌症,然而,其在癌症中的作用仍存在争议。在此,通过参考Oncomine数据库,我们发现与相邻正常组织相比,肺癌组织中UHRF2表达降低,这通过免疫印迹和定量实时聚合酶链反应分析进一步得到证实。其次,我们发现敲低A549和95-D细胞系中的UHRF2可增强增殖、侵袭和迁移能力,而强制表达UHRF2则抑制非小细胞肺癌(NSCLC)细胞的增殖、侵袭和迁移。机制上,斑点印迹和蛋白质印迹分析表明,UHRF2水平通过影响十一易位蛋白2(TET2)的表达与5-羟甲基胞嘧啶(5-hmC)水平呈正相关。临床上,UHRF2下调与恶性表型显著相关,包括肿瘤体积较大和分化较差。此外,UHRF2下调与总生存期(OS)较短相关。我们的研究结果表明,UHRF2通过影响TET2表达在NSCLC中作为肿瘤抑制因子,并可作为NSCLC的潜在治疗靶点。

https://cdn.ncbi.nlm.nih.gov/pmc/blobs/7fc3/6134831/ead71de0013b/jcav09p2994g001.jpg

文献AI研究员

20分钟写一篇综述,助力文献阅读效率提升50倍。

立即体验

用中文搜PubMed

大模型驱动的PubMed中文搜索引擎

马上搜索

文档翻译

学术文献翻译模型,支持多种主流文档格式。

立即体验