• 文献检索
  • 文档翻译
  • 深度研究
  • 学术资讯
  • Suppr Zotero 插件Zotero 插件
  • 邀请有礼
  • 套餐&价格
  • 历史记录
应用&插件
Suppr Zotero 插件Zotero 插件浏览器插件Mac 客户端Windows 客户端微信小程序
定价
高级版会员购买积分包购买API积分包
服务
文献检索文档翻译深度研究API 文档MCP 服务
关于我们
关于 Suppr公司介绍联系我们用户协议隐私条款
关注我们

Suppr 超能文献

核心技术专利:CN118964589B侵权必究
粤ICP备2023148730 号-1Suppr @ 2026

文献检索

告别复杂PubMed语法,用中文像聊天一样搜索,搜遍4000万医学文献。AI智能推荐,让科研检索更轻松。

立即免费搜索

文件翻译

保留排版,准确专业,支持PDF/Word/PPT等文件格式,支持 12+语言互译。

免费翻译文档

深度研究

AI帮你快速写综述,25分钟生成高质量综述,智能提取关键信息,辅助科研写作。

立即免费体验

自发性病毒清除的急性丙型肝炎病毒感染患者免疫反应的纵向转录组学特征。

Longitudinal transcriptomic characterization of the immune response to acute hepatitis C virus infection in patients with spontaneous viral clearance.

机构信息

Department of Microbiology, Icahn School of Medicine at Mount Sinai, New York, NY, United States of America.

Program in Immunogenomics, The Rockefeller University, New York, NY, United States of America.

出版信息

PLoS Pathog. 2018 Sep 17;14(9):e1007290. doi: 10.1371/journal.ppat.1007290. eCollection 2018 Sep.

DOI:10.1371/journal.ppat.1007290
PMID:30222771
原文链接:https://pmc.ncbi.nlm.nih.gov/articles/PMC6160227/
Abstract

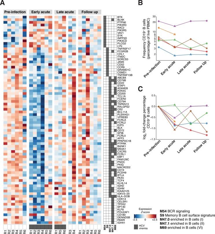
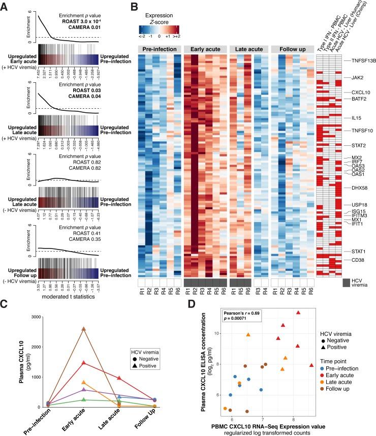
Most individuals exposed to hepatitis C virus (HCV) become persistently infected while a minority spontaneously eliminate the virus. Although early immune events influence infection outcome, the cellular composition, molecular effectors, and timeframe of the host response active shortly after viral exposure remain incompletely understood. Employing specimens collected from people who inject drugs (PWID) with high risk of HCV exposure, we utilized RNA-Seq and blood transcriptome module (BTM) analysis to characterize immune function in peripheral blood mononuclear cells (PBMC) before, during, and after acute HCV infection resulting in spontaneous resolution. Our results provide a detailed description of innate immune programs active in peripheral blood during acute HCV infection, which include prominent type I interferon and inflammatory signatures. Innate immune gene expression rapidly returns to pre-infection levels upon viral clearance. Comparative analyses using peripheral blood gene expression profiles from other viral and vaccine studies demonstrate similarities in the immune responses to acute HCV and flaviviruses. Of note, both acute dengue virus (DENV) infection and acute HCV infection elicit similar innate antiviral signatures. However, while transient in DENV infection, this signature was sustained for many weeks in the response to HCV. These results represent the first longitudinal transcriptomic characterization of human immune function in PBMC during acute HCV infection and identify several dynamically regulated features of the complex response to natural HCV exposure.

摘要

大多数接触丙型肝炎病毒 (HCV) 的个体都会持续感染,而少数个体则会自发清除病毒。尽管早期免疫事件会影响感染结果,但在病毒暴露后不久就会发生的宿主反应的细胞组成、分子效应物和时间框架仍不完全清楚。我们使用具有 HCV 高暴露风险的静脉注射吸毒者 (PWID) 采集的标本,通过 RNA-Seq 和血液转录组模块 (BTM) 分析,对急性 HCV 感染导致自发清除前后 PBMC 中的免疫功能进行了表征。我们的研究结果详细描述了急性 HCV 感染期间外周血中的固有免疫程序,其中包括显著的 I 型干扰素和炎症特征。病毒清除后,固有免疫基因表达迅速恢复到感染前水平。使用来自其他病毒和疫苗研究的外周血基因表达谱进行的比较分析表明,急性 HCV 和黄病毒的免疫反应具有相似性。值得注意的是,急性登革热病毒 (DENV) 感染和急性 HCV 感染都引发了类似的先天抗病毒特征。然而,在 DENV 感染中这种特征是短暂的,而在 HCV 感染的反应中则持续了数周。这些结果代表了在急性 HCV 感染期间 PBMC 中人类免疫功能的首次纵向转录组特征描述,并确定了对自然 HCV 暴露的复杂反应中的几个动态调节特征。

https://cdn.ncbi.nlm.nih.gov/pmc/blobs/f6ad/6160227/69d82e8139b8/ppat.1007290.g006.jpg
https://cdn.ncbi.nlm.nih.gov/pmc/blobs/f6ad/6160227/8ccc12abd3e1/ppat.1007290.g001.jpg
https://cdn.ncbi.nlm.nih.gov/pmc/blobs/f6ad/6160227/88838cd2e80d/ppat.1007290.g002.jpg
https://cdn.ncbi.nlm.nih.gov/pmc/blobs/f6ad/6160227/9041f543aba5/ppat.1007290.g003.jpg
https://cdn.ncbi.nlm.nih.gov/pmc/blobs/f6ad/6160227/d341db771e22/ppat.1007290.g004.jpg
https://cdn.ncbi.nlm.nih.gov/pmc/blobs/f6ad/6160227/e7abad13d7be/ppat.1007290.g005.jpg
https://cdn.ncbi.nlm.nih.gov/pmc/blobs/f6ad/6160227/69d82e8139b8/ppat.1007290.g006.jpg
https://cdn.ncbi.nlm.nih.gov/pmc/blobs/f6ad/6160227/8ccc12abd3e1/ppat.1007290.g001.jpg
https://cdn.ncbi.nlm.nih.gov/pmc/blobs/f6ad/6160227/88838cd2e80d/ppat.1007290.g002.jpg
https://cdn.ncbi.nlm.nih.gov/pmc/blobs/f6ad/6160227/9041f543aba5/ppat.1007290.g003.jpg
https://cdn.ncbi.nlm.nih.gov/pmc/blobs/f6ad/6160227/d341db771e22/ppat.1007290.g004.jpg
https://cdn.ncbi.nlm.nih.gov/pmc/blobs/f6ad/6160227/e7abad13d7be/ppat.1007290.g005.jpg
https://cdn.ncbi.nlm.nih.gov/pmc/blobs/f6ad/6160227/69d82e8139b8/ppat.1007290.g006.jpg

相似文献

1
Longitudinal transcriptomic characterization of the immune response to acute hepatitis C virus infection in patients with spontaneous viral clearance.自发性病毒清除的急性丙型肝炎病毒感染患者免疫反应的纵向转录组学特征。
PLoS Pathog. 2018 Sep 17;14(9):e1007290. doi: 10.1371/journal.ppat.1007290. eCollection 2018 Sep.
2
Transmitted/Founder Viruses Rapidly Escape from CD8+ T Cell Responses in Acute Hepatitis C Virus Infection.传播/奠基病毒在急性丙型肝炎病毒感染中迅速逃离CD8 + T细胞反应。
J Virol. 2015 May;89(10):5478-90. doi: 10.1128/JVI.03717-14. Epub 2015 Mar 4.
3
Maintenance of Th1 hepatitis C virus (HCV)-specific responses in individuals with acute HCV who achieve sustained virological clearance after treatment.在急性 HCV 患者中,治疗后获得持续病毒学清除的个体中 Th1 HCV 特异性反应的维持。
J Gastroenterol Hepatol. 2013 Nov;28(11):1770-81. doi: 10.1111/jgh.12265.
4
Acute hepatitis A virus infection is associated with a limited type I interferon response and persistence of intrahepatic viral RNA.急性甲型肝炎病毒感染与有限的 I 型干扰素反应和肝内病毒 RNA 的持续存在有关。
Proc Natl Acad Sci U S A. 2011 Jul 5;108(27):11223-8. doi: 10.1073/pnas.1101939108. Epub 2011 Jun 20.
5
Viral clearance or persistence after acute hepatitis C infection: interim results from a prospective study.急性丙型肝炎感染后的病毒清除或持续存在:一项前瞻性研究的中期结果
Medicina (Kaunas). 2008;44(7):510-20.
6
Hepatitis C virus infection of mononuclear cells from peripheral blood and liver infiltrates in chronically infected patients.慢性感染患者外周血和肝脏浸润中的单核细胞丙型肝炎病毒感染
J Med Virol. 1995 Sep;47(1):58-64. doi: 10.1002/jmv.1890470112.
7
Predicting spontaneous clearance of acute hepatitis C virus in a large cohort of HIV-1-infected men.预测大型 HIV-1 感染男性队列中急性丙型肝炎病毒的自发清除。
Gut. 2011 Jun;60(6):837-45. doi: 10.1136/gut.2010.217166. Epub 2010 Dec 7.
8
Multispecific T cell response and negative HCV RNA tests during acute HCV infection are early prognostic factors of spontaneous clearance.急性丙型肝炎病毒(HCV)感染期间的多特异性T细胞反应和HCV RNA阴性检测是自发清除的早期预后因素。
Gut. 2004 Nov;53(11):1673-81. doi: 10.1136/gut.2003.037788.
9
Impact of HIV on host-virus interactions during early hepatitis C virus infection.HIV对丙型肝炎病毒早期感染期间宿主-病毒相互作用的影响。
J Infect Dis. 2008 Jun 1;197(11):1558-66. doi: 10.1086/587843.
10
Innate and adaptive immunity shape circulating HCV strains.先天免疫和适应性免疫塑造循环 HCV 株。
Nat Genet. 2017 Apr 26;49(5):657-658. doi: 10.1038/ng.3856.

引用本文的文献

1
Dynamic and reversible transcriptomic age shifts induced by COVID-19 in Korean whole blood.新冠病毒感染在韩国全血中引发的动态且可逆的转录组年龄变化
Aging (Albany NY). 2025 Jun 10;17(6):1484-1510. doi: 10.18632/aging.206270.
2
Exploring T-Cell Immunity to Hepatitis C Virus: Insights from Different Vaccine and Antigen Presentation Strategies.探索针对丙型肝炎病毒的T细胞免疫:来自不同疫苗和抗原呈递策略的见解
Vaccines (Basel). 2024 Aug 6;12(8):890. doi: 10.3390/vaccines12080890.
3
Lasting differential gene expression of circulating CD8 T cells in chronic HCV infection with cirrhosis identifies a role for Hedgehog signaling in cellular hyperfunction.

本文引用的文献

1
Genetic Variation at IFNL4 Influences Extrahepatic Interferon-Stimulated Gene Expression in Chronic HCV Patients.IFNL4 基因变异影响慢性 HCV 患者肝外干扰素刺激基因表达。
J Infect Dis. 2018 Jan 30;217(4):650-655. doi: 10.1093/infdis/jix593.
2
Early Transcriptional Divergence Marks Virus-Specific Primary Human CD8 T Cells in Chronic versus Acute Infection.早期转录差异标志着慢性感染与急性感染中病毒特异性人原代CD8 T细胞的不同
Immunity. 2017 Oct 17;47(4):648-663.e8. doi: 10.1016/j.immuni.2017.09.006.
3
Systems analysis of protective immune responses to RTS,S malaria vaccination in humans.
慢性 HCV 感染合并肝硬化患者循环 CD8+T 细胞的持久差异基因表达鉴定 Hedgehog 信号在细胞功能亢进中的作用。
Front Immunol. 2024 Jun 3;15:1375485. doi: 10.3389/fimmu.2024.1375485. eCollection 2024.
4
Unmet needs in the post-direct-acting antivirals era: The risk and molecular mechanisms of hepatocellular carcinoma after hepatitis C virus eradication.直接作用抗病毒药物时代的未满足需求:丙型肝炎病毒清除后肝细胞癌的风险和分子机制。
Clin Mol Hepatol. 2024 Jul;30(3):326-344. doi: 10.3350/cmh.2024.0155. Epub 2024 Apr 26.
5
Classical swine fever virus non-structural protein 5B hijacks host METTL14-mediated m6A modification to counteract host antiviral immune response.经典猪瘟病毒非结构蛋白 5B 劫持宿主 METTL14 介导的 m6A 修饰来拮抗宿主抗病毒免疫反应。
PLoS Pathog. 2024 Mar 29;20(3):e1012130. doi: 10.1371/journal.ppat.1012130. eCollection 2024 Mar.
6
Recent Insights into the Role of B Cells in Chronic Hepatitis B and C Infections.B细胞在慢性乙型和丙型肝炎感染中作用的最新见解
Pathogens. 2023 Jun 8;12(6):815. doi: 10.3390/pathogens12060815.
7
Transcriptional responses define dysregulated immune activation in Hepatitis C (HCV)-naïve recipients of HCV-infected donor kidneys.转录反应定义了 HCV 感染供肾受者中未感染 HCV 的免疫激活失调。
PLoS One. 2023 Jan 26;18(1):e0280602. doi: 10.1371/journal.pone.0280602. eCollection 2023.
8
GCRV NS38 counteracts SVCV proliferation by intracellular antagonization during co-infection.GCRV NS38 通过在共感染过程中的细胞内拮抗作用来对抗 SVCV 的增殖。
Virol Sin. 2023 Feb;38(1):142-156. doi: 10.1016/j.virs.2022.12.003. Epub 2022 Dec 13.
9
lmerSeq: an R package for analyzing transformed RNA-Seq data with linear mixed effects models.lmerSeq:一个用于使用线性混合效应模型分析转换后的RNA测序数据的R包。
BMC Bioinformatics. 2022 Nov 16;23(1):489. doi: 10.1186/s12859-022-05019-9.
10
Differential immune transcriptomic profiles between vaccinated and resolved HCV reinfected subjects.接种疫苗和已解决 HCV 再感染受试者之间的免疫转录组差异特征。
PLoS Pathog. 2022 Nov 15;18(11):e1010968. doi: 10.1371/journal.ppat.1010968. eCollection 2022 Nov.
人类对RTS,S疟疾疫苗接种的保护性免疫反应的系统分析。
Proc Natl Acad Sci U S A. 2017 Feb 28;114(9):2425-2430. doi: 10.1073/pnas.1621489114. Epub 2017 Feb 13.
4
Interferon-driven deletion of antiviral B cells at the onset of chronic infection.慢性感染开始时干扰素驱动的抗病毒B细胞缺失。
Sci Immunol. 2016 Oct 21;1(4). doi: 10.1126/sciimmunol.aah6817.
5
Inflammatory monocytes hinder antiviral B cell responses.炎性单核细胞阻碍抗病毒B细胞反应。
Sci Immunol. 2016 Oct 21;1(4). doi: 10.1126/sciimmunol.aah6789.
6
Type I interferon suppresses virus-specific B cell responses by modulating CD8 T cell differentiation.I型干扰素通过调节CD8 T细胞分化来抑制病毒特异性B细胞反应。
Sci Immunol. 2016 Oct;1(4). doi: 10.1126/sciimmunol.aah3565. Epub 2016 Oct 21.
7
Alanine aminotransferase, HCV RNA levels and pro-inflammatory and pro-fibrogenic cytokines/chemokines during acute hepatitis C virus infection.急性丙型肝炎病毒感染期间的丙氨酸转氨酶、HCV RNA水平以及促炎和促纤维化细胞因子/趋化因子
Virol J. 2016 Feb 24;13:32. doi: 10.1186/s12985-016-0482-x.
8
Pre-vaccination inflammation and B-cell signalling predict age-related hyporesponse to hepatitis B vaccination.接种疫苗前的炎症和B细胞信号传导可预测与年龄相关的乙肝疫苗低反应性。
Nat Commun. 2016 Jan 8;7:10369. doi: 10.1038/ncomms10369.
9
Systems Analysis of Immunity to Influenza Vaccination across Multiple Years and in Diverse Populations Reveals Shared Molecular Signatures.跨多年及不同人群的流感疫苗接种免疫的系统分析揭示了共同的分子特征。
Immunity. 2015 Dec 15;43(6):1186-98. doi: 10.1016/j.immuni.2015.11.012.
10
The hepatitis C virus epidemics in key populations (including people who inject drugs, prisoners and MSM): the use of direct-acting antivirals as treatment for prevention.关键人群(包括注射吸毒者、囚犯和男男性行为者)中的丙型肝炎病毒流行情况:使用直接抗病毒药物进行预防治疗。
Curr Opin HIV AIDS. 2015 Sep;10(5):374-80. doi: 10.1097/COH.0000000000000179.