Suppr超能文献

TREM2 部分缺失和完全缺失对小胶质细胞损伤反应和 tau 病的差异影响。

Differential effects of partial and complete loss of TREM2 on microglial injury response and tauopathy.

机构信息

Neuroscience Graduate Program, University of California, San Francisco, CA 94158.

Department of Neurology, University of California, San Francisco, CA 94158.

出版信息

Proc Natl Acad Sci U S A. 2018 Oct 2;115(40):10172-10177. doi: 10.1073/pnas.1811411115. Epub 2018 Sep 19.

Abstract

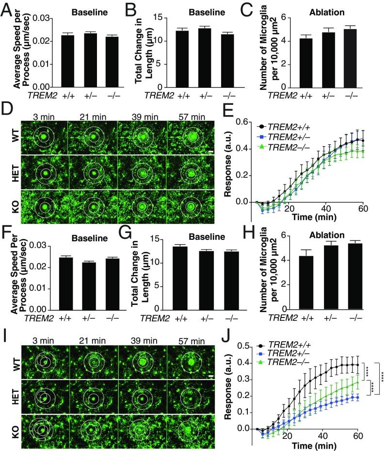
Alzheimer's disease (AD), the most common form of dementia, is characterized by the abnormal accumulation of amyloid plaques and hyperphosphorylated tau aggregates, as well as microgliosis. Hemizygous missense variants in Triggering Receptor Expressed on Myeloid Cells 2 () are associated with elevated risk for developing late-onset AD. These variants are hypothesized to result in loss of function, mimicking TREM2 haploinsufficiency. However, the consequences of TREM2 haploinsufficiency on tau pathology and microglial function remain unknown. We report the effects of partial and complete loss of TREM2 on microglial function and tau-associated deficits. In vivo imaging revealed that microglia from aged TREM2-haploinsufficient mice show a greater impairment in their injury response compared with microglia from aged TREM2-KO mice. In transgenic mice expressing mutant human tau, TREM2 haploinsufficiency, but not complete loss of TREM2, increased tau pathology. In addition, whereas complete TREM2 deficiency protected against tau-mediated microglial activation and atrophy, TREM2 haploinsufficiency elevated expression of proinflammatory markers and exacerbated atrophy at a late stage of disease. The differential effects of partial and complete loss of TREM2 on microglial function and tau pathology provide important insights into the critical role of TREM2 in AD pathogenesis.

摘要

阿尔茨海默病(AD)是最常见的痴呆症形式,其特征是淀粉样斑块和过度磷酸化的 tau 聚集物以及小胶质细胞增生的异常积累。髓样细胞表达的触发受体 2()的杂合错义变异与发生晚发性 AD 的风险增加有关。这些变体被假设导致功能丧失,模拟 TREM2 半不足。然而,TREM2 半不足对 tau 病理学和小胶质细胞功能的后果仍不清楚。我们报告了部分和完全丧失 TREM2 对小胶质细胞功能和 tau 相关缺陷的影响。体内成像显示,与 aged TREM2-KO 小鼠相比, aged TREM2-半不足小鼠的小胶质细胞在损伤反应中表现出更大的损伤。在表达突变型人 tau 的转基因小鼠中,TREM2 半不足,但不是完全丧失 TREM2,增加了 tau 病理学。此外,尽管完全 TREM2 缺乏可防止 tau 介导的小胶质细胞激活和萎缩,但 TREM2 半不足会增加促炎标志物的表达,并在疾病的后期加剧萎缩。TREM2 部分和完全丧失对小胶质细胞功能和 tau 病理学的不同影响为 TREM2 在 AD 发病机制中的关键作用提供了重要的见解。

https://cdn.ncbi.nlm.nih.gov/pmc/blobs/0648/6176614/4dab9c4dace3/pnas.1811411115fig01.jpg

文献检索

告别复杂PubMed语法,用中文像聊天一样搜索,搜遍4000万医学文献。AI智能推荐,让科研检索更轻松。

立即免费搜索

文件翻译

保留排版,准确专业,支持PDF/Word/PPT等文件格式,支持 12+语言互译。

免费翻译文档

深度研究

AI帮你快速写综述,25分钟生成高质量综述,智能提取关键信息,辅助科研写作。

立即免费体验