Suppr超能文献

钙磷蛋白颗粒的细胞清除率和生物学活性取决于其成熟状态和结晶度。

Cellular Clearance and Biological Activity of Calciprotein Particles Depend on Their Maturation State and Crystallinity.

机构信息

Helmholtz-Institute for Biomedical Engineering, RWTH Aachen University Hospital, Aachen, Germany.

Leibniz Research Centre for Working Environment and Human Factors, >Dortmund, Germany.

出版信息

Front Immunol. 2018 Sep 4;9:1991. doi: 10.3389/fimmu.2018.01991. eCollection 2018.

Abstract

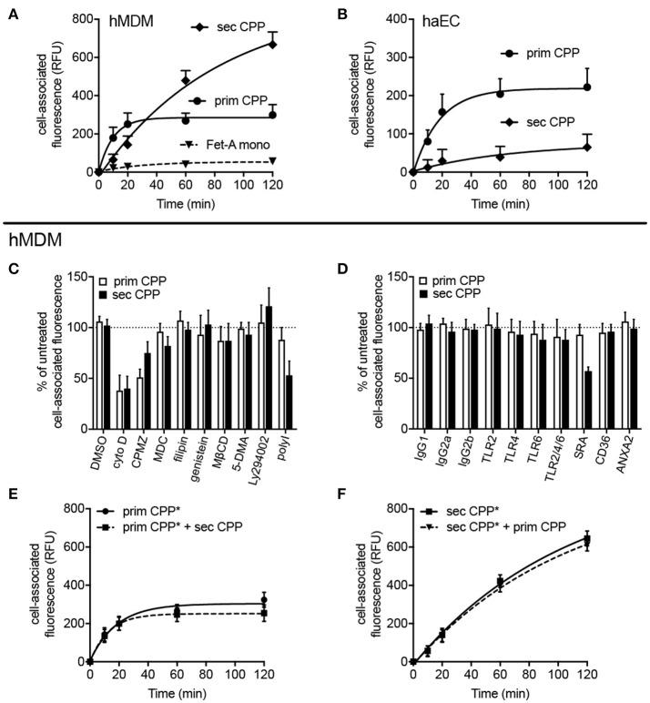
The liver-derived plasma protein fetuin-A is a systemic inhibitor of ectopic calcification. Fetuin-A stabilizes saturated mineral solutions by forming colloidal protein-mineral complexes called calciprotein particles (CPP). CPP are initially spherical, amorphous and soft, and are referred to as primary CPP. These particles spontaneously convert into secondary CPP, which are larger, oblongate, more crystalline, and less soluble. CPP mediate excess mineral transport and clearance from circulation. We studied by intravital two-photon microscopy the clearance of primary vs. secondary CPP by injecting i.v. synthetic fluorescent CPP in mice. We analyzed CPP organ distribution and identified CPP endocytosing cells by immunofluorescence. Cellular clearance was studied using bone marrow-derived mouse wildtype and scavenger receptor A (SRA)-deficient macrophages, as well as human umbilical cord endothelial cells (HUVEC), monocyte-derived macrophages (hMDM), and human aortic endothelial cells (haEC). We employed mouse wildtype and mutant immortalized macrophages to analyze CPP-induced inflammasome activation and cytokine secretion. In live mice, only primary CPP were rapidly cleared by liver sinusoidal endothelial cells (LSEC), whereas primary and secondary CPP were cleared by Kupffer cells. Scavenger receptor A (SRA)-deficient bone marrow macrophages endocytosed secondary CPP less well than did wildtype macrophages. In contrast, primary CPP endocytosis did not depend on the presence of SRA, suggesting involvement of an alternative clearance pathway. CPP triggered TLR4 dependent TNFα and IL-1β secretion in cultured macrophages. Calcium content-matched primary CPP caused twice more IL-1β secretion than did secondary CPP, which was associated with increased calcium-dependent inflammasome activation, suggesting that intracellular CPP dissolution and calcium overload may cause this inflammation. Secondary CPP are endocytosed by macrophages in liver and spleen via SRA. In contrast, our results suggest that primary CPP are cleared by LSEC via an alternative pathway. CPP induced TLR4-dependent TNFα and inflammasome-dependent IL-1β secretion in macrophages suggesting that inflammation and calcification may be considered consequences of prolonged CPP presence and clearance.

摘要

肝脏来源的血浆蛋白胎球蛋白 A 是异位钙化的系统性抑制剂。胎球蛋白 A 通过形成称为钙磷蛋白颗粒 (CPP) 的胶体蛋白-矿物复合物来稳定饱和的矿物溶液。CPP 最初是球形的、无定形的和柔软的,被称为初级 CPP。这些颗粒自发转化为二级 CPP,二级 CPP 更大、长形、更结晶、溶解度更低。CPP 介导过多的矿物质从循环中运输和清除。我们通过活体双光子显微镜研究了静脉注射合成荧光 CPP 后初级 CPP 与二级 CPP 的清除情况。我们分析了 CPP 的器官分布,并通过免疫荧光鉴定了内吞 CPP 的细胞。通过骨髓来源的野生型和清道夫受体 A (SRA)缺陷型巨噬细胞以及人脐静脉内皮细胞 (HUVEC)、单核细胞衍生的巨噬细胞 (hMDM) 和人主动脉内皮细胞 (haEC)研究细胞清除。我们使用野生型和突变的永生化巨噬细胞分析 CPP 诱导的炎症小体激活和细胞因子分泌。在活小鼠中,只有初级 CPP 被肝窦内皮细胞 (LSEC) 快速清除,而初级和次级 CPP 被枯否细胞清除。SRA 缺陷型骨髓巨噬细胞内吞次级 CPP 的能力不如野生型巨噬细胞。相比之下,初级 CPP 的内吞作用不依赖于 SRA 的存在,这表明存在替代的清除途径。CPP 在培养的巨噬细胞中触发 TLR4 依赖性 TNFα 和 IL-1β 分泌。与次级 CPP 相比,钙含量匹配的初级 CPP 引起的 IL-1β 分泌增加了两倍,这与钙依赖性炎症小体激活增加有关,表明细胞内 CPP 溶解和钙超载可能导致这种炎症。次级 CPP 通过 SRA 被肝和脾中的巨噬细胞内吞。相比之下,我们的结果表明,初级 CPP 通过 LSEC 通过替代途径清除。CPP 在巨噬细胞中诱导 TLR4 依赖性 TNFα 和炎症小体依赖性 IL-1β 分泌,这表明炎症和钙化可能被认为是 CPP 存在和清除时间延长的后果。

https://cdn.ncbi.nlm.nih.gov/pmc/blobs/7faf/6131296/3bcf8b72263d/fimmu-09-01991-g0001.jpg

文献检索

告别复杂PubMed语法,用中文像聊天一样搜索,搜遍4000万医学文献。AI智能推荐,让科研检索更轻松。

立即免费搜索

文件翻译

保留排版,准确专业,支持PDF/Word/PPT等文件格式,支持 12+语言互译。

免费翻译文档

深度研究

AI帮你快速写综述,25分钟生成高质量综述,智能提取关键信息,辅助科研写作。

立即免费体验