• 文献检索
  • 文档翻译
  • 深度研究
  • 学术资讯
  • Suppr Zotero 插件Zotero 插件
  • 邀请有礼
  • 套餐&价格
  • 历史记录
应用&插件
Suppr Zotero 插件Zotero 插件浏览器插件Mac 客户端Windows 客户端微信小程序
定价
高级版会员购买积分包购买API积分包
服务
文献检索文档翻译深度研究API 文档MCP 服务
关于我们
关于 Suppr公司介绍联系我们用户协议隐私条款
关注我们

Suppr 超能文献

核心技术专利:CN118964589B侵权必究
粤ICP备2023148730 号-1Suppr @ 2026

文献检索

告别复杂PubMed语法,用中文像聊天一样搜索,搜遍4000万医学文献。AI智能推荐,让科研检索更轻松。

立即免费搜索

文件翻译

保留排版,准确专业,支持PDF/Word/PPT等文件格式,支持 12+语言互译。

免费翻译文档

深度研究

AI帮你快速写综述,25分钟生成高质量综述,智能提取关键信息,辅助科研写作。

立即免费体验

维甲酸信号平衡成人远端肺上皮祖细胞的生长和分化。

Retinoic acid signaling balances adult distal lung epithelial progenitor cell growth and differentiation.

机构信息

Department of Molecular Pharmacology, Groningen Research Institute for Asthma and COPD (GRIAC), University of Groningen, Groningen 9713AV, The Netherlands; Lung Repair and Regeneration Unit, Helmholtz-Zentrum Munich, Ludwig-Maximilians-University, University Hospital Grosshadern, Member of the German Center of Lung Research (DZL), Munich 81377, Germany.

Department of Molecular Pharmacology, Groningen Research Institute for Asthma and COPD (GRIAC), University of Groningen, Groningen 9713AV, The Netherlands.

出版信息

EBioMedicine. 2018 Oct;36:461-474. doi: 10.1016/j.ebiom.2018.09.002. Epub 2018 Sep 17.

DOI:10.1016/j.ebiom.2018.09.002
PMID:30236449
原文链接:https://pmc.ncbi.nlm.nih.gov/articles/PMC6197151/
Abstract

BACKGROUND

Despite compelling data describing pro-regenerative effects of all-trans retinoic acid (ATRA) in pre-clinical models of chronic obstructive pulmonary disease (COPD), clinical trials using retinoids for emphysema patients have failed. Crucial information about the specific role of RA signaling in adult rodent and human lung epithelial progenitor cells is largely missing.

METHODS

Adult lung organoid cultures were generated from isolated primary mouse and human lung epithelial cells, and incubated with pharmacological pathway modulators and recombinant proteins. Organoid number and size were measured, and differentiation was assessed with quantitative immunofluorescence and gene expression analyses.

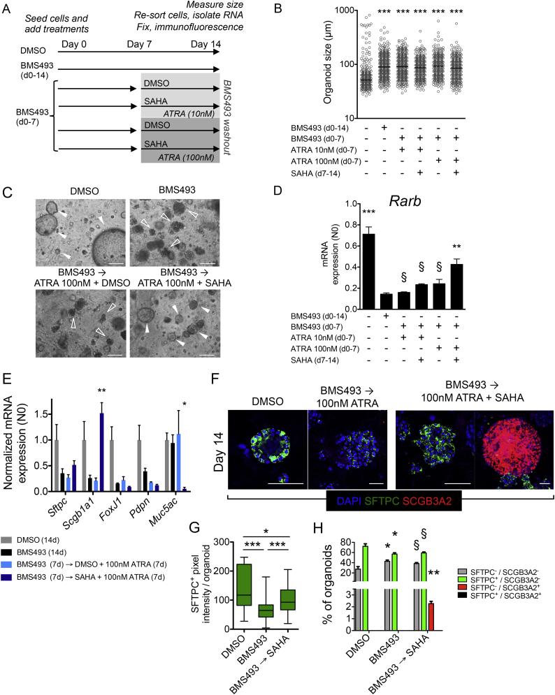
FINDINGS

We unexpectedly found that ATRA decreased lung organoid size, whereas RA pathway inhibition increased mouse and human lung organoid size. RA pathway inhibition stimulated mouse lung epithelial proliferation via YAP pathway activation and epithelial-mesenchymal FGF signaling, while concomitantly suppressing alveolar and airway differentiation. HDAC inhibition rescued differentiation in growth-augmented lung organoids.

INTERPRETATION

In contrast to prevailing notions, our study suggests that regenerative pharmacology using transient RA pathway inhibition followed by HDAC inhibition might hold promise to promote lung epithelial regeneration in diseased adult lung tissue. FUND: This project is funded by the Lung Foundation Netherlands (Longfonds) grant 6.1.14.009 (RG, MK, JS, PSH) and W2/W3 Professorship Award by the Helmholtz Association, Berlin, Germany (MK).

摘要

背景

尽管有大量数据描述了全反式视黄酸(ATRA)在慢性阻塞性肺疾病(COPD)的临床前模型中具有促再生作用,但用于肺气肿患者的类视黄醇临床试验均以失败告终。关于 RA 信号在成年啮齿动物和人肺上皮祖细胞中的特定作用的关键信息在很大程度上仍然缺失。

方法

从分离的原代小鼠和人肺上皮细胞中生成成年肺类器官培养物,并与药理学途径调节剂和重组蛋白孵育。测量类器官的数量和大小,并通过定量免疫荧光和基因表达分析评估分化。

结果

我们出人意料地发现,ATRA 减小了肺类器官的大小,而 RA 途径抑制则增加了小鼠和人肺类器官的大小。RA 途径抑制通过 YAP 途径激活和上皮-间充质 FGF 信号转导刺激了小鼠肺上皮细胞的增殖,同时抑制了肺泡和气道的分化。HDAC 抑制挽救了生长增强的肺类器官中的分化。

解释

与普遍的观点相反,我们的研究表明,使用短暂的 RA 途径抑制随后进行 HDAC 抑制的再生药理学可能有希望促进患病成年肺组织中的肺上皮再生。

资助

本项目由荷兰肺基金会(Longfonds)授予 6.1.14.009 号补助金(RG、MK、JS、PSH)和德国柏林亥姆霍兹协会的 W2/W3 教授职位奖(MK)资助。

https://cdn.ncbi.nlm.nih.gov/pmc/blobs/e568/6197151/01d5fd3c4ca7/gr5.jpg
https://cdn.ncbi.nlm.nih.gov/pmc/blobs/e568/6197151/ac180540f365/gr1.jpg
https://cdn.ncbi.nlm.nih.gov/pmc/blobs/e568/6197151/67ed7c81df31/gr2.jpg
https://cdn.ncbi.nlm.nih.gov/pmc/blobs/e568/6197151/6fe00370acce/gr3.jpg
https://cdn.ncbi.nlm.nih.gov/pmc/blobs/e568/6197151/cc7ea9223b0a/gr4.jpg
https://cdn.ncbi.nlm.nih.gov/pmc/blobs/e568/6197151/01d5fd3c4ca7/gr5.jpg
https://cdn.ncbi.nlm.nih.gov/pmc/blobs/e568/6197151/ac180540f365/gr1.jpg
https://cdn.ncbi.nlm.nih.gov/pmc/blobs/e568/6197151/67ed7c81df31/gr2.jpg
https://cdn.ncbi.nlm.nih.gov/pmc/blobs/e568/6197151/6fe00370acce/gr3.jpg
https://cdn.ncbi.nlm.nih.gov/pmc/blobs/e568/6197151/cc7ea9223b0a/gr4.jpg
https://cdn.ncbi.nlm.nih.gov/pmc/blobs/e568/6197151/01d5fd3c4ca7/gr5.jpg

相似文献

1
Retinoic acid signaling balances adult distal lung epithelial progenitor cell growth and differentiation.维甲酸信号平衡成人远端肺上皮祖细胞的生长和分化。
EBioMedicine. 2018 Oct;36:461-474. doi: 10.1016/j.ebiom.2018.09.002. Epub 2018 Sep 17.
2
Mesenchymal WNT-5A/5B Signaling Represses Lung Alveolar Epithelial Progenitors.间质 WNT-5A/5B 信号抑制肺肺泡上皮祖细胞。
Cells. 2019 Sep 25;8(10):1147. doi: 10.3390/cells8101147.
3
Tempo-spatial regulation of the Wnt pathway by FAM13A modulates the stemness of alveolar epithelial progenitors.FAM13A 通过调控 Wnt 通路的时空表达来调节肺泡上皮祖细胞的干性。
EBioMedicine. 2021 Jul;69:103463. doi: 10.1016/j.ebiom.2021.103463. Epub 2021 Jul 3.
4
Wnt/β-catenin signaling is critical for regenerative potential of distal lung epithelial progenitor cells in homeostasis and emphysema.Wnt/β-catenin 信号通路对于维持远端肺上皮祖细胞的再生潜能和抵抗肺气肿至关重要。
Stem Cells. 2020 Nov;38(11):1467-1478. doi: 10.1002/stem.3241. Epub 2020 Jun 18.
5
Pulmonary administration of integrin-nanoparticles regenerates collapsed alveoli.肺部给予整合素纳米粒子可使塌陷的肺泡再生。
J Control Release. 2014 Aug 10;187:167-74. doi: 10.1016/j.jconrel.2014.05.050. Epub 2014 Jun 2.
6
Retinoic acid signaling controls the formation, proliferation and survival of the blastema during adult zebrafish fin regeneration.维甲酸信号通路控制着成年斑马鱼鳍再生过程中芽基的形成、增殖和存活。
Development. 2012 Jan;139(1):107-16. doi: 10.1242/dev.065391. Epub 2011 Nov 17.
7
Deficient retinoid-driven angiogenesis may contribute to failure of adult human lung regeneration in emphysema.视黄醇驱动的血管生成不足可能导致肺气肿中成人肺再生失败。
Thorax. 2017 Jun;72(6):510-521. doi: 10.1136/thoraxjnl-2016-208846. Epub 2017 Jan 13.
8
BMP signaling and cellular dynamics during regeneration of airway epithelium from basal progenitors.气道上皮从基底祖细胞再生过程中的骨形态发生蛋白信号传导与细胞动力学
Development. 2016 Mar 1;143(5):764-73. doi: 10.1242/dev.126656. Epub 2016 Jan 25.
9
Paracrine Regulation of Alveolar Epithelial Damage and Repair Responses by Human Lung-Resident Mesenchymal Stromal Cells.人肺固有间充质基质细胞旁分泌调控肺泡上皮损伤和修复反应。
Cells. 2021 Oct 23;10(11):2860. doi: 10.3390/cells10112860.
10
Reduced Frizzled Receptor 4 Expression Prevents WNT/β-Catenin-driven Alveolar Lung Repair in Chronic Obstructive Pulmonary Disease.Wnt/β-连环蛋白信号通路在调控胚胎肺发育和肺泡再生中的作用
Am J Respir Crit Care Med. 2017 Jul 15;196(2):172-185. doi: 10.1164/rccm.201605-0904OC.

引用本文的文献

1
The Hypoxia-Retinoid Axis in Idiopathic Pulmonary Fibrosis: Multifaceted Etiology and Therapeutic Potential.特发性肺纤维化中的缺氧-视黄酸轴:多方面的病因及治疗潜力
Int J Mol Sci. 2025 May 31;26(11):5302. doi: 10.3390/ijms26115302.
2
Isolation of Lung Retinoid-Containing Cells by Cell Sorting.通过细胞分选分离含肺类视黄醇的细胞。
J Vis Exp. 2025 Apr 11(218). doi: 10.3791/68205.
3
Lung organoids in COPD: recent advances and future prospects.慢性阻塞性肺疾病中的肺类器官:最新进展与未来前景

本文引用的文献

1
Regeneration of the lung alveolus by an evolutionarily conserved epithelial progenitor.肺肺泡通过进化保守的上皮祖细胞再生。
Nature. 2018 Mar 8;555(7695):251-255. doi: 10.1038/nature25786. Epub 2018 Feb 28.
2
Single-cell Wnt signaling niches maintain stemness of alveolar type 2 cells.单细胞 Wnt 信号龛维持肺泡 II 型细胞的干性。
Science. 2018 Mar 9;359(6380):1118-1123. doi: 10.1126/science.aam6603. Epub 2018 Feb 1.
3
Chronic obstructive pulmonary disease.慢性阻塞性肺疾病。
Respir Res. 2025 Feb 28;26(1):76. doi: 10.1186/s12931-025-03138-4.
4
Malnutrition and Allergies: Tipping the Immune Balance towards Health.营养不良与过敏:使免疫平衡向健康倾斜
J Clin Med. 2024 Aug 11;13(16):4713. doi: 10.3390/jcm13164713.
5
EPITHELIAL REMODELING AND MICROBIAL DYSBIOSIS IN THE LOWER RESPIRATORY TRACT OF VITAMIN A-DEFICIENT MOUSE LUNGS.维生素A缺乏小鼠肺部下呼吸道的上皮重塑与微生物群落失调
bioRxiv. 2024 Jun 22:2024.06.21.600110. doi: 10.1101/2024.06.21.600110.
6
Nephron progenitors rhythmically alternate between renewal and differentiation phases that synchronize with kidney branching morphogenesis.肾单位祖细胞在与肾脏分支形态发生同步的更新和分化阶段之间有节奏地交替。
bioRxiv. 2024 Jan 13:2023.11.21.568157. doi: 10.1101/2023.11.21.568157.
7
Generation of 3D lung organoids from human induced pluripotent stem cells for modeling of lung development and viral infection.从人诱导多能干细胞生成三维肺类器官用于肺发育和病毒感染建模。
Heliyon. 2023 Aug 29;9(9):e19601. doi: 10.1016/j.heliyon.2023.e19601. eCollection 2023 Sep.
8
Innovative three-dimensional models for understanding mechanisms underlying lung diseases: powerful tools for translational research.创新的三维模型,用于理解肺部疾病的发病机制:转化研究的有力工具。
Eur Respir Rev. 2023 Jul 26;32(169). doi: 10.1183/16000617.0042-2023. Print 2023 Sep 30.
9
Mucus Hypersecretion in Chronic Obstructive Pulmonary Disease and Its Treatment.慢性阻塞性肺疾病中的黏液高分泌及其治疗。
Mediators Inflamm. 2023 Jul 6;2023:8840594. doi: 10.1155/2023/8840594. eCollection 2023.
10
Inhibition of YAP1 activity ameliorates acute lung injury through promotion of M2 macrophage polarization.抑制YAP1活性通过促进M2巨噬细胞极化改善急性肺损伤。
MedComm (2020). 2023 Jun 5;4(3):e293. doi: 10.1002/mco2.293. eCollection 2023 Jun.
Lancet. 2017 May 13;389(10082):1931-1940. doi: 10.1016/S0140-6736(17)31222-9. Epub 2017 May 11.
4
Lung organoids: current uses and future promise.肺类器官:当前应用与未来前景
Development. 2017 Mar 15;144(6):986-997. doi: 10.1242/dev.140103.
5
Global Strategy for the Diagnosis, Management, and Prevention of Chronic Obstructive Lung Disease 2017 Report. GOLD Executive Summary.慢性阻塞性肺疾病全球策略:诊断、管理与预防 2017 年报告。GOLD 执行摘要。
Am J Respir Crit Care Med. 2017 Mar 1;195(5):557-582. doi: 10.1164/rccm.201701-0218PP.
6
Deficient retinoid-driven angiogenesis may contribute to failure of adult human lung regeneration in emphysema.视黄醇驱动的血管生成不足可能导致肺气肿中成人肺再生失败。
Thorax. 2017 Jun;72(6):510-521. doi: 10.1136/thoraxjnl-2016-208846. Epub 2017 Jan 13.
7
MAPK-Mediated YAP Activation Controls Mechanical-Tension-Induced Pulmonary Alveolar Regeneration.丝裂原活化蛋白激酶介导的Yes相关蛋白激活调控机械张力诱导的肺泡再生。
Cell Rep. 2016 Aug 16;16(7):1810-9. doi: 10.1016/j.celrep.2016.07.020. Epub 2016 Aug 4.
8
YAP/TAZ at the Roots of Cancer.YAP/TAZ与癌症根源
Cancer Cell. 2016 Jun 13;29(6):783-803. doi: 10.1016/j.ccell.2016.05.005.
9
A Hippo and Fibroblast Growth Factor Receptor Autocrine Pathway in Cholangiocarcinoma.胆管癌中的一种河马与成纤维细胞生长因子受体自分泌途径
J Biol Chem. 2016 Apr 8;291(15):8031-47. doi: 10.1074/jbc.M115.698472. Epub 2016 Jan 29.
10
Hippo Pathway in Organ Size Control, Tissue Homeostasis, and Cancer.器官大小调控、组织稳态及癌症中的河马信号通路
Cell. 2015 Nov 5;163(4):811-28. doi: 10.1016/j.cell.2015.10.044.