Haider Nida, Dusseault Julie, Larose Louise
Division of Experimental Medicine, Department of Medicine, McGill University and The Research Institute of McGill University Health Centre, Glen Site, Bloc E, Rm E02-7244, 1001 Decarie Boulevard, Montreal, QC H4A 3J1 Canada.
Division of Experimental Medicine, Department of Medicine, McGill University and The Research Institute of McGill University Health Centre, Glen Site, Bloc E, Rm E02-7244, 1001 Decarie Boulevard, Montreal, QC H4A 3J1 Canada.
iScience. 2018 Aug 31;6:22-37. doi: 10.1016/j.isci.2018.07.010. Epub 2018 Jul 19.
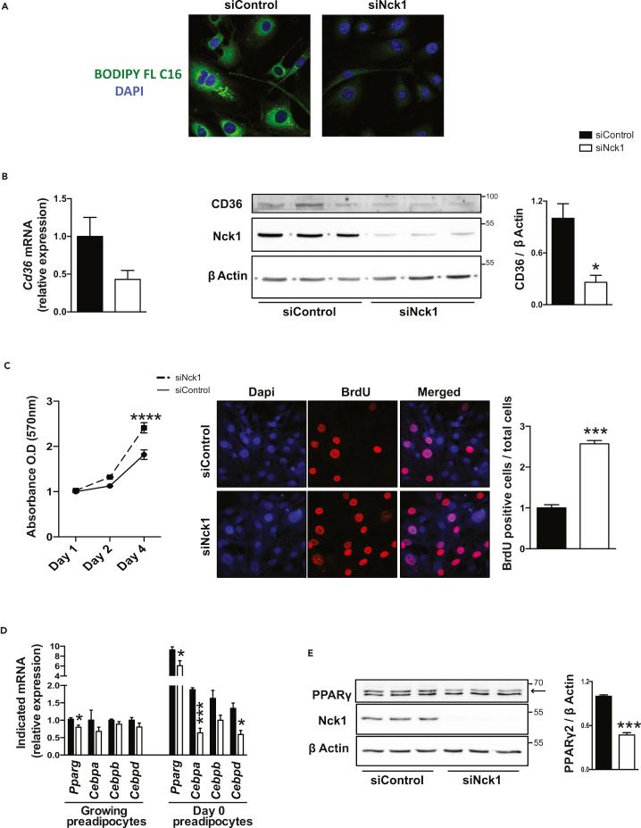
Obesity results from an excessive expansion of white adipose tissue (WAT), which is still poorly understood from an etiologic-mechanistic perspective. Here, we report that Nck1, a Src homology domain-containing adaptor, is upregulated during WAT expansion and in vitro adipogenesis. In agreement, Nck1 mRNA correlates positively with peroxisome proliferator-activated receptor (PPAR) γ and adiponectin mRNAs in the WAT of obese humans, whereas Nck1-deficient mice display smaller WAT depots with reduced number of adipocyte precursors and accumulation of extracellular matrix. Furthermore, silencing Nck1 in 3T3-L1 preadipocytes increases the proliferation and expression of genes encoding collagen, whereas it decreases the expression of adipogenic markers and impairs adipogenesis. Silencing Nck1 in 3T3-L1 preadipocytes also promotes the expression of platelet-derived growth factor (PDGF)-A and platelet-derived growth factor receptor (PDGFR) α activation and signaling. Preventing PDGFRα activation using imatinib, or through PDGF-A or PDGFRα deficiency, inhibits collagen expression in Nck1-deficient preadipocytes. Finally, imatinib rescues differentiation of Nck1-deficient preadipocytes. Altogether, our findings reveal that Nck1 modulates WAT development through PDGFRα-dependent remodeling of preadipocytes.
肥胖是由白色脂肪组织(WAT)过度扩张所致,从病因机制角度来看,人们对其仍知之甚少。在此,我们报告称,含Src同源结构域的衔接蛋白Nck1在WAT扩张和体外脂肪生成过程中上调。与此一致的是,在肥胖人类的WAT中,Nck1 mRNA与过氧化物酶体增殖物激活受体(PPAR)γ和脂联素mRNA呈正相关,而Nck1基因敲除小鼠的WAT储存库较小,脂肪细胞前体数量减少,细胞外基质积累。此外,在3T3-L1前脂肪细胞中沉默Nck1可增加胶原蛋白编码基因的增殖和表达,而降低脂肪生成标志物的表达并损害脂肪生成。在3T3-L1前脂肪细胞中沉默Nck1还可促进血小板衍生生长因子(PDGF)-A的表达以及血小板衍生生长因子受体(PDGFR)α的激活和信号传导。使用伊马替尼或通过PDGF-A或PDGFRα缺乏来阻止PDGFRα激活,可抑制Nck1基因敲除前脂肪细胞中的胶原蛋白表达。最后,伊马替尼可挽救Nck1基因敲除前脂肪细胞的分化。总之,我们的研究结果表明,Nck1通过依赖PDGFRα的前脂肪细胞重塑来调节WAT发育。