Suppr超能文献

微小RNA-665通过抑制CD34介导的冠状动脉微血管生成加重心力衰竭。

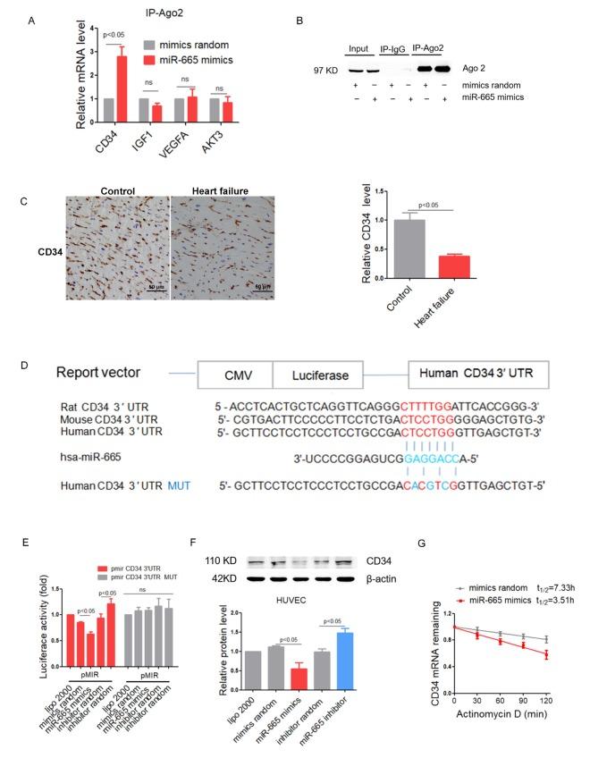
MiR-665 aggravates heart failure via suppressing CD34-mediated coronary microvessel angiogenesis.

作者信息

Fan Jiahui, Li Huaping, Nie Xiang, Yin Zhongwei, Zhao Yanru, Zhang Xudong, Yuan Shuai, Li Yuying, Chen Chen, Wang Dao Wen

机构信息

Division of Cardiology, Department of Internal Medicine, Tongji Hospital, Tongji Medical College, Huazhong University of Science and Technology, Wuhan 430030, China.

Hubei Key Laboratory of Genetics and Molecular Mechanisms of Cardiological Disorders, Wuhan 430030, China.

出版信息

Aging (Albany NY). 2018 Sep 21;10(9):2459-2479. doi: 10.18632/aging.101562.

Abstract

BACKGROUND

Heart failure (HF) is a major public health problem worldwide. The development of HF was related to coronary microvessel dysfunction. Whether miRNAs participate in HF by regulating coronary microvessel function remain unclear.

METHODS

The potential targets of miR-665 were predicted by rnahybrid software, then verified through anti-Ago2 co-immunoprecipitation, Western blotting and luciferase reporter assays. rAAV9 system was used to manipulate the expression of miR-665 in vivo.

RESULTS

Significant increase of miR-665 was observed in endothelial cells of human heart with heart failure. In vitro over-expression of miR-665 in endothelial cells resulted in decreased proliferation but enhanced apoptosis. rAAV-mediated delivery of miR-665 reduced coronary microvessel angiogenesis and cardiac microvessel density, then further impaired cardiac function in vivo. Furthermore, CD34 was confirmed as one of the miR-665 targets. Consistently, re-expression of CD34 attenuated miR-665-mediated damage effects in vitro and in vivo. We also found that Sp1 regulated miR-665 expression in endothelial cells.

CONCLUSION

Our findings demonstrated that miR-665 played an important role in heart failure via damaging coronary microvessel angiogenesis, and suggested that miRNA-based therapeutics may protect against coronary microvessel dysfunction and heart failure.

摘要

背景

心力衰竭(HF)是全球主要的公共卫生问题。HF的发生与冠状动脉微血管功能障碍有关。miRNA是否通过调节冠状动脉微血管功能参与HF仍不清楚。

方法

通过rnahybrid软件预测miR-665的潜在靶标,然后通过抗Ago2共免疫沉淀、蛋白质印迹和荧光素酶报告基因检测进行验证。使用rAAV9系统在体内操纵miR-665的表达。

结果

在心力衰竭患者的人心内皮细胞中观察到miR-665显著增加。体外在内皮细胞中过表达miR-665导致增殖减少但凋亡增加。rAAV介导的miR-665递送降低了冠状动脉微血管生成和心脏微血管密度,进而在体内进一步损害心脏功能。此外,CD34被确认为miR-665的靶标之一。一致地,CD34的重新表达减弱了miR-665在体外和体内介导的损伤作用。我们还发现Sp1在内皮细胞中调节miR-665的表达。

结论

我们的研究结果表明,miR-665通过损害冠状动脉微血管生成在心力衰竭中起重要作用,并提示基于miRNA的治疗可能预防冠状动脉微血管功能障碍和心力衰竭。

https://cdn.ncbi.nlm.nih.gov/pmc/blobs/9175/6188485/277884b64216/aging-10-101562-g001.jpg

文献AI研究员

20分钟写一篇综述,助力文献阅读效率提升50倍。

立即体验

用中文搜PubMed

大模型驱动的PubMed中文搜索引擎

马上搜索

文档翻译

学术文献翻译模型,支持多种主流文档格式。

立即体验